KE-2070_KE-2080_KE-2080R-Rev18 - 第175页
- 168 - NOTE( 注記 ) #01....FOR EN EN 用 #02....REFER TO THE LAST PAGE 最終ページのマ シン Rev 管 理表を参照下さい。 M/C REV CHART. #03....EXCE PT 2070CL 2070 CL を除 く (REFER TO T HE LAST P AGE (最終ページのマシン Rev 管理表を参照下さい。 ) M/C REV CHART.) REF.N…

- 167 -
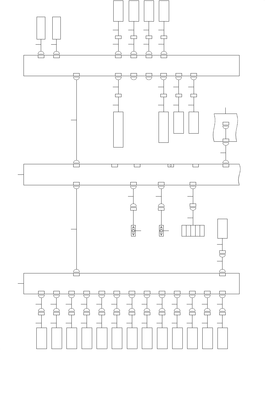
84. SYSTEM DIAGRAM (CARRY UNIT)
SYSTEM DIAGRAM(CARRY UNIT)
LS0-15
14-1A
2-2D
XY RELAY PCB(3/5)
CN15CN15LS0-15CN637
CN433CN419RCN19
FEEDER FLOAT
SENSOR(RF)
(RECEIVING)
CN431CN415RCN15
FEEDER FLOAT
SENSOR(FR)
(RECEIVING)
CN430CN414RCN14
FEEDER FLOAT
SENSOR(FF)
(EMISSION)
CN432CN418RCN18
FEEDER DETECT
SENSOR
(EMISSION)
CN434
CN420R CN20
FEEDER DETECT
SENSOR
(RECEIVING)
CN429
CN413R CN13
MAIN AIR PRESSURE
SENSOR
E9819
CN08
CN412R CN12
CN411R CN11
CN410R CN10
AUTO WIDTH ADJUSTMENT
ORIGIN SENSOR
E9819
CN445
CN409R CN9
ATC
CLOSE SENSOR
CN403RCN3
ATC
OPEN SENSOR
CN402RCN2
CARRY
SENSOR
RELAY
PCB (R)
CN621 CN421 CN1
BACK UP PIN
SENSOR
(EMISSION)
CN443CN420LCN20
FEEDER FLOAT
SENSOR(RR)
(RECEIVING)
CN426 CN415L CN15
FEEDER FLOAT
SENSOR(RF)
(EMISSON)
CN428 CN419L CN19
FEEDER FLOAT
SENSOR(FR)
(EMISSON)
CN427
CN418L CN18
FEEDER FLOAT
SENSOR(FF)
(RECEIVING)
CN425 CN414L CN14
CN442 CN407L CN7
BU LOCK
SENSOR
CN446 CN405L CN5
BACK UP PIN
SENSOR
(RECEIVING)
CN444 CN408L CN8
BU ORIGIN
SENSOR(L)
(CN409L) CN409L CN9
CN441 CN416L CN16
CN440 CN417L CN17
CN439 CN404L CN4
OUT SENSOR
RIGHT
CN438 CN403L CN3
IN SENSOR
LEFT
CN437 CN402L CN2
CARRY
SENSOR
RELAY
PCB (L)
BU LOCK
ATC
SHAPE Y
SHAPE X
STOPPER
S.V.
NON-STOP
SIGNAL
LIGHT(R)
MPTL_R
NON-STOP
SIGNAL
LIGHT(F)
MPTL_F
CN37
CN3
(CN39)
TB
CN670 CN612 CN12
CN2
(CN38)
CN23
CN21
13-3A
CN24
CN671
CN624
CN625 CN25
CN631 CN31
CARRY
PCB(1/2)
CN1
WAIT SENSOR
STOP SENSOR
(L)
C.OUT SENSOR
(L)
T PIN SENOR
(L)
FEEDER FLOAT
SENSOR(RR)
(EMISSION)
1
24
36
79
810
11 13
12 14
15 17
16
28
19 21
20 22
23 25
24 26
27
51 52 54
53
5857
43
42
55
5634
35
30
36
37 39
38 40
41
32
33
44 46 48 50
45 47 49 31
18
5
29
NOTE1
NOTE1
NOTE1
NOTE1
NOTE1
NOTE1
NOTE1
NOTE1
NOTE1
NOTE1
NOTE1
FLOAT SENSOR and DETECT SENSOR is a set of Emitter and Receiver.
Suffix_1:Emitter
Suffix_2:Receiver

- 168 -
NOTE( 注記 ) #01....FOR EN EN 用
#02....REFER TO THE LAST PAGE 最終ページのマシン Rev 管理表を参照下さい。
M/C REV CHART.
#03....EXCEPT 2070CL 2070 CL を除く
(REFER TO THE LAST PAGE (最終ページのマシン Rev 管理表を参照下さい。)
M/C REV CHART.)
REF.NO NOTE PART NO D E S C R I P T I O N
品 名
Qty
1 400-02208 IN SENS ASM
インセンサ組
1
2 400-02209 IN SENS CABLE ASM
INセンサーケーブル組
1
3 400-02210 OUT SENS ASM
アウトセンサ組
1
4 400-02211 OUT SENS CABLE ASM
OUTセンサーケーブル組
1
5 400-01964 CARRY SENSOR RELAY PCB ASM.
CARRYセンサ中継基板組
1
6 400-02212 WAIT SENS ASM
ウェイトセンサ組
1
7 400-02213 WAIT SENS CABLE ASM
WAITセンサーケーブル組
1
8 400-02214 STOP SENS ASM
ストップセンサ組
1
9 400-02215 STOP SENS CABLE ASM
STOPセンサーケーブル組
1
10 400-02135 FD-FLOAT(RF)RECEIVE SENS ASM
フィーダ浮きセンサ(RF)受光組
1
11 400-02236 C.OUT SENS CABLE ASM
C.OUTセンサーケーブル組
1
12 400-02124 BU ORG SENS ASM
バックアップテーブル原点センサ組
1
13
#01
400-02345 BU ORG RLY CABLE ASM
バックアップ原点中継ケーブル組
1
14 400-02239 BU PIN RECEIVE SENS ASM
BUピン受光センサ組
1
15 400-02240 BU PIN RCV CABLE ASM
BU PIN RCVケーブル組
1
16 400-02241 BU LOCK SENS ASM
BUロックセンサ組
1
17 400-02242 BU LOCK CABLE ASM
BU LOCKケーブル組
1
18 400-02122 T.PIN SENS ASM
ティーピンセンサ組
1
19 400-02123 T.PIN CABLE ASM
T.PINケーブル組
1
20
#02
401-53653 FD-FLOAT(FF) SENS SET ASM
フィーダ浮きセンサ(FF)セット組
1
21 400-02158 FD FLOAT(FF)RCV CABLE ASM
FDフロートFFリィシーバケーブル組
1
22
#02
401-53654 FD-FLOAT(FR) SENS SET ASM
フィーダ浮きセンサ(FR)セット組
1
23 400-02159 FD FLOAT(FR)CABLE ASM
FDフロートFRケーブル組
1
24
#03
401-53655 FD-FLOAT(RF) SENS SET ASM
フィーダ浮きセンサ(RF)セット組
1
25 400-02161 FD FLOAT(RF)CABLE ASM
FDフロートRFケーブル組
1
26
#03
401-53656 FD-FLOAT(RR) SENS SET ASM
フィーダ浮きセンサ(RR)セット組
1
27 400-02164 FD FLOAT(RR)RCV CABLE ASM
FDフロートRRリィシーバケーブル組
1
28 400-02074 CRY SENSOR(L)CABLE ASM
CRYセンサーLケーブル組
1
29 400-01947 CARRY PCB ASM
CARRY基板組
1
30 400-02073 CRY SENSOR(R)CABLE ASM
CRYセンサーRケーブル組
1
31
#03
401-53656 FD-FLOAT(RR) SENS SET ASM
フィーダ浮きセンサ(RR)セット組
1
32 400-45502 ATC OPEN SENS ASM
ATCオープンセンサ組
1
33 400-45503 ATC CLOSE SENS ASM
ATCクローズセンサ組
1
34 400-02120 AWC ORG SENS ASM
自動幅調原点センサ組
1
35 400-02121 AWC ORG CABLE ASM
AWC ORGケーブル組
1
36 400-45499 AIR PRESSURE METER ASM
エアプレッサーメータ組
1
37 400-45500 AIR PRESSURE CABLE ASM
エアプレッサーメーケーブル組
1
38
#03
401-53657 FD SENS SET ASM
フィーダ検出センサセット組
1
39 400-02166 FD SENS RCV CABLE ASM
FDセンサーRCVケーブル組
1
40
#03
401-53657 FD SENS SET ASM
フィーダ検出センサセット組
1
41 400-02165 FD SENS CABLE ASM
FDセンサーケーブル組
1
42 400-02238 BU PIN CABLE ASM
BUピンケーブル組
1
43 400-02237 BU PIN SENS ASM
BUピン投光センサ組
1
44 400-02157 FD FLOAT(FF)CABLE ASM
FDフロートFFケーブル組
1
45
#02
401-53653 FD-FLOAT(FF) SENS SET ASM
フィーダ浮きセンサ(FF)セット組
1
46 400-02160 FD FLOAT(FR)RCV CABLE ASM
FDフロートFR RCVケーブル組
1
47
#02
401-53654 FD-FLOAT(FR) SENS SET ASM
フィーダ浮きセンサ(FR)セット組
1
48 400-02162 FD FLOAT(RF)RCV CABLE ASM
FDフロートRF RCVケーブル組
1
49
#03
401-53655 FD-FLOAT(RF) SENS SET ASM
フィーダ浮きセンサ(RF)セット組
1
50 400-02163 FD FLOAT(RR)CABLE ASM
FDフロートRRケーブル組
1
51 400-02285 MINI PAT F RLY CABLE ASM
フロントミニパト中継ケーブル組
1
52 400-02286 MINI PAT R RLY CABLE ASM
リアミニパト中継ケーブル組
1
53 400-02080 CARRY SV WIRE ASM
CARRY SVワイヤ組
1
54 400-02079 CARRY SV CABLE ASM
CARRY SVケーブル組
1
55 400-45439 CARRY PWR CABLE ASM
キャリーパワーケーブル組
1
56 400-44845 XY RELAY CABLE 1 ASM
XYリレーケーブル1組
1
57 E9819-729-0A0 MINI PAT CABLE ASM.
ミニパトケーブル組
1
58 E9819-729-0A0 MINI PAT CABLE ASM
ミニパトケーブル組
1

- 169 -
85. SYSTEM DIAGRAM (SAFETY)
SYSTEM DIAGRAM(SAFETY)
5PHASE
DRIVER
13-4B
15-2A
12-4D
1-2B
1-2B
POWER-UNIT
15-3A
CN9CN9
CN8CN8
COVER
POWER-UNIT
MOTOR2(R)
MOTOR1(L)
CN655R
CN656R
CN672RLS1-9LS1-9 CN671L CN2CN1
CN655L
CN656L
CN672LLS1-8LS1-8 CN671L CN2CN1
SMEMA(R)
SMEMA(L)
COVER
CN03
CN1LS1-2
CN02
CN1LS1-1
5PHASE
DRIVER
SAFTY PCB ASM(4/4)
CN5
CN14
XY RELAY PCB ASM
(4/5)
LS0-14LS0-14 LS1-5LS1-5
OPEARATION PCB
ASM(1/3)
CN704 CN4CN3 LS1-3
1
2
3
45
67
8
9
16
10
11 13
12 14
17
15 18