00196686-02_UM_X-Serie_SR705_RO - 第302页
Instruc ţ iuni de utilizare SIPLACE Seria X Sarcinile ma ş inii Începând cu versiunea software SR.70x.xx Pornirea liniei SIPLACE Edi ţ ia 01/2011 302 5.3.5 Modul de func ţ ionare a butonului de pornire al ma ş inii Modul…

Instrucţiuni de utilizare SIPLACE Seria X
Începând cu versiunea software SR.70x.xx Sarcinile maşinii
Ediţia 01/2011 Pornirea liniei SIPLACE
301
5
Fig. 5.3 - 1 Ecranul "Producţie" după încărcarea softului staţiei (exemplificat pentru SIPLACE X4i)
În câmpul de stare (vezi secţiunea 5.5.1, pagina 305) este indicată starea actuală a staţiei şi ac-
ţiunea pe care trebuie să o executaţi.
La solicitarea "Acţionaţi butonul de pornire", apăsaţi unul dintre butoanele de pornire.
Butoanele de pornire sunt amplasate la partea de intrare, partea de ieşire şi pe panourile de
operare de pe partea stângă şi partea dreaptă a staţiei.
Este executat un ciclu de referinţă. După încheierea ciclului de referinţă, staţia este operaţi-
onală.
În zona de lucru a interfeţei de operare este afişat (activat) simbolul .

Instrucţiuni de utilizare SIPLACE Seria X
Sarcinile maşinii Începând cu versiunea software SR.70x.xx
Pornirea liniei SIPLACE Ediţia 01/2011
302
5.3.5 Modul de funcţionare a butonului de pornire al maşinii
Modul de funcţionare a butonului de pornire poate fi ajustat.
Deschideţi ecranul "Verificare senzori şi funcţii" (vezi secţiunea 5.5.3, pagina 307).
Sunt posibile următoarele setări:
Pornire automată a producţiei 5
Setare standard.
La apăsarea butonului de pornire, producţia va fi pornită automat.
Nu modifică starea producţiei 5
De exemplu pentru calibrarea şi testarea maşinii.
La apăsarea butonului de pornire se va închide doar circuitul electric, însă producţia nu va fi por-
nită imediat.
ATENŢIE
Funcţiile maşinii pot fi pornite imediat prin intermediul interfeţei grafice de operare, indiferent de
setarea butonului de pornire. Dacă circuitul electric este deja închis, nu mai este necesară nicio
confirmare suplimentară prin butonul de pornire al maşinii. 5
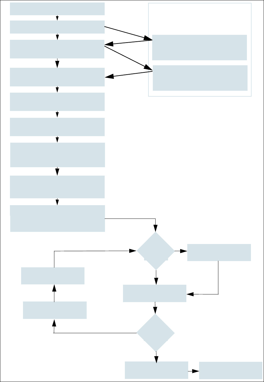
5.3.6 Schema logică pentru "Pornirea liniei SIPLACE"
Următoarea schemă logică prezintă acţiunile executate după pornirea liniei SIPLACE.

Instrucţiuni de utilizare SIPLACE Seria X
Începând cu versiunea software SR.70x.xx Sarcinile maşinii
Ediţia 01/2011 Pornirea liniei SIPLACE
303
5
Fig. 5.3 - 2 Schema logică pentru "Pornirea liniei SIPLACE"
Calculatorul staţiei
Pornire
Verificare configuraţie
(setare module alimentatoare)
Învăţare marcaje
Încărcarea datelor PCB-urilor
Acţionare buton de pornire
Aşteaptă executarea ciclului
de referinţă
Introducere PCB
Aşteaptă PCB-ul
Verificare echipare
(dacă masa este marcată cu roşu)
Eventual modificare
configuraţie pipete
Verificare pipete
Marcaje
OK?
Eroare
de pistă
Plantare
Verificare
configuraţie
Alimentare piste
Plantare
PLC pe banda de
evacuare
Text cursiv: Acţiune executată
sau semnalată de staţie
Da
Da
Nu
Nu
Date preliminare ale maşinii
Asistent descărcare
Sarcinile sistemului de
programare
Confirmare configuraţie la
asistenţii de descărcare