YSP_cwd_ej.pdf - 第11页
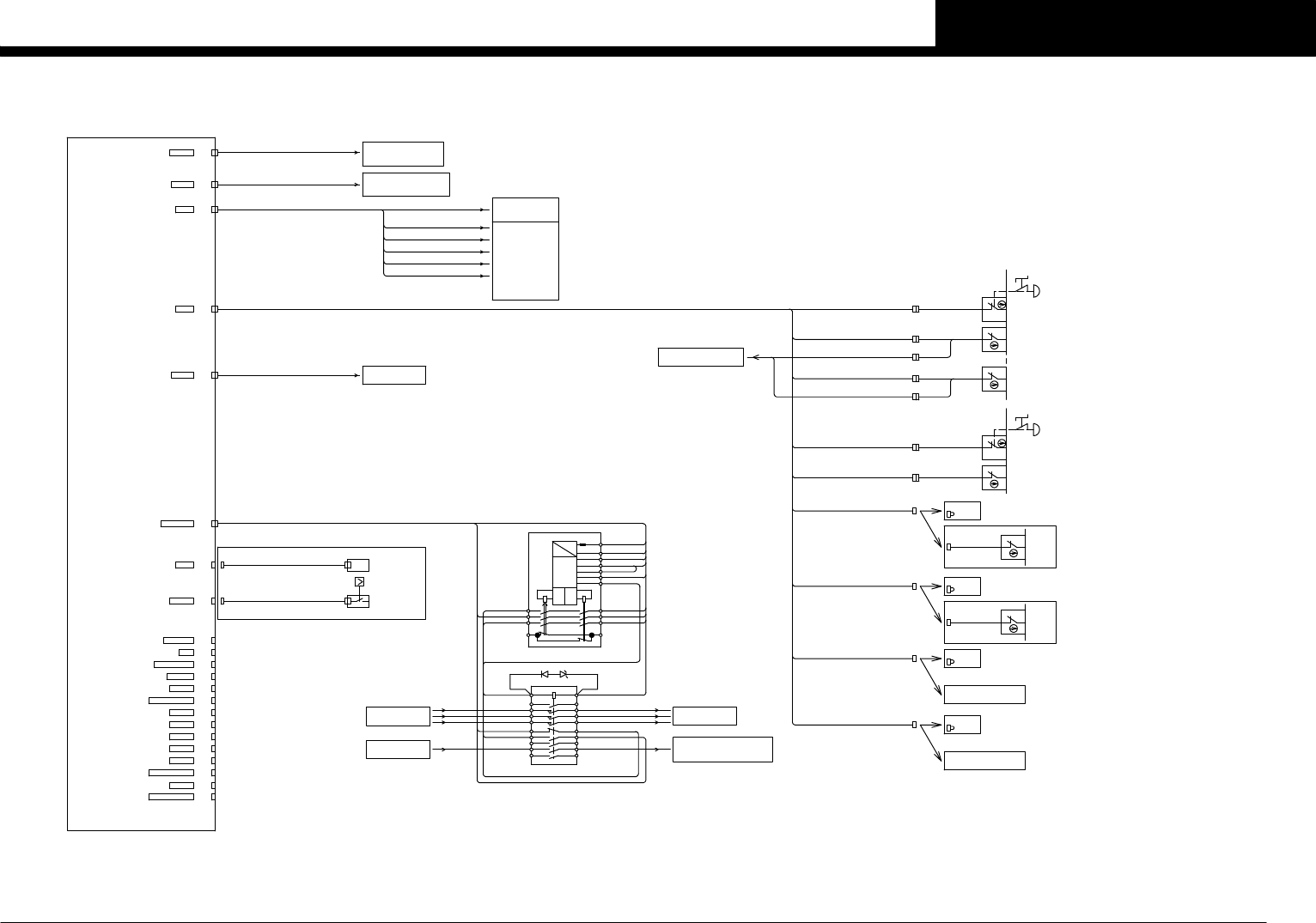
Confidential & Proprietary P A GE SOLDER SCAN SENSOR 2 CN13 T0100022 CUT O PEN SO LDER CUTTER OPEN YV017 J0377 SOL.WID SQ355 N01001 55 SOL.WID 2 SOL.WID2 J0379 SY S AFETY N01001 53 SQ359 SY-AXI S SAFETY POS. FX D I C…

Confidential & Proprietary
PAGE
CN35
CN31
CN32
CN33
CN24
CN26
CN28
CN6
CN2
CN20
CN23
CN38
CN43
CN44
CN45
CN37
CN13 J0261
CN13
1122 T32A
J0006 J0007
J0015 CONV+24V CONV+24E J0015
13 +24V
23 +24V
33 +24V
A1 +24V
T11 EMG0
A2 0V24
T22 EMG22
T12 EMG22
A2 0V24
1154 SRV ON
T31
J0262
24 +24E
1121 T32B
1153 +24B
14
34 +24B
A1
T32
U51
V51
W51
U53
V53
W53
I/O CONVEYOR BOARD ASSY P025
CONTACTOR
+24VD1
+24VF4,+24VB6
+24VS1
+24VF3,+24VC1
+24VD2
DO12
R.OPE.PANEL
DI20,DO8
DI2
+24VC2,+24VC3
+24VS2
DO2,DO3
+24VD2
+24VD1
+24VD4
+24VF6
T32
T31
T12
T22
A2
T11
A1
CH1
AC
41
33
23
13
K1
42
34
24
14
LOGIC
DC
CH2
K2
KM10
S10
J0308CN36
+24VF7 CN36
CN27+24VF5
J0043CN27
COM
J0103
CN14
CN14
See Page 2
See Page 4
YL-FLEX
J0259
N0108280/N0108281
I/F GOOD
SRV4 GOOD
SRV3 GOOD
SRV2 GOOD
SRV1 GOOD
YORG/OTCN12
CONTROL BOX
INTERFACE GOOD
SERVO4 GOOD
SERVO3 GOOD
SERVO2 GOOD
SERVO1 GOOD
Y-AXIS ORG/OTEMG1 CN12
EMG2 CN11
COVER DO
COVER DO
F COVER U
J0221
SB32
SQ051
SQ050
SB31
F.COVER L DO
F.COVER U DO
COVER SW
FRONT LOWERF COVER L COVER J0252
FRONT EMG SW
COVER SW
FRONT UPPER
F EMG EMG J0256
COVER J0251
FRONT
J0260CN11
REAR
J0253COVER
J0257EMG
R COVER
R EMG
REAR
COVER SW
SQ052
REAR EMG SW
EXT.PWR
SERVO BRAKE +24V
See Page 2
CONTROL BOX
CN11
See Page 2
DC24V
CAMERA SELECTOR POWER
I/O B
See Page 2
CONTROLL BOX
CN21
See Page 3
CLEANING UP VALVE DO
QF31
POWER CIRCUIT
See Page 12
NF11
See Page 12
POWER CIRCUIT
CN30
POWER CIRCUIT
See Page 12
C/V MOTOR DRIVER
POWER CIRCUIT
See Page 12
CN23 SYR.PRE
YV016
SYRINGE PRESS
T01080C0
J0378
PRESSURE GAUGE
N0108240
P
CN35 SYR.AIRJ0380
PSC ASSY,SYRING(OPTION)
EMG
For STD
COVER
COVER SW
SQ054
CONV1
CONVEYOR1 COVER SW(OPTION)
EMG
For STD
COVER
COVER SW
EXT3 EMG
See Page 5
For Ext.EXIT CONVEYOR(OPTION)
PCB's transportation L>R
Ext.EXIT CONV.3 EMG SW
EMG
For STD
J0264
EXT1 EMG
See Page 5
Ext.EXIT CONV.1 EMG SW
For Ext.EXIT CONVEYOR(OPTION)
PCB's transportation L>R
J0263
EMG
For STD
CONV1 COVER
CONV3 COVER
SQ055
CONV3
J0265
J0266
J0267
J0268
CONVEYOR3 COVER SW(OPTION)
KM11/KM11A
13 14
A1 A2
53 54
73 74
83 84
21 22
63 64
1/L1
3/L2
5/L3
2/T1
4/T2
6/T3
CC.V7
7
I/O CONVEYOR -5-
YSP

Confidential & Proprietary
PAGE
SOLDER SCAN SENSOR 2
CN13
T0100022
CUT OPEN SOLDER CUTTER OPEN
YV017
J0377
SOL.WID
SQ355
N0100155
SOL.WID2SOL.WID2J0379
SY SAFETY
N0100153
SQ359
SY-AXIS SAFETY POS.
FX DICN10 J0374 FX DI
SY SAFETY
SOL.WID
SOLDER CUTTER CLOSE POS.
SOLDER CUTTER OPEN POS.
FX-AXIS SAFETY POS.
FX-FLEX
SOL.DET
N0100156
PSC SOLDER DETECT
SQ358PNP CHANGER
U2
SOL.DET SOL.DET
N0100146
CUT CLOSE
SQ357
N0100145
CUT OPEN
SQ356
FX SAFETY
SQ353
N0100144
FX CENTER
N0100143
SQ352
FX-AXIS CENTER POS.
FX-AXIS ORIGIN
N0100140
FX ORG
SQ350
SOL.DET
CUT CLOSE
CUT OPEN
FX SAFETY
FX CENTER
FX ORGJ0376
I/O CONVEYOR BOARD
See Page 6
CN29
I/O A
See Page 2
CONTROLL BOX(I/O A)
DO2
EV
CPU/Lattice
DO0,1
CUNet
DC24V/2ndLMT
DI4,5
LDCL
DI1
DI05
DI04
DI03
SZORG
SYORG
SYOT
DI2,3
J0044
J0104SCN15
LOADCELL1CN1 J0351
CN14 SOLDER PRE.
SQ1 DOWN
SQ2 DOWN
J0353
LOADCELL1
SCN16
SR ORG
SR SAFETY1
SR ORG
YV015
YV014
SQ114
SQ113
SQ109
SQ111
SQ110
N0100121
SZ-FLEX
N0100120
N0100122
N0100125
3 4 521 6
ON
DIP SW(S1)
DIP SW(S2)
CN9
CN2
CN3
CN4
CN5
CN6
CN7
CN8
CN1
CN10
CN16
CN15
CN14
CN11
CN12
CN9 J0352
CN4
N0100102
SQ1 HIGH
SQ2 HIGH
SZ-AXIS ORIGIN
DOUBLE SQUEEGEE1 HIGH END
DOUBLE SQUEEGEE HEAD(OPTION)
3S HEAD(STD)
DOUBLE SQUEEGEE2 HIGH END
SR-AXIS ORIGIN
SR-AXIS SAFETY POS.
I/O SHEAD BOARD ASSY P021
SQUEEGEE 1 PRESSURE
DOUBLE SQEEGEE HEAD(OPTION)
SZ-FLEX
SZ-FLEX
HEAD DI
SY-FLEX
SQ112
DOUBLE SQUEEGEE HEAD
T0100003
T0100002
SQUEEGEE1 DOWN
SQUEEGEE2 DOWN
LOADCELL1LOADCELL1
SR SAFETY1
HEAD +24V
I/O SHEADI/O SHEAD
HEAD +24V
J0360 LOADCELL1
HEAD DI
J0358
SQ2 HIGH
SQ1 HIGHHEAD DI
J0359
J102
J0040
CN13
SYR.VAC
YV018
T0100023
SYRINGE VACUUM
PSC ASSY,SYRING(OPTION)
PSC ASSY,POT,SYRING(OPTION)
O
N
CC.V7
8
I/O SHEAD
YSP

Confidential & Proprietary
PAGE
FRONT OPERATION SWITCHES
LCD1
VGA
MOUSE
A12
KEYBOARD
A10
J0245
J0244
J0230
CN18
LCD (STANDARD)
J0197
KEY
MOUSE
VGA
VGA F
DC12V IN
LCD1J0045 J0046LCD1LCD1
EXT.PWR
FRONT OPERATION SWITCHES
LCD1
LCD1
DC12V IN
SERIALVGA
MOUSE
A12
KEYBOARD
A10
J0240
EXT.PWR
VGA
J0245
J0244
J0230
J0045
LCD TOUCH PANEL(OPTION)
J0046LCD1LCD1
J0197
RS232C F
SERIAL1
KEY
MOUSE
CN18
VGA F
I/O CONVEYOR
See Page 2
CONTROL BOX
See Page 6
See Page 2
CONTROL BOX
See Page 2
CONTROL BOX
See Page 2
CONTROL BOX
See Page 2
CONTROL BOX
I/O CONVEYOR
See Page 6
CC.V7
9
MONITOR SELECTION
YSP