PTS-NXT2-06JE.pdf - 第411页
ࡇࡢ࣮࣌ࢪࡣࣈࣛࣥࢡ࣮࣌ࢪ࡛ࡍࠋ This page is intentionally blank. 35 PTS-NXT2-06JE Vol.2

M3 II-BED 6/7
M3 II-ベッド 6/7
UA01829
No. Dr
g
.No. & Code No. QTY Descri
p
tion Ratin
g
Materials Remarks
番号 図番 & コード番号 個数 品名
規
格材質 備考
Note.1:The quantity in ( ) indicates the quantity for use with optional Vacuum backup pins.
:( )内の個数はオプション仕様のバキュームバックアップピンが取付く場合の個数を示す。
Note.2:The parts for BASE unit.
:ベース構成部品。
Note.3:The parts for SLYDE X-axis unit.
:X軸構成部品。
34
PTS-NXT2-06JE Vol.2
ࡇࡢ࣮࣌ࢪࡣࣈࣛࣥࢡ࣮࣌ࢪ࡛ࡍࠋ
This page is intentionally blank.
35
PTS-NXT2-06JE Vol.2

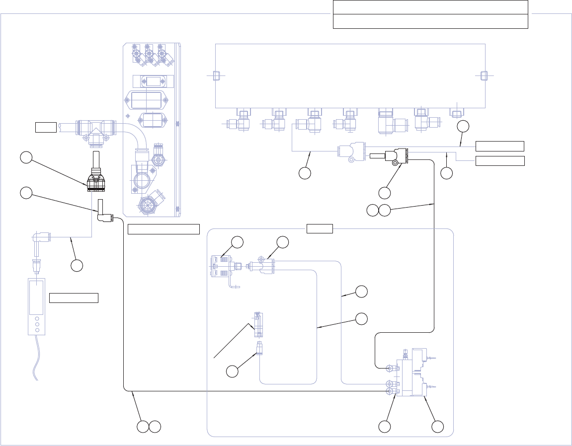
ᮏయ࣐ࢽ࣮࣍ࣝࢻ
%2'<0$1,)2/'
3
5
9
96
30&<
ࣁࣈࣜࢵࢺ࢟ࣕࣜࣈ࢚ᅇ㊰ᅗ
ȭ
ȭ
ȭ
ȭ
ȭ
ȭ
ȭ
ȭ
ȭ
ȭ
ȭ
+,%5,'&$/,%5$7,2131(80$7,&&,5&8,7',$*5$0
+($'
࣮࣋ࢫᕥഃ㓄⟶
%DVHOHIWVLGHDLUDVV\
&219(<25
7$3(&877(5
'(9,&(7$%/(
35(6685(6(1625
UA01829
0,,࣋ࢵࢻ
0,,%('
36
PTS-NXT2-06JE Vol.2