PTS-NXT2-06JE.pdf - 第8页
CONTENTS -Vol.1- 1/3 PLACING HEAD 装着ヘッド V12 HEAD ……………………………………………………………… … V12 ヘッド ……………………………………………………… 14 V12 HEAD(AUTO BACKUP PIN EQUIPMENT) ………………………… … V12 ヘッド( 自動バックアップピン機能)…………………… 28 H12HS HEAD ………………………………………………

BASE LINKING PARTS
NOZZLE CHANGER
DEVICE PALLET
WASTE TAPE PROCESSING UNIT
X SLIDE
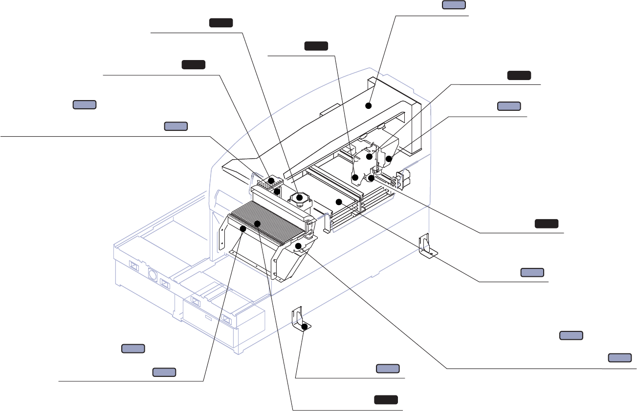
Y SLIDE
CONVEYOR
DEVICE BASE
STATION TYPE BRUSH UNIT
࣮࣋ࢫ㐃⤖㒊ရ
ࣀࢬࣝࢳ࢙ࣥࢪࣕ
ࢹࣂࢫࣃࣞࢵࢺ
ṧࢸ࣮ࣉฎ⌮ࣘࢽࢵࢺ
;ࢫࣛࢻ
<ࢫࣛࢻ
ࢥࣥ࣋
ࢹࣂࢫ࣮࣋ࢫ
ࣈࣛࢵࢩࣥࢢࣘࢽࢵࢺࢫࢸ࣮ࢩࣙࣥࢱࣉ
DEVICE PALLET GUIDE
ࢹࣂࢫࣃࣞࢵࢺ࢞ࢻ
WASTE TAPE PROCESSING UNIT ATTACHMENTS
ṧࢸ࣮ࣉฎ⌮ࣘࢽࢵࢺࢲࢡࢺ
MARK CAMERA
࣐࣮ࢡ࣓࢝ࣛ
PLACING HEAD
╔࣊ࢵࢻ
NOZZLES
ࣀࢬࣝ
NOZZLE STATION
ࣃ࣮ࢶ࣓࢝ࣛ
ࣀࢬࣝࢫࢸ࣮ࢩࣙࣥ
PARTS CAMERA
Vol.2
Vol.2
Vol.2
Vol.2
Vol.2
Vol.2
Vol.2
Vol.2
Vol.2
Vol.2
Vol.1
Vol.1
Vol.1
Vol.1
Vol.1
Vol.1
29(59,(:
㓄⨨ᅗ
<<CLICK
<<CLICK
<<CLICK
<<CLICK
<<CLICK
<<CLICK
<<CLICK
<<CLICK
<<CLICK
<<CLICK
<<CLICK
<<CLICK
<<CLICK
<<CLICK
<<CLICK
<<CLICK
CONTENTS -Vol.1- 1/3
PLACING HEAD 装着ヘッド
V12 HEAD ………………………………………………………………
…
V12 ヘッド ……………………………………………………… 14
V12 HEAD(AUTO BACKUP PIN EQUIPMENT) …………………………
…
V12 ヘッド(自動バックアップピン機能)…………………… 28
H12HS HEAD ……………………………………………………………
…
H12HS ヘッド …………………………………………………… 30
H12HS HEAD(AUTO BACKUP PIN EQUIPMENT) ………………………… H12HS ヘッド(自動バックアップピン機能) ………………… 42
H12HSQ HEAD(Head with part side recognition) ………………
…
H12HSQ ヘッド(パーツ側面認識機能付きヘッド) …………
…
44
H08M HEAD ……………………………………………………………… H08M ヘッド ……………………………………………………
…
48
H08M HEAD(AUTO BACKUP PIN EQUIPMENT) …………………………
…
H08M ヘッド(自動バックアップピン機能) …………………
…
62
H08MQ HEAD(Head with part side recognition) ………………
…
H08MQ ヘッド(パーツ側面認識機能付きヘッド) …………… 64
H08 HEAD ………………………………………………………………
…
H08 ヘッド ……………………………………………………… 68
H08 HEAD(AUTO BACKUP PIN EQUIPMENT) …………………………
…
H08 ヘッド(自動バックアップピン機能) …………………… 84
H08Q HEAD(Head with part side recognition) …………………
…
H08Q ヘッド(パーツ側面認識機能付きヘッド) ……………
…
86
H04S HEAD ……………………………………………………………… H04S ヘッド ……………………………………………………
…
90
H04S HEAD(AUTO BACKUP PIN EQUIPMENT) …………………………
…
H04S ヘッド(自動バックアップピン機能) …………………
…
102
H04S HEAD(Parts Presence Check Sensor Equipment) …………
…
H04S ヘッド(パーツ有無確認センサ機能) …………………
…
104
H04 HEAD ………………………………………………………………
…
H04 ヘッド ……………………………………………………… 106
H04 HEAD(AUTO BACKUP PIN EQUIPMENT) …………………………
…
H04 ヘッド(自動バックアップピン機能) …………………… 118
H04 HEAD(Parts Presence Check Sensor Equipment) …………
…
H04 ヘッド(パーツ有無確認センサ機能) …………………… 120
H02 HEAD ………………………………………………………………
…
H02 ヘッド ……………………………………………………… 122
H02 HEAD(AUTO BACKUP PIN EQUIPMENT) …………………………
…
H02 ヘッド(自動バックアップピン機能) …………………… 140
H01 HEAD ………………………………………………………………
…
H01 ヘッド ……………………………………………………… 142
H01 HEAD(AUTO BACKUP PIN EQUIPMENT) …………………………
…
H01 ヘッド(自動バックアップピン機能) …………………… 156
HEAD CASE ……………………………………………………………
…
ヘッド収納箱 …………………………………………………… 158
NOZZLES ノズル
H08/H12/V12-NOZZLES ………………………………………………
…
H08/H12/V12-ノズル …………………………………………… 162
H08M-NOZZLES …………………………………………………………
…
H08M-ノズル ……………………………………………………
…
164
H04S-NOZZLES …………………………………………………………
…
H04S-ノズル ……………………………………………………
…
168
H04-NOZZLES …………………………………………………………
…
H04-ノズル ……………………………………………………… 172
H01/H02-NOZZLES ……………………………………………………
…
H01/H02-ノズル ………………………………………………… 176
H02-NOZZLES …………………………………………………………
…
H02-ノズル ……………………………………………………… 180
JIG NOZZLES …………………………………………………………
…
治具ノズル ……………………………………………………… 182
NOZZLE CASE …………………………………………………………
…
ノズル収納箱 …………………………………………………… 184
CONTENTS -Vol.1- 2/3
NOZZLE STATION ノズルステーション
H08/H12HS/V12-ND36A-NOZZLE STATION ……………………………
…
H08/H12HS/V12-ND36A-ノズルステーション ………………… 186
H08/H12HS/V12-ND32C-NOZZLE STATION ……………………………
…
H08/H12HS/V12-ND32C-ノズルステーション ………………… 188
H08M-NL30A-NOZZLE STATION ………………………………………
…
H08M-NL30A-ノズルステーション ……………………………
…
190
H08M-NL16A-NOZZLE STATION ………………………………………
…
H08M-NL16A-ノズルステーション ……………………………
…
192
H08M-NL17A-NOZZLE STATION ………………………………………
…
H08M-NL17A-ノズルステーション ……………………………
…
194
H08M-NL18A-NOZZLE STATION ………………………………………
…
H08M-NL18A-ノズルステーション ……………………………
…
196
H04/H04S-NE18A-NOZZLE STATION …………………………………
…
H04/H04S-NE18A-ノズルステーション ………………………
…
198
H04/H04S-NE12A-NOZZLE STATION …………………………………
…
H04/H04S-NE12A-ノズルステーション ………………………
…
200
H04/H04S-NEXTA-NOZZLE STATION …………………………………
…
H04/H04S-NEXTA-ノズルステーション ………………………
…
202
H04/H04S-NEPTA-NOZZLE STATION …………………………………… H04/H04S-NEPTA-ノズルステーショ …………………………
…
204
H01/H02-NC03B-NOZZLE STATION ……………………………………
…
H01/H02-NC03B-ノズルステーション ………………………… 206
H01/H02-NC08B-NOZZLE STATION ……………………………………
…
H01/H02-NC08B-ノズルステーション ………………………… 208
H01/H02-NC8LB-NOZZLE STATION ……………………………………
…
H01/H02-NC8LB-ノズルステーション ………………………… 210
H01/H02-NCPTA-NOZZLE STATION ……………………………………
…
H01/H02-NCPTA-ノズルステーション ………………………… 212
H01/H02-NCFTA-NOZZLE STATION ……………………………………
…
H01/H02-NCFTA-ノズルステーション ………………………… 214
H01/H02-NCKTA-NOZZLE STATION ……………………………………
…
H01/H02-NCKTA-ノズルステーション ………………………… 216
H01/H02-NCETB-NOZZLE STATION ……………………………………
…
H01/H02-NCETB-ノズルステーション ………………………… 218
CAMERA カメラ
MARK CAMERA …………………………………………………………
…
マークカメラ …………………………………………………… 220
MARK CAMERA LIGHT …………………………………………………
…
マークカメラライト …………………………………………… 222
PARTS CAMERA …………………………………………………………
…
パーツカメラ …………………………………………………… 224
PARTS CAMERA LIGHT …………………………………………………
…
パーツカメラライト …………………………………………… 226
PARTS CAMERA(SIDE LIGHT TYPE) …………………………………… パーツカメラ(サイドライト仕様) …………………………… 228
PARTS CAMERA LIGHT(SIDE LIGHT TYPE) …………………………… パーツカメラライト(サイドライト仕様) …………………… 230
PARTS CAMERA(HIGH RESOLUTION CAMERA) …………………………
…
パーツカメラ(高分解能カメラ) ……………………………… 232
PARTS CAMERA LIGHT(HIGH RESOLUTION CAMERA) …………………
…
パーツカメラライト(高分解能カメラ) ……………………… 234
P03 PARTS CAMERA ……………………………………………………
…
P03 パーツカメラ ……………………………………………… 236
P03 PARTS CAMERA LIGHT ……………………………………………
…
P03 パーツカメラライト ……………………………………… 238
P05 PARTS CAMERA ……………………………………………………
…
P05 パーツカメラ ……………………………………………… 240
P05 PARTS CAMERA LIGHT ……………………………………………
…
P05 パーツカメラライト ……………………………………… 242