00195372-0102_AI_Vakuumpumpe_D1D2_DE EN - 第51页
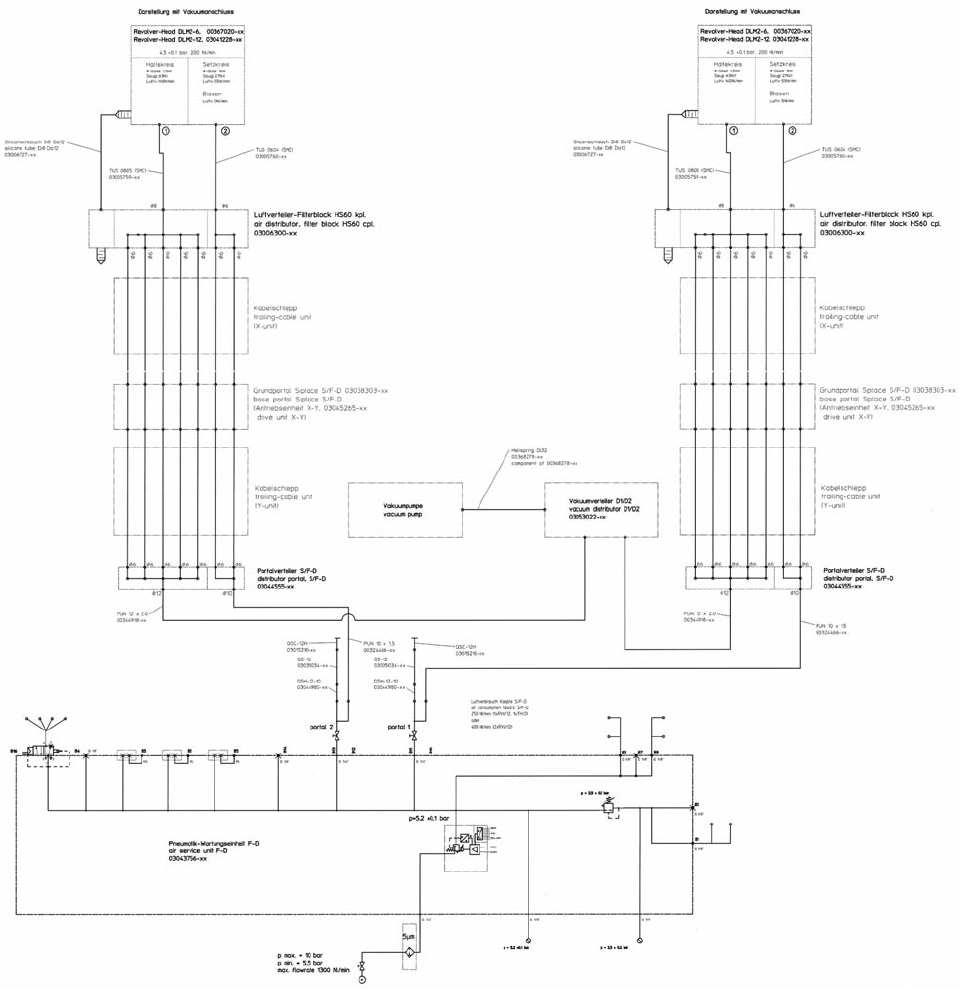
D1 / D2 Ausgabe 11/2006 51 Abb . 2.1 0.3 Pneumatik V erschla uchung SIPLACE D2 (V akuum) Fig. 3.0.3 SIPLACE D2 pneumatic tubing (vacuum)

D1 / D2
Ausgabe 11/2006
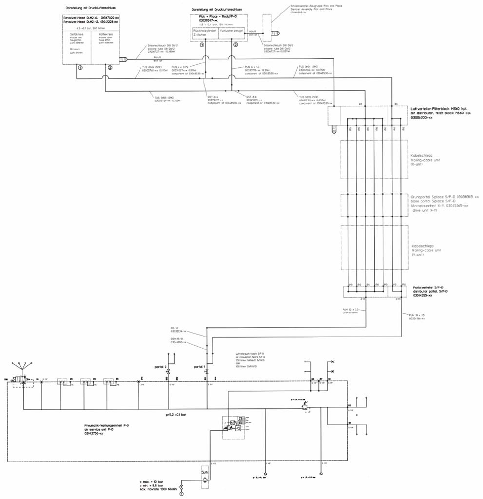
50
Abb. 2.10.2 Pneumatik Verschlauchung SIPLACE D1 (Druckluft)
Fig. 3.0.1 SIPLACE D1 pneumatic tubing (compressed air)

D1 / D2
Ausgabe 11/2006
51
Abb. 2.10.3 Pneumatik Verschlauchung SIPLACE D2 (Vakuum)
Fig. 3.0.3 SIPLACE D2 pneumatic tubing (vacuum)

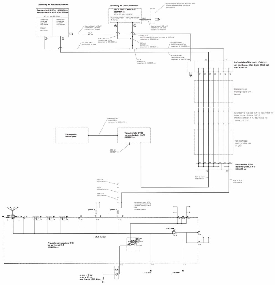
D1 / D2
Ausgabe 11/2006
52
Abb. 2.10.4 Pneumatik Verschlauchung SIPLACE D1 (Vakuum)
Fig. 3.0.4 SIPLACE D1 pneumatic tubing (vacuum)