P-261-004e - 第17页
MODEL DL-G100 1012-003 15 Key No. P AR T No. P AR T NAME Q’ty REMARKS New Code NOTE NL-3 202 6300765731 BEARING,RADIAL 4 806NL-1 10-102 222D0298 203 41 10007805 RING C 20 2 806NL-1 10-103 221K0084 204 630001 1425 BEARING…

MODEL DL-G100
0612-001
14
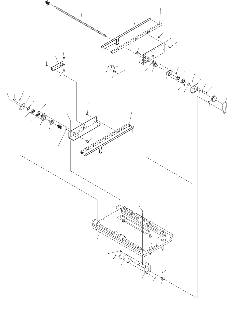
供給コンベア
INPUT CONVEYOR
Fig. NL-3
搬送部(手前)
Transfer Section(Front)
222
272
267
.
252
.
229
232
223
217
218
214
216
241
207
209
228
221
217
218
215
241
202
204
240
210
216
202
204
272
267
.
252
.
274
268
.
257
.
274
268
.
264
.
274
268
.
256
.
272
267
.
252
.
262
274
268
.
258
.
272
267
.
252
.
274
268
.
264
.
271
266
.
251
.
See Fig.NL-2
See Fig.NL-1
208
272
267
.
252
.
265
263
See Fig.NL-2
203
203
274
268
.
256
.
261
A
A
265
230
272
267
.
263
.
273
267
.
254
.
274
268
.
256
.
274
268
.
257
.
274
268
.
255
.
272
267
.
253
.
261

MODEL DL-G100
1012-003
15
Key No. PART No. PART NAME Q’ty REMARKS New Code
NOTE
NL-3
202 6300765731 BEARING,RADIAL 4 806NL-110-102 222D0298
203 4110007805 RING C 20 2 806NL-110-103 221K0084
204 6300011425 BEARING,RADIAL 2 806NL-110-104 222D0021
207 6301511368 BRACKET 1 806NL-110-007 21
1FB454
208 6301241340 MOTOR,AC-SERVO 1 -M46 806NL-110-008
4M150196
209 6301521206 PULLEY,TIMING 1 806NL-110-009 223Q0694
210 6301237145 SENSOR,PELEC 1 -B4101 806NL-110-1
10 23G00243
214 6301518497 PLATE 1 806NL-110-014 21
1DC352
215 6301518503 PLATE 1 806NL-110-015 21
1DC353
216 6301479613 PULLEY,FLAT 4 806NL-110-016 223M0054
217 6301499086 BLOCK 2 806NL-110-017 21
1G4805
218 6301505206 PULLEY,TIMING 2 806NL-110-018 223Q0682
221 6301505084 BRACKET 1 806NL-110-021 21
1FB386
222 6301505077 ROD 1 806NL-110-022 216C0914
223 6301482910 BRACKET 1 806NL-110-023 21
1FB130
228 6301521190 PULLEY,TIMING 1 806NL-110-028 223Q0693
229 6301522685 BRACKET 1 806NL-110-119
211FB633
230 6300751765 CAM FOLLOWER 1 806NL-110-120 222H0103
232 6301519494 BRACKET 1 806NL-110-032 21
1FB588
240 6301493930 BELT,TIMING 1 806NL-110-040 223L0333
241 6301236797 BELT,TIMING 2 806NL-110-041 223L0262
251 6300007510 BOLT,HEX-SCT 2 M3X8 221A0006
252
6300007626 BOLT,HEX-SCT 16 M4X10 221A0017
253
6300007633 BOLT,HEX-SCT 1 M4X12 221A0018
254
6300007664 BOLT,HEX-SCT 1 M4X20 221A0021
255
6300007732 BOLT,HEX-SCT 2 M5X8 221A0028
256
6300007749 BOLT,HEX-SCT 6 M5X10 221A0029
257
6300007756 BOLT,HEX-SCT 6 M5X12 221A0030
258
6300007763 BOLT,HEX-SCT 3 M5X16 221A0031
261
4111137501 SCR TRS 4X10 4 M4X10 TRS 221E0530
262 4111139000 SCR TRS 5X8 2 M5X8 TRS 221E0537
263 4111410307 NUT HEX 4 2 M4 221F0082
264
4111410505 NUT HEX 5 4 M5 221F0085
265
6300008920 SET SCREW 4 M4X6 SET 221C0005
266 4111412806 WASHER SPR 3 2 SW3 221H0281
267
4111412905 WASHER SPR 4 19 SW4 221H0284
268
4111416705 WASHER SPR 5 21 SW5 221H0287
271
4111413902 WASHER V 3X7X0.5 2 FW3 221H0312
272
4111414008 WASHER V 4X9X0.8 18 FW4 221H0315
273
6300010213 WASHER 1 BW4 221H0004
274
4111414107 WASHER V 5X10X1 21 FW5 221H0318

MODEL DL-G100
0612-001
16
供給コンベア
INPUT CONVEYOR
Fig. NL-4
搬送部(奥)
Transfer Section(Rear)
307
322
341
See Fig.NL-2
See Fig.NL-1
309
308
365
312
316
317
323
341
316
313
317
318
321
328
340
327
332
324
372
367
.
352
.
374
368
.
364
.
372
367
.
352
.
374
368
.
356
.
372
367
.
352
.
374
368
.
364
.
372
367
.
352
.
372
367
.
352
.
374
368
.
356
.
310
304
333
318
302
See Fig.NL-2
372
367
.
352
.
371
366
.
351
.
302
303
304
362
374
368
.
356
.
363
373
367
.
354
.
372
367
.
353
.
361
365
374
368
.
356
.
372
367
.
363
.
372
367
.
363
.
330
330
319
362
374
368
.
357
.
361
374
368
.
355
.
A
A
374
368
.
357
.