P-261-004e - 第19页
MODEL DL-G100 1012-003 17 Key No. P AR T No. P AR T NAME Q’ty REMARKS New Code NOTE NL-4 302 6300765731 BEARING,RADIAL 4 806NL-1 10-102 222D0298 303 41 10007805 RING C 20 2 806NL-1 10-103 221K0084 304 630001 1425 BEARING…

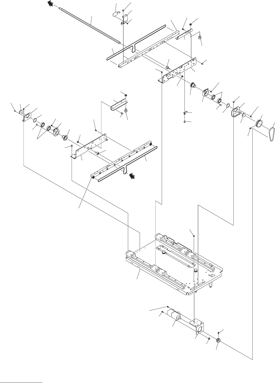
MODEL DL-G100
0612-001
16
供給コンベア
INPUT CONVEYOR
Fig. NL-4
搬送部(奥)
Transfer Section(Rear)
307
322
341
See Fig.NL-2
See Fig.NL-1
309
308
365
312
316
317
323
341
316
313
317
318
321
328
340
327
332
324
372
367
.
352
.
374
368
.
364
.
372
367
.
352
.
374
368
.
356
.
372
367
.
352
.
374
368
.
364
.
372
367
.
352
.
372
367
.
352
.
374
368
.
356
.
310
304
333
318
302
See Fig.NL-2
372
367
.
352
.
371
366
.
351
.
302
303
304
362
374
368
.
356
.
363
373
367
.
354
.
372
367
.
353
.
361
365
374
368
.
356
.
372
367
.
363
.
372
367
.
363
.
330
330
319
362
374
368
.
357
.
361
374
368
.
355
.
A
A
374
368
.
357
.

MODEL DL-G100
1012-003
17
Key No. PART No. PART NAME Q’ty REMARKS New Code
NOTE
NL-4
302 6300765731 BEARING,RADIAL 4 806NL-110-102 222D0298
303 4110007805 RING C 20 2 806NL-110-103 221K0084
304 6300011425 BEARING,RADIAL 2 806NL-110-104 222D0021
307 6301511368 BRACKET 1 806NL-110-007 21
1FB454
308 6301241340 MOTOR,AC-SERVO 1 -M41 806NL-110-008
4M150196
309 6301521206 PULLEY,TIMING 1 806NL-110-009 223Q0694
310 6301237145 SENSOR,PELEC 1 -B4101 806NL-110-1
10 23G00243
312 6301518473 PLATE 1 806NL-110-012 21
1DC350
313 6301518480 PLATE 1 806NL-110-013 21
1DC351
316 6301479613 PULLEY,FLAT 4 806NL-110-016 223M0054
317 6301499086 BLOCK 2 806NL-110-017 21
1G4805
318 6301505206 PULLEY,TIMING 2 806NL-110-018 223Q0682
319 6301519487 BRACKET 1 806NL-110-019 21
1FB587
321 6301505084 BRACKET 1 806NL-110-021 21
1FB386
322 6301505077 ROD 1 806NL-110-022 216C0914
323 6301482910 BRACKET 1 806NL-110-023 21
1FB130
324 6301522678 BRACKET 1 806NL-110-114
211FB632
327 6301522753 BRACKET 1 806NL-110-117
211FB639
328 6301521190 PULLEY,TIMING 1 806NL-110-028 223Q0693
330 6300751765 CAM FOLLOWER 2 806NL-110-120 222H0103
332 6301519494 BRACKET 1 806NL-110-032 21
1FB588
340 6301493930 BELT,TIMING 1 806NL-110-040 223L0333
341 6301236797 BELT,TIMING 2 806NL-110-041 223L0262
351 6300007510 BOLT,HEX-SCT 2 M3X8 221A0006
352
6300007626 BOLT,HEX-SCT 24 M4X10 221A0017
353
6300007633 BOLT,HEX-SCT 1 M4X12 221A0018
354
6300007664 BOLT,HEX-SCT 1 M4X20 221A0021
355
6300007732 BOLT,HEX-SCT 2 M5X8 221A0028
356
6300007749 BOLT,HEX-SCT 8 M5X10 221A0029
357
6300007756 BOLT,HEX-SCT 6 M5X12 221A0030
361
4111137501 SCR TRS 4X10 4 M4X10 TRS 221E0530
362 4111139000 SCR TRS 5X8 4 M5X8 TRS 221E0537
363 4111410307 NUT HEX 4 3 M4 221F0082
364
4111410505 NUT HEX 5 4 M5 221F0085
365
6300008920 SET SCREW 4 M4X6 SET 221C0005
366 4111412806 WASHER SPR 3 2 SW3 221H0281
367
4111412905 WASHER SPR 4 28 SW4 221H0284
368
4111416705 WASHER SPR 5 20 SW5 221H0287
371
4111413902 WASHER V 3X7X0.5 2 FW3 221H0312
372
4111414008 WASHER V 4X9X0.8 27 FW4 221H0315
373
6300010213 WASHER 1 BW4 221H0004
374
4111414107 WASHER V 5X10X1 20 FW5 221H0318

MEMO