P-261-004e - 第35页
MODEL DL-G100 1012-004 33 Key No. P AR T No. P AR T NAME Q’ty REMARKS New Code NOTE NA-6 501 6301527901 BLOCK 2 806NA-1 10-501 21 1G5066 502 6301534473 PLA TE 2 806NA-1 10-502 21 1DC505 503 6301241371 BOL T ,HEX-SCT(BUTT…

MODEL DL-G100
0711-002
32
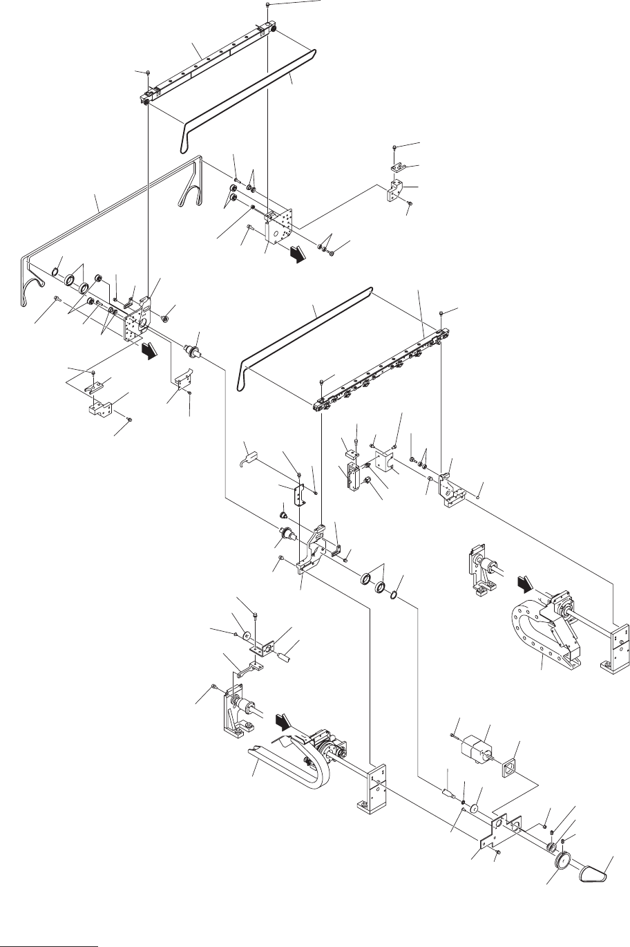
バックアップ部1
BACK UP SECTION 1
Fig. NA-6
シュート2, 4
Chute 2,4
503
519
520
508
553
516
516
516
518
521
522
523
513
502
513
501
524
508
508
508
509
510
510
514
515
514
510
515
510
510
514
515
504
505
506
512
517
511
552
551
508
507

MODEL DL-G100
1012-004
33
Key No. PART No. PART NAME Q’ty REMARKS New Code
NOTE
NA-6
501 6301527901 BLOCK 2 806NA-110-501 211G5066
502 6301534473 PLATE 2 806NA-110-502 21
1DC505
503 6301241371 BOLT,HEX-SCT(BUTTON HEAD) 18 806NA-110-503 221A0319
504
6301517711 PLATE 2 806NA-110-504 21
1DC336
505 6301518176 PLATE 2 806NA-110-505 21
1DC345
506 6301517728 PLATE 2 806NA-110-506 21
1DC337
507 6300435450 PIPE FITTINGS 20 806NA-110-507 225F0240
508 6300769029 PIPE FITTINGS 10 806NA-110-508 225F0330
509 6301009889 PIPE FITTINGS 2 806NA-110-509 225F0421
510 6301510750 MECH PARTS(TUBE) 2 806NA-110-510 226J2310
511 6301505503 COLLAR 20 806NA-110-511
216A1442
512 6301527925 PLATE 1 806NA-110-512 21
1DC459
513 6301480602 PULLEY,TIMING 4 806NA-110-513 223Q0663
514 6301236933 GUIDE,SLIDE 12 806NA-110-514 222C0106
515 6301233253 SPRING,COMP 12 806NA-110-515 222M1297
516 6301486703 BOLT,HEX-SCT 12 806NA-110-516 221A0361
517 6301614175 SPACER 12 806NA-110-517 21
1E1117
518 6301483788 SHAFT 12 806NA-110-518 213A1378
519 6300363470 SEAL 12 806NA-110-519 226A0074
520 6300033137 SEAL 12 806NA-110-520 226A0001
521 6301505558 BUSH,LOCATE 12 806NA-110-521 216Q0043
522 6300941333 SEAL 12 806NA-110-522 226A0144
523 6301311616 PIN,GUIDE 14 806NA-110-523 216F0902
524 6301237022 SENSOR,PELEC 2 -B4201,-B4202
806NA-110-524 23G00241
551 4111407901 SCR TRS 3X4 2 M3X4 TRS 221E0528
552 4110022600 SCR FLT 3X6 20 M3X6 FLT
221D0216
553 6300008883 SET SCREW 12 M3X4 SET 221C0001

MODEL DL-G100
0612-001
34
バックアップ部1
BACK UP SECTION 1
Fig. NA-7
搬送部(手前)
Transfer Section(Front)
674
667
.
665
.
655
675
668
.
656
.
675
668
.
657
.
675
668
.
658
.
673
667
.
652
.
674
667
.
653
.
672
666
.
651
.
675
668
.
658
.
673
667
.
652
.
675
668
.
659
.
675
668
.
659
.
674
667
.
653
.
675
668
.
658
.
671
666
.
664
.
661
651
675
668
.
659
.
675
668
.
659
.
609
604
633
632
628
629
603
609
630
635
612
634
634
648
629
627
628
638
639
645
632
633
626
630
631
618
619
614
636
614
622
613
623
624
625
621
615
615
650
615
See Fig.NA-3
See Fig.NA-4
A
B
B
See Fig.NA-6
See Fig.NA-5
606
605
615
A
663
662
661
631
654
671
666
.
664
.
674
667
.
653
.
606
605
676
668
.
657
.
675
668
.
658
.
640
641
677
669
.
660
.
646
647
675
668
.
659
.
677
669
.
660
.
616
617
675
668
.
659
.