P-261-004e - 第73页
MEMO

MODEL DL-G100
1012-003
70
Key No. PART No. PART NAME Q’ty REMARKS New Code
NOTE
665 4111410307 NUT HEX 4 2 M4 221F0082
666 4111412806 WASHER SPR 3 4 SW3 221H0281
667
4111412905 WASHER SPR 4 12 SW4 221H0284
668
4111416705 WASHER SPR 5 20 SW5 221H0287
669
4111413001 WASHER SPR 6 2 SW6 221H0289
671
4111415807 WASHER F 3X6X0.5 2 FWS3 221H0338
672
4111413902 WASHER V 3X7X0.5 2 FW3 221H0312
673
4111415906 WASHER F 4X8X0.8 4 FWS4 221H0340
674
4111414008 WASHER V 4X9X0.8 8 FW4 221H0315
675
4111414107 WASHER V 5X10X1 18 FW5 221H0318
676
6300010220 WASHER 2 BW5 221H0005
677
4111414305 WASHER V 6X12.5X1.6 2 FW6 221H0320
NC-7

MEMO

MODEL DL-G100
0612-001
72
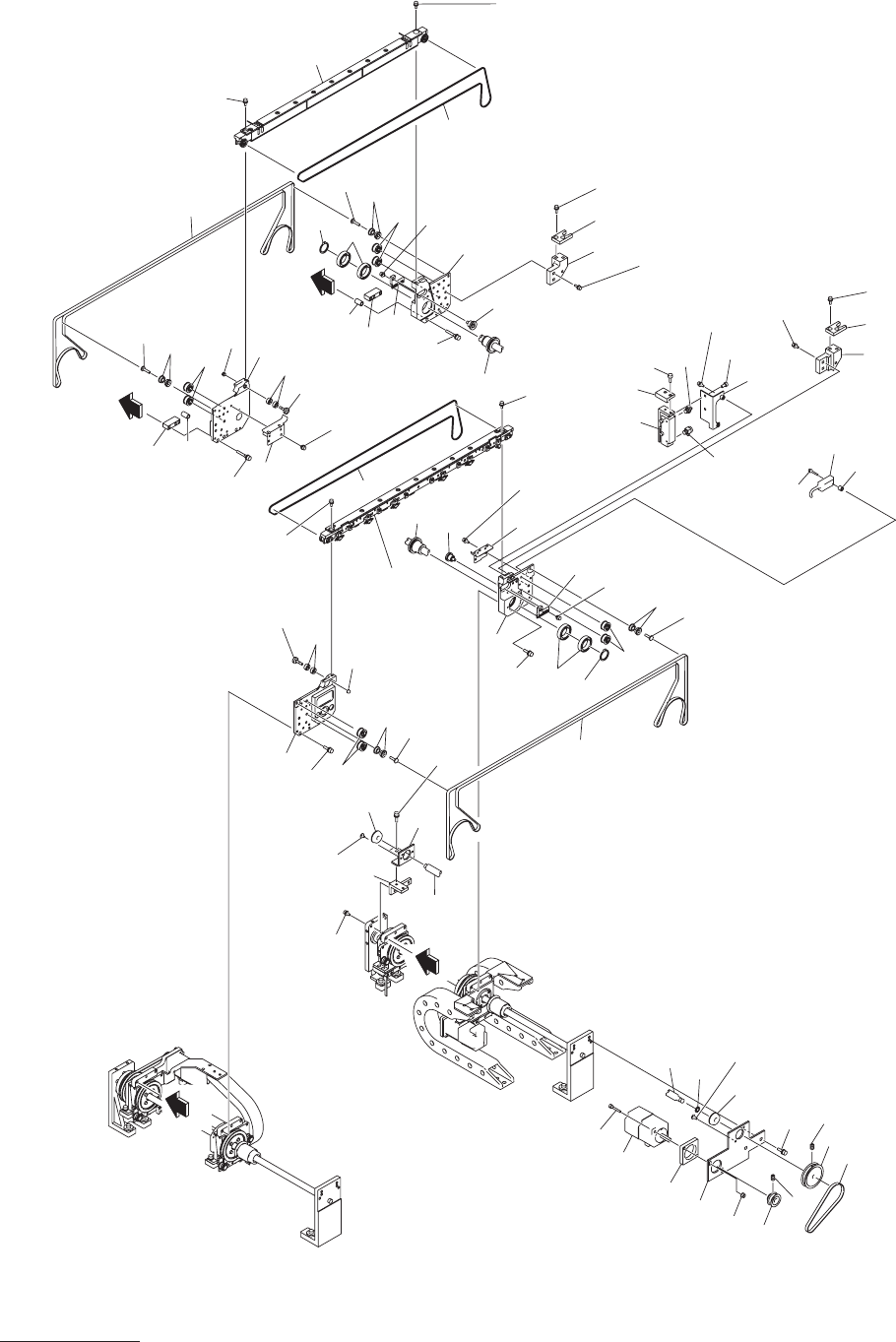
バックアップ部2
BACK UP SECTION 2
Fig. NC-8
搬送部(奥)
Transfer Section(Rear)
A
A
B
735
714
711
707
740
729
743
708
711
745
720
744
709
701
711
701
728
710
729
711
734
732
733
705
706
715
715
715
730
730
731
731
761
756
775
768
.
765
.
776
769
.
760
.
776
769
.
760
.
774
768
.
753
.
776
769
.
778
.
772
767
.
764
.
776
769
.
778
.
775
768
.
754
.
776
769
.
760
.
776
769
.
760
.
775
768
.
754
.
774
768
.
753
.
776
769
.
759
.
772
767
.
764
.
776
769
.
759
.
771
766
.
751
.
715
736
714
722
721
723
712
724
725
See Fig.NC-6
See Fig.NC-5
745
750
749
738
776
769
.
758
.
702
702
746
763
762
761
776
769
.
758
.
B
741
734
752
755
739
705
706
706
705
706
705
777
769
.
758
.
775
768
.
754
.
733
732
728
779
770
.
780
.
747
748
776
769
.
760
.
779
770
.
780
.
747
742
776
769
.
760
.