JX-200-Rev00 - 第65页
- 62 - NOTE( 注記 ) #01....OPTIONAL PARTS オプション部品 REF.NO NOTE PART NO D E S C R I P T I O N 品 名 Qty 1 401-07242 CNV MOTOR LR RELAY CABLE ASM CNV モータ LR リレーケーブル組 1 2 401-07237 SP RELAY CABLE ASM SP リレーケーブル組 1 3 401-07243 CO…

- 61 -
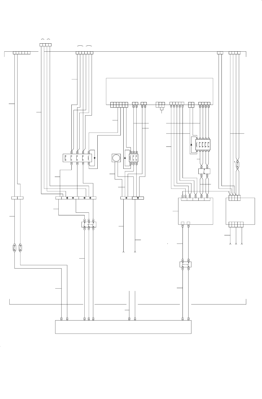
31.SYSTEM DIAGRAM (CARRY MOTOR/VCS)
SYSTEM DIAGRAM(CARRY MOTOR / VCS)
CN19
CN18CN18
CN19
VCS
CAMERA(XC-HR50)
LENZE(STANDARD)
LENZE(OPTION)
2-2C
BASE PCB(3/3)
3-1A
IO-CONVEYOR PCB(4/4)
4-1C
CN3 CN673R
CN1 CN671R
CN2CN672R CN656RIO-CN19-1CN19-1
5PHASE
DRIVER(RIGHT)
CONVEYER
MOTOR
CN3 CN673L
CN1 CN671L
CN2CN672L CN656LIO-CN19-2CN19-2
5PHASE
DRIVER(LEFT)
CONVEYER
MOTOR
3-1A
CN031
CN028
POWER UNIT(5/6)
CN3 CN673C
CN1 CN671C
CN2CN672C CN656CCN538CN38
5PHASE
DRIVER(CENTER)
CONVEYER
MOTOR
CN3VCS-CN3
CN2VCS-CN2
CN1VCS-CN1
SIDE LIGHT PCB
VCS
CN10CN310
CN13
LIGHT CTRL PCB
CN2 CN302
BOTTOM LIGHT PCB
COAXIAL LIGHT PCB
VCS
CAMERA
XC-HR50
4-3B
3-1A
IO-CN18
CN313
CN018
CN18
POWER UNIT(6/6)
CN18
OCC-LR
IP-X5 PCB(3/3)
OCC- LR
1
2
3
4
5
6
17
18
15
11
13
12
10
11
11
19
8
9 16
777
14

- 62 -
NOTE( 注記 ) #01....OPTIONAL PARTS オプション部品
REF.NO NOTE PART NO D E S C R I P T I O N
品 名
Qty
1 401-07242 CNV MOTOR LR RELAY CABLE ASM
CNV モータ LR リレーケーブル組
1
2 401-07237 SP RELAY CABLE ASM
SP リレーケーブル組
1
3 401-07243 CONV DRIVER CENTOR CABLE ASM
CONV ドライバセンターケーブル組
1
4 401-07244 CONV DRIVER LEFT CABLE ASM
CONV ドライバレフトケーブル組
1
5 401-07245 CONV DRIVER RIGHT CABLE ASM
CONV ドライバライトケーブル組
1
6 401-07238 LIGHT SP CABLE ASM
ライト SP ケーブル組
1
7 HM-0021900-00 STEPPING MOTOR
モータドライバ
3
8 E3723-700-000 TLC LENS
TLC レンズ
1
9
#01
400-00634 OPTION LENS 5
オプションレンズ5
1
10 401-07246 CONV MOTOR CENTOR CABLE ASM
CONV モータセンターケーブル組
1
11 E9431-729-0A0 CENT MOTOR ASM.
CENT モ−タ組
3
12 401-07249 CONV MOTOR CENTOR PWR CABLE ASM
CONV モータセンターパワーケーブ
1
13 401-07247 CONV MOTOR LEFT CABLE ASM
CONV モータレフトケーブル組
1
14 401-07250 CONV MOTOR LR PWR CABLE ASM
CONV モータ LR パワーケーブル組
1
15 401-07248 CONV MOTOR RIGHT CABLE ASM
CONV モータライトケーブル組
1
16 400-48028 OCC CAMERA
OCC カメラ
1
17 401-07240 LIGHT CTRL PWR CABLE ASM
ライト CTRL パワーケーブル組
1
18 401-07239 VCS LIGHT CABLE ASM
VCS ライトケーブル組
1
19 401-07241 VCS CABLE ASM
VCS ケーブル組
1

- 63 -
32.SYSTEM DIAGRAM (POWER-UNIT ST 1/2)
SYSTEM DIAGRAM(POWER − UNIT ST 1/2)
P&B W28XQ1A-8CP14 8A
P&B W28XQ1A-8CP13 8A
TF1-100-1
TF1-100/0-1
TB2(4/4)
21
20
N.C.
N.C.5
6
AC100N2
(VACUUM PUMP)
N.C.
N.C.
AC100L
CN096
1
3
4
ACN1(A)
002:2C
G7J-4A-B(DC24V)
AWG2 2 AWG22
AWG22
AWG20
AWG20
AWG20
-V
-V
+V
+V
2
4
1
3
2
4
1
3
PS6
24V
60W
COSEL LCA50S-24Y
CN2CN1
5
4
2
3
1
FG5
N.C.4
N.C.
AC(N)
AC(L)
2
3
1
Y SERVO AMP CTRL POWER
Y SERVO AMP CTRL POWER
X SERVO AMP MAIN POWER
Y SERVO AMP MAIN POWER
CN099
L11
L123
1
6
3
AWG20
(VOLTAGE CHECK)
(ZT-DRIVER POWER)
+24VZRTN
+24VZ
CN098
1
2
+24VZRTN
+24VZRTN
+24VZ
+24VZ
CN097
1
2
3
4
002:3B P S 6 - F G
002:3D ACL1(D)
002:3D ACL1(D)
IDEC NRW10-3A
CP13
CP8 3A
TB2(1/4)
2
1
LOADLINE
FUJI CP52BS/015
CP2 15A
LOADLINE
FUJI CP53BS/020
CP1 20A
(XY-DRV POWER)
ACT2
ACS2
ACR2
ACT2
ACS2
ACR2
L11
L124
2
TB1
1
2
A3
A2
A1
B1
B2
B3
D2
44 43
A2 A1
14 13
24 23
34 33
RL2
4
5
7
TF1-200/U
TF1-200/V
TF1-200/W
TF1-34/0
TF1-34
TF1
POWER-PCB(1/2)
POWER-UNIT INSIDE
002:3C ACN1(B)
002:3C ACL1(B)
ACL1(A)
002:2CTF1-100-2
TF1-100/0-2
CN001
Z/T POWER PCB
+48V
+48V
+48V
+48VRTN
+48VRTN
TB2
AC34V_N1
TB1
AC34V_L1
TB3
5
4
3
2
1
FUJI CP51BS/020
CP5 20A
+48UNRTN(B)8
TB7
+48UNRTN(A)
+48UNRTN(C)
7
9
+48UN
+48UN
5
6
CN037
1+24V1
3
2
+24VRTN
FAN_STOP
3
2
TB7
+48UN(A)
+48UN(A)
2
1
CN035
1
2
SV_ON11
+24VRTN
1
2
+48UN(B)
+48UN(B)
4
3
43 44
33 34
23 24
G7J-4A-T(24V)
D4
A2
13
A1
14
RL4
5
6
SV_ON11
+24VRTN
5
6
3
4
SV_ON11
+24VRTN
3
4
POWER-UNIT FAN
TB5
ACN1(C)
ACL1(C)
2
1
FAN
D1
1
6
2
0
8
4
CN036
1
2
CARRY_SV_ON
+24VRTN
1
2
G7L-2A-BUBJ(24V)
RL1
TB5
ACN1(B)
ACL1(B)
4
3
4
3
1
2
4
5
3
6
7
8
14
12
13
10
11
9
18
19
20
21
27
22
15
16
17
24
25
26
23
28