JX-200-Rev00 - 第70页
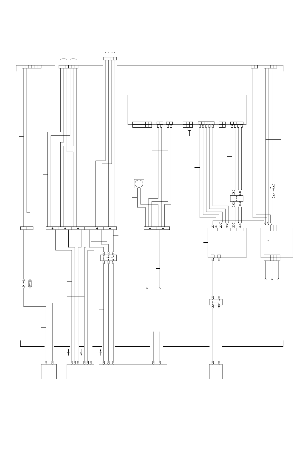
- 67 - 34. SYSTEM DIAGRAM (POWER-UNIT EN 1/2) SYSTEM DIAGRAM (POWER − UNIT EN 1/2) P&B W28X Q1A-8 CP14 8A TF1 TF1-100- 1 TF1-100/ 0-1 P&B W28X Q1A-8 CP13 8A TB2(4/4) 21 20 N.C. N.C. 5 6 AC100N 2 (VACU UM PUMP) N.…

- 66 -
REF.NO NOTE PART NO D E S C R I P T I O N
品 名
Qty
1 401-07260 R3E CABLE ASM
R 3 E ケーブル組
1
2 401-07277 TB2-115 CABLE ASM
TB 2−115 ケーブル組
2
3 401-07265 TB2-815 CABLE ASM
TB 2−815 ケーブル組
1
4 401-07264 TB2-613 CABLE ASM
TB 2−613 ケーブル組
1
5 400-45337 RL5-PS1 CABLE ASM
RL 5− PS 1 ケーブル組
1
6 401-07275 CP3/4 IN CABLE ASM
CP 3/4 インケーブル組
1
7 401-07276 CP3/4 OUT CABLE ASM
CP 3/4 アウトケーブル組
1
8 400-76777 TB2 CABLE ASM
TB 2 ケーブル組
1
9 401-07278 TB2-111 CABLE ASM
TB 2−111 ケーブル組
1
10 400-45357 TB2-103 CABLE ASM
TB 2−103 ケーブル組
1
11 401-07271 PS6CN1 CABLE ASM
PS 6 CN 1 ケーブル組
2
12 400-25579 5V SHORT CABLE 2 ASM
5 V ショート束線2組
1
13 400-45333 PS2-CN1 CABLE ASM
PS 2− CN 1 ケーブル組
1
14 400-45334 PS5-CN1 CABLE ASM
PS 5− CN 1 ケーブル組
1
15 400-45335 PS7-CN1 CABLE ASM
PS 7− CN 1 ケーブル組
1
16 400-45336 PS4-CN1 CABLE ASM
PS 4− CN 1 ケーブル組
1
17 400-45354 RL5-PS1 CABLE ASM
RL 5− PS 1 ケーブル組
1
18 401-07261 PS2-CN2 CABLE ASM
PS 2− CN 2 ケーブル組
1
19 400-45342 CP6-TB3 CABLE ASM
CP 6− TB 3 ケーブル組
1
20 400-45368 CP6OUTPUT2 CABLE ASM
CP 6出力2 ケーブル組
1
21 400-45344 PS5-CP7 CABLE ASM
PS 5− CP 7 ケーブル組
1
22 400-45346 PS7-CP9 CABLE ASM
PS 7− CP 9 ケーブル組
1
23 400-45348 PS4-CP10 CABLE ASM
PS 4− CP 10 ケーブル組
1
24 400-45352 CN034 CABLE ASM
CN 034 ケーブル組
1
25 400-45350 PS1-CP11 CABLE ASM
PS 1− CP 11 ケーブル組
1
26 400-25578 5V SHORT CABLE 1 ASM
5 V ショート束線1組
1

- 67 -
34.SYSTEM DIAGRAM (POWER-UNIT EN 1/2)
SYSTEM DIAGRAM(POWER − UNIT EN 1/2)
P&B W28XQ1A-8CP14 8A
TF1
TF1-100-1
TF1-100/0-1
P&B W28XQ1A-8CP13 8A
TB2(4/4)
21
20
N.C.
N.C.5
6
AC100N2
(VACUUM PUMP)
N.C.
N.C.
AC100L
CN096
1
3
4
SAFETY-UNIT
K3-4
K3-2
Y SERVO AMP CTRL POWER
Y SERVO AMP CTRL POWER
CN099
L11
L123
1
L11
L124
2
X SERVO AMP MAIN POWER
Y SERVO AMP MAIN POWER
5
4
ACT2
ACS2
ACR2
ACT2
ACS2
ACR2
A3
A2
A1
B1
B2
B3
11
9
10
K2-1
K2-3
K2-5
TF1-200/U
TF1-200/V
TF1-200/W
TF1
8
(XY-DRV POWER)
TB1
1
2
3
6
7
K1-1
K1-3
K1-5
SAFETY-UNIT
CN001
LOADLINE
FUJI CP53BS/020
CP1 20A
ACN1(A)
002:2C
AWG22
AWG22
AWG22
AWG20
AWG20
AWG20
-V
-V
+V
+V
2
4
1
3
2
4
1
3
PS8
PS6
24V
60W
COSEL LCA50S-24Y
CN2CN1
5
4
2
3
1
FG5
N.C.4
N.C.
AC(N)
AC(L)
2
3
1
AWG20
(VOLTAGE CHECK)
(ZT-DRIVER POWER)
+24VZRTN
+24VZ
CN098
1
2
+24VZRTN
+24VZRTN
+24VZ
+24VZ
CN097
1
2
3
4
002:3B PS6-FG
002:3D ACL1(D)
002:3D ACL1(D)
IDEC NRW10-3A
CP13
CP8 3A
LOADLINE
FUJI CP52BS/015
CP2 15A
POWER-PCB(1/2)
POWER-UNIT INSIDE
002:3C ACN1(B)
002:3C ACL1(B)
ACL1(A)
002:2CTF1-100-2
TF1-100/0-2
TB2(1/3)
Z/T POWER PCB
+48V
+48V
+48V
+48VRTN
+48VRTN
TB2
AC34V_N1
TB1
AC34V_L1
TB3
5
4
3
2
1
FUJI CP51BS/020
CP5 20A
+48UNRTN(B)8
TB7
+48UNRTN(A)
+48UNRTN(C)
7
9
+48UN
+48UN
5
6
CN037
1 +24V1
3
2
+24VRTN
FAN_S TOP
3
2
TB7
+48UN(A)
+48UN(A)
2
1
CN035
1
2
SV_ON11
+24VRTN
1
2
+48UN(B)
+48UN(B)
4
3
5
6
SV_ON11
+24VRTN
5
6
3
4
SV_ON11
+24VRTN
3
4
POWER-UNIT FAN
TB5
ACN1(C)
ACL1(C)
2
1
FAN
CN036
1
2
CARRY_SV_ON
+24VRTN
1
2
TB5
ACN1(B)
ACL1(B)
4
3
4
3
2
1
1
2
4
5
6
10
16
17.18
11
12
24
19
20
23
9
7
3
13
14
15
21
25
22
8

- 68 -
REF.NO NOTE PART NO D E S C R I P T I O N
品 名
Qty
1 401-07273 CP13/14 IN CABLE ASM
CP 13/14 インケーブル組
1
2 401-07274 CP13/14 OUT CABLE ASM
CP 13/14 アウトケーブル組
1
3 401-07266 CN096 CABLE ASM
CN 096 ケーブル組
1
4 401-07269 K2-TB1 CABLE ASM
K2−TB1 ケーブル組
1
5 401-07268 K1-TB1 CABLE ASM
K1−TB1 ケーブル組
1
6 401-07256 CP1 CABLE ASM
CP 1 ケーブル組
1
7 400-45374 TB1-CN001 CABLE ASM
TB 1− CN 001 ケーブル組
1
8 400-45355 CP1-TB1 CABLE ASM
CP 1− TB 1 ケーブル組
1
9 401-07270 CN099-TB1 CABLE ASM
CN 099− TB 1 ケーブル組
1
10 401-07275 CP3/4 IN CABLE ASM
CP 3/4 インケーブル組
1
11 401-07278 TB2-111 CABLE ASM
TB 2−111 ケーブル組
1
12 400-45357 TB2-103 CABLE ASM
TB 2−103 ケーブル組
1
13 400-45316 ACFAN CABLE ASM
ACFAN ケーブル組
1
14 400-45358 TB2-TB5 CABLE ASM
TB 2− TB 5 ケーブル組
1
15 400-45319 TB5-TB2 CABLE ASM
TB 5− TB 2 ケーブル組
1
16 401-07267 K3-CP2 CABLE ASM
K3−CP2 ケーブル組
1
17 400-45322 CP-TB CABLE ASM
CP − TB ケーブル組
1
18 400-76744 CP2-TB(ZT) CABLE ASM
CP 2− TB(ZT) ケーブル組
1
19 400-76937 ZT POWER PCB ASM
ZT POWER ケーブル組
1
20 400-45323 TB3-TB7 CABLE ASM
TB 3− TB 7 ケーブル組
1
21 400-45339 CN037 CABLE ASM
CN 037 ケーブル組
1
22 400-45324 TB3-CP5 CABLE ASM
TB 3− CP 5 ケーブル組
1
23 401-07272 CP5-TB7 CABLE ASM
CP 5− TB 7 ケーブル組
1
24 401-07271 PS6CN1 CABLE ASM
PS 6 CN 1 ケーブル組
1
25 401-07263 PS6CN2 CABLE ASM
PS 6 CN 2 ケーブル組
1