5M-1750-004w_G5S.pdf - 第166页

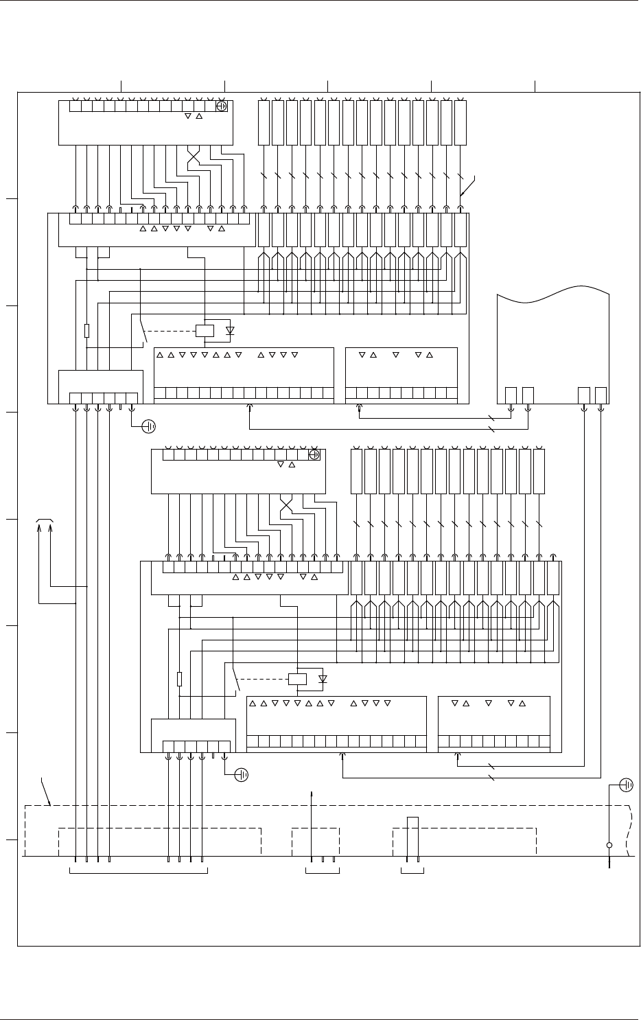
4-43 5OM-1750 1303-001-(31010WFB--1001) フィーダカートブロック図 1 2 3 4 5 6 7 8 A B C D E F X1 X2 X3 X4 X5 X6 X7 X8 X9 X10 X11 X12 X13 X14 X15 X31 U67 Connection PCB FB X16 X17 X18 X19 X20 X21 X22 X23 X24 X25 X26 X27 X28 X29 X30 U6…

100%1 / 188
4-42
5OM-1750
多機能ヘッド部回路 2
Multi-Functional Head
Nozzle 1 Side
Vacuum Valve
Vacuum break
(Blow valve)
Height check
Height check
Light emitting side
Light receiving side
Vacuum Valve
Vacuum break
(Blow valve)
Height check
Height check
Light emitting side
Light receiving side
Out of limit sensor
Out of limit sensor
HEAD Connection check
Not used
Not used
GS-HM600 Connection check
U07 Board SW1 Setting
1L Axis
2L Axis
Multi-Functional Head
Nozzle 2 Side
4-43
5OM-1750
1303-001-(31010WFB--1001)
フィーダカートブロック図
1 2 3 4 5 6 7 8
A
B
C
D
E
F
X1X2X3X4X5X6X7X8X9X10X11X12X13X14X15
X31
U67
Connection PCB
FB
X16X17X18X19X20X21X22X23X24X25X26X27X28X29X30
U68
Connection PCB
FB
X1X2X3X4X5X6X7X8X9X10X11X12X13X14X15X16
U69
IO PCB
STLT_FB
CN3 CN1CN4 CN2
X102 X101X102 X101
CN10 CN8 CN6
フィーダクランプ
上限検出センサ
フィーダクランプ
ソレノイド
In Port
Out Port
80P50P80P50P
DC24V DC24V
フィーダセットケーブル
一括コネクタ
X30
DC24V HSIO RS1232C
フィーダ用ドロアコネクタフィーダ用ドロアコネクタ
4-44
5OM-1750
1303-001-(31010WFB--1002)
フィーダカート部 1
1 2 3 4 5 6 7 8
A
B
C
D
E
F
4GND
1
2
3
+24V
+24V
GND
9
8
5
6
7
13
10
11
12
S.GND
TXD
RXD
14
15
16FG
X01
X02
X03
X04
X05
OUT1
OUT2
IN1
IN2
IN3
X06
X07
X08
X09
X10
X11
X12
X13
X14
X15
4
3
2
1
GND
+24V
GND
+24V
X100
6
5
FG
77
80
79
78
73
76
75
74
9
8
7
6
OUT1
OUT2
IN1
IN2
IN3
X01:
X01:
X01:
X01:
X01:
OUT1
OUT2
IN1
IN2
IN3
X02:
X02:
X02:
X15:
X15:
OUT2
IN1
X15:
X15:
1
5
47
50
49
48
46
8
7
X01:
X01:
X01:
X02:
X02:
X15:
X15:
1
S.GND
TXD
RXD
S.GND
TXD
TXD
RXD
24G1A
10G
24G1A
10G
10G
24G1B
10G
24G1B
:5
:8
:7
:6
:12
:11
:10
:9
:2
:1
電磁弁
1Ω7W
RLY
:3
:2
:1
DC24V入力
X16
9
8
5
6
7
送り開始1
送り開始2
送り準備完了
通信準備完了
フィーダ接続確認
4
1
2
3
+24V
+24v
GND
X16
GND
FG
13
10
11
12
S.GND
TXD
RXD
14
X17
X18
X19
X20
X21
X22
X23
X24
X25
X26
X27
X28
X29
X30
X6801
X6802
X6803
X6804
X6805
X6806
X6807
X6808
X6809
X6810
X6811
X6812
X6813
X6814
X6815
フィーダ用ドロワーコネクタ×15
14
14
14
14
14
14
14
14
14
14
14
14
14
X68100B
Connection P.C.B FB
U68
一括コネクタ X30F,X30B
X68101
X68102
X101
X102
4GND
1
2
3
+24V
+24V
GND
9
8
5
6
7
13
10
11
12
S.GND
TXD
RXD
14
15
16FG
X01
X02
X03
X04
X05
OUT1
OUT2
IN1
IN2
IN3
X06
X07
X08
X09
X10
X11
X12
X13
X14
X15
4
3
2
1
GND
+24V
GND
+24V
X100
6
5
FG
77
80
79
78
73
76
75
74
9
8
7
6
OUT1
OUT2
IN1
IN2
IN3
X01:
X01:
X01:
X01:
X01:
OUT1
OUT2
IN1
IN2
IN3
X02:
X02:
X02:
X15:
X15:
OUT2
IN1
X15:
X15:
1
5
47
50
49
48
46
8
7
X01:
X01:
X01:
X02:
X02:
X15:
X15:
1
S.GND
TXD
RXD
S.GND
TXD
TXD
RXD
1Ω7W
RLY
X16
9
8
5
6
7
送り開始1
送り開始2
送り準備完了
通信準備完了
フィーダ接続確認
4
1
2
3
+24V
+24v
GND
X01
GND
FG
13
10
11
12
S.GND
TXD
RXD
14
X02
X03
X04
X05
X06
X07
X08
X09
X10
X11
X12
X13
X14
X15
X6701
X6702
X6703
X6704
X6705
X6706
X6707
X6708
X6709
X6710
X6711
X6712
X6713
X6714
X6715
フィーダ用ドロワーコネクタ×15
14
14
14
14
14
14
14
14
14
14
14
14
14
X68100A
U67
X67101
X67102
X101
X102
U69
80 5080 50
CN2
CN4
CN1
CN3
X6903
X6901
X6904
X6902
カート接続確認
空圧用ホース
to U69-X1
Connection P.C.B FB
X6716 6
X31
フィーダセットケーブル
X6816
A module
B module
D module
:4
:3
:6
:5
:8
:7
:10
:9
:12
:11
(12Pins)
(3Pins)
φ6
:4
:3
:2
:1
(12Pins)
I/O P.C.B
STLT_FB
[FB-/03/2D]