5M-1750-004w_G5S.pdf - 第175页
4-52 5OM-1750 1303-001-(3101 1WM---1001) 高速ヘッドブロック図 1 2 3 4 5 6 7 8 A B C D E F J1 Valve 1 15 Nozzle head U37 Slip Ring U06 IO PCB PWR HSIO Valve 15 Bad board reject sensor PCB height detection sensor Option Option X1042…

4-51
5OM-1750
1303-001-(31010WR---1006)
U95 接続回路 4
1
2
3
4
5
6
7
8
9
10
11
12
13
14
15
16
17
18
19
20
21
22
23
24
+52V
N.C
+52V
+52V
NC
+52V
+52V
+52V
+52V
31
32
33
34
35
36
37
38
39
40
41
42
+52V
+52V
+52V
+52V
25
26
27
28
29
30
+52V
+52V
43
44+52V
45
46
47
48
49
50
GND
+52V
+52V
9
10
11
12
13
14
15
16
17
18
19
20
21
22
23
24
25
26
27
28
29
30
1
2
3
4
5
6
7
8
+52V
+52V
+52V
+52V
+52V
+52V
N.C
E191 (2)
1
2
3
4
5
+52V
2
1
+52V
E192 (2)
E193 (2)
2-XE192
2-XE193
2-XE191
X9506
CN6
OUT2-1
OUT2-2
OUT2-3
OUT2-4
OUT2-5
OUT2-7
OUT2-9
OUT2-11
OUT2-13
OUT2-15
OUT2-21
OUT2-23
OUT2-25
OUT2-27
OUT2-17
OUT2-18
OUT2-19
OUT2-20
OUT2-29
OUT2-30
N.C
N.C
N.C
N.C
N.C
N.C
N.C
N.C
N.C
N.C
N.C
N.C
N.C
N.C
N.C
N.C
N.C
N.C
N.C
N.C
N.C
N.C
N.C
N.C
U95
LED Light Control PCB
1 2 3 4 5 6 7 8
A
B
C
D
E
F
基準マーク ( 奥 )
(透過(奥右))
部品認識
リング照明 2
(透過(奥左))
(透過(前右))
(透過(前左))
反射上段照明 ( 奥 )
反射上段照明 ( 前 )
反射中段照明 ( 奥 )
反射中段照明 ( 前 )
反射下(奥)
反射下(前)
BGA 上段照明 ( 奥 )
BGA 上段照明 ( 前 )
BGA 下段照明 ( 奥 )
BGA 下段照明 ( 前 )
同軸照明 ( 奥 )
同軸照明 ( 左 )
同軸照明 ( 前 )
同軸照明 ( 右 )
基準マーク照明 ( 前 )
部品認識
同軸照明 2
基準マーク照明 1A

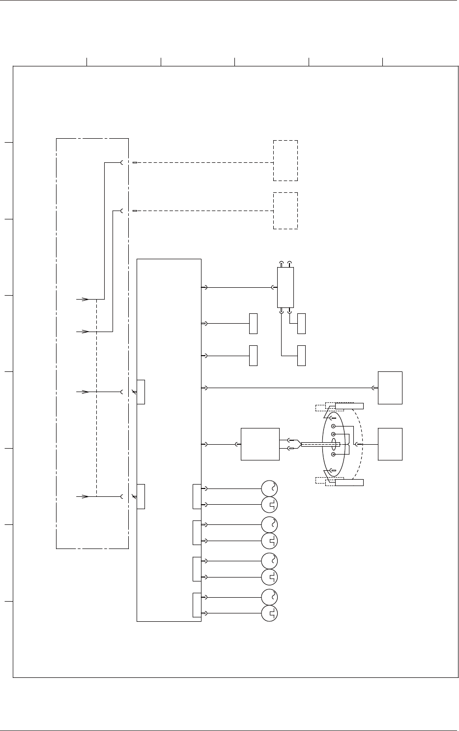
4-52
5OM-1750
1303-001-(31011WM---1001)
高速ヘッドブロック図
1 2 3 4 5 6 7 8
A
B
C
D
E
F
J1
Valve 1
15 Nozzle head
U37
Slip Ring
U06
IO PCB
PWR HSIO
Valve 15
Bad board
reject sensor
PCB height
detection sensor
OptionOption
X10421
SIGPW
U03
Side View
U04
Side View
PW SIG & DIO
3
M
CN6
SSG
XIB XIH
3
M
CN5
SSG
3
M
CN4
SSG
3
M
CN3
SSG
U07
Connector PCB
CN7 CN11
Y0707 Y0711
エアーブロー
HL原点検出
B0502
NS位置検出
B0503
NLインタロック
CN9CN8
U05
Light PCB
X10422
CN10
Connector PCB
CN1 CN2
20P 44P
X0702X0701
Robot Cable
XIB XIH
G5S 本体PH
M32
NS
M33
HL
M34
NL
M31
DD
Camera

4-53
5OM-1750
1305-002A(31011WM--1002)
高速ヘッド部回路 1
1 2 3 4 5 6 7 8
A
B
C
D
E
F
CN1
X0701
A1
A2
A3
A4
A5
A6
A7
A8
A9
A10
B1
B2
B3
B4
B5
B6
B7
B8
B9
B10
U_4
V_4
W_4
SHD
10 (GND)
24A6 (24V)
F.G
DC50V
OUT4
OUT5
U_3
V_3
W_3
U_1
V_1
W_1
U_2
V_2
W_2
B2
A1
A2
B1
A5
A4
A3
B3
B5
CN3
M
3
B4
U_1
F.G
V_1
W_1
MR_1
SHD
MRR_1
BAT
SSG
DDモータ
M31
CN4
M
3
SSG
NLモータ
M34
CN5
M
3
HLモータ
M33
CN6
M
3
SSG
NSモータ
M32
P5
P5G
SSG
Robot Cable
Robot Cable
Robot Cable
Robot Cable
Robot Cable
Robot Cable
B2
A1
A2
B1
A5
A4
A3
B3
B5
B4
U_4
F.G
V_4
W_4
MR_4
SHD
MRR_4
BAT
P5
P5G
B2
A1
A2
B1
A5
A4
A3
B3
B5
B4
U_3
F.G
V_3
W_3
MR_3
SHD
MRR_3
BAT
P5
P5G
B2
A1
A2
B1
A5
A4
A3
B3
B5
B4
U_2
F.G
V_2
W_2
MR_2
SHD
MRR_2
BAT
P5
P5G
U07
Connector PCB
U07
Connector PCB
M31
M34
M33
M32
B6
A6
B6
A6
B6
A6
B6
A6