SM481_PLUS_TRM(Ver1.9_CS20.07).pdf - 第136页
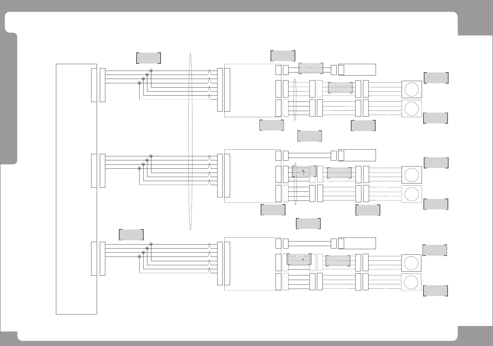
Page +$1:+$ 120 SM481 PLUS AXIO BD#1(4/4) 4 2 3 1 B/ B A/ A 4 2 3 1 B/ B A/ A 4 2 3 1 4 2 3 1 B/ B A/ A 4 2 3 1 B/ B A/ A 4 2 3 1 2 1 2 1 2 1 4 2 3 1 4 2 3 1 2 1 CN1 CN2 DC POWER #1 B/D 24G 24V CB1 STEP MOTOR SM41_MD013 …

Page
+$1:+$
119
SM481
PLUS
AXIO BD#1(3/4)
NO. Lev. PART NO. PART NAME Q'TY Old No. Supply Supply LT Reference
1 AM03-007049B CABLE ASSY-CABLE_ASSY-X_W_DRV_CMD_AXIO 1 AM03-007049A SM481_VM004
2 AM03-006960A CABLE ASSY-X_Y2_SERVO_POWER 1 SM48-PW019
3 AM03-007809A CABLE ASSY-X_MOTOR_POWER 1 SM48-MD009
4 AM03-021133A CABLE ASSY-FLAT CABLE 1 1 AM03-007150B / AM03-007150C SM481_FL001
5 AM03-007810B CABLE ASSY-X_MOTOR_ENC 1 AM03-007810A SM48-MD010
6 AM03-007205A CABLE ASSY-X_REGEN_RESISTOR 1 SM48_MD038
7 AM03-006959A CABLE ASSY-SW_WD_SERVO_POWER 1 SM48-PW018
8 AM03-006952A CABLE ASSY-WD_MOTOR_POWER 1 SM48-MD022
9 AM03-006953B CABLE ASSY-WD_MOTOR_ENC 1 AM03-006953A SM48-MD023

Page
+$1:+$
120
SM481
PLUS
AXIO BD#1(4/4)
4
2
3
1
B/
B
A/
A
4
2
3
1
B/
B
A/
A
4
2
3
1
4
2
3
1
B/
B
A/
A
4
2
3
1
B/
B
A/
A
4
2
3
1
2
1
2
1
2
1
4
2
3
1
4
2
3
1
2
1
CN1
CN2
DC POWER
#1 B/D
24G
24V
CB1 STEP MOTOR
SM41_MD013
CB2 STEP MOTOR
SM41_MD014
CN2
CN3
CB12 STEP DRIVER
1
2
3
6
4
8
9
7
CN4
1
2
3
6
4
8
9
7
1POUT+
1POUT-
1PDIR-
2POUT+
2PDIR+
2PDIR-
2POUT-
1PDIR+
10
5
1
3
7
9
30
4
2
3
1
B/
B
A/
A
4
2
3
1
B/
B
A/
A
4
2
3
1
4
2
3
1
B/
B
A/
A
4
2
3
1
B/
B
A/
A
4
2
3
1
2
1
2
1
2
1
4
2
3
1
4
2
3
1
2
1
CN1
CN3
DC POWER
#1 B/D
24G
24V
WB1 STEP MOTOR
SM41_MD017
WB2 STEP MOTOR
SM41_MD018
CN2
CN3
WB12 STEP DRIVER
1
2
3
6
4
9
8
7
CN4
1
2
3
6
4
9
8
7
10
5
CN15
4
2
3
1
B/
B
A/
A
4
2
3
1
B/
B
A/
A
4
2
3
1
4
2
3
1
B/
B
A/
A
4
2
3
1
B/
B
A/
A
4
2
3
1
2
1
2
1
2
1
4
2
3
1
4
2
3
1
2
1
CN1
CN4
DC POWER
#1 B/D
24G
24V
CB3 STEP MOTOR
SM41_MD015
CB4 STEP MOTOR
SM41_MD016
CN2
CN3
CB34 STEP DRIVER
1
2
3
6
4
8
9
7
CN4
1
2
3
6
4
8
9
7
10
5
CN16
CN17
SM421_MD108
SM41_SC012
SM41_SC012
SM41_SC012
4
2
3
1
4
2
3
1
4
2
3
1
4
2
3
1
4
2
3
1
4
2
3
1
4
2
3
1
4
2
3
1
4
2
3
1
4
2
3
1
4
2
3
1
4
2
3
1
SM421_MD108-1
SM421_MD208
SM421_MD208-1
SM421_MD110
SM421_MD110-1
SM421_MD210
SM421_MD210-1
SM421_MD109
SM421_MD109-1
1
3
7
9
30
1POUT+
1POUT-
1PDIR-
2POUT+
2PDIR+
2PDIR-
2POUT-
1PDIR+
1
3
7
9
30
1
3
7
9
30
1POUT+
1POUT-
1PDIR-
2POUT+
2PDIR+
2PDIR-
2POUT-
1PDIR+
1
3
7
9
30
1
3
7
9
30
AXIO BD #1
BOARD
SM481_VM008
SM481_VM009
1
15
2
2
4
G
2
4
V
3
3
4
4
6
7
5
8
11
14
18
19
2
2
3
1
B
A
A
9
9
B
B
A/
A/
2
3
1
3
10
10
12
13
2
B
A/
A
16
16
BB
AA
2
3
2
3
1
17
17

Page
+$1:+$
121
SM481
PLUS
AXIO BD#1(4/4)
NO. Lev. PART NO. PART NAME Q'TY Old No. Supply Supply LT Reference
1 AM03-007050A CABLE ASSY-CABLE_ASSY-
CB12_BW12_CMD_AXIO
1 SM481_VM008
2 AM03-009943A CONV-BELT-STEP-POWER-CABLE-ASSY 1 J90831341E SM41_SC012
3 AM03-003578B CABLE ASSY-CONV_BELT1_MOTOR_PW 1 SM421_MD108
4 AM03-003579A CABLE ASSY-CV_BELT1_MOTOR_PW_EXT 1 SM421_MD108-1
5 J90831439B CONV_BELT1_STEP_MOTOR_ASSY 1 SM41_MD013
6 AM03-003904B CABLE ASSY-CONV_BELT2_MOTOR_PW 1 SM421_MD208
7 AM03-003905C CABLE ASSY-CV_BELT2_MOTOR_PW_EXT 1 AM03-003905A SM421_MD208-1
8 J90831440B CONV_BELT2_STEP_MOTOR_ASSY 1 SM41_MD014
9 AM03-003582B CABLE ASSY-WORK_BELT1_MOT_PW 1 SM421_MD110
10 AM03-003583A CABLE ASSY-WORK_BELT1_MOT_PW_EXT 1 SM421_MD110-1
11 J90831432B WORK_BELT1_STEP_MOTOR_ASSY 1 SM41_MD017
12 AM03-003908B CABLE ASSY-WORK_BELT2_MOT_PW 1 SM421_MD210
13 AM03-003909C CABLE ASSY-WORK_BELT2_MOT_PW_EXT 1 AM03-003909A SM421_MD210-1
14 J90831441B WORK_BELT2_STEP_MOTOR_ASSY 1 SM41_MD018
15 AM03-007051A CABLE_ASSY-CB34_CMD_AXIO 1 SM481_VM009
16 AM03-003580B CABLE ASSY-CV_BELT3_MOT_PW 1 SM421_MD109
17 AM03-003581A CABLE ASSY-CV_BELT3_MOT_PW_EXT 1 SM421_MD109-1
18 J90831430B CONV_BELT3_STEP_MOTOR_ASSY 1 SM41_MD015
19 J90831431B CONV_BELT4_STEP_MOTOR_ASSY 1 SM41_MD016