00196691-0102_OM_Andockstation_SX_DE - 第34页
Bedienungsanleitung Andockstation für BE-W agen SIPLACE SX Ausgabe 03/2010 DE 6 Index 29 6I n d e x A Abkürzungen . . . . . . . . . . . . . . . . . . . . . . . . . . . . . . 3 Abmessungen mit angedocktem BE-Wagen . . . .…

O r i g . R e p l . b y .R e p l . f .
21
7 86543
A
B
C
D
E
F
D a t e
A u t h o r
C h e c k e d
S t a n d a r dN a m eM o d i f i c a t i o nS t a t . D a t e
S h e e t
D e s i g n e r 9
I t e m n a m e / B e n e n n u n g
o f
D o c u m e n t - N o . /
D o k u m e n t e n n u m m e r
A S M A s s e m b l y S y s t e m s
G m b H & C o . K G
C o p y r i g h t r e s e r v e d
W e i t e r g a b e s o w i e V e r v i e l f a e l t i g u n g d i e s e r U n t e r l a g e , V e r w e r t u n g u n d
M i t t e i l u n g i h r e s I n h a l t s n i c h t g e s t a t t e t , s o w e i t n i c h t a u s d r u e c k l i c h z u g e s t a n d e n .
Z u w i d e r h a n d l u n g e n v e r p f l i c h t e n z u S c h a d e n e r s a t z . A l l e R e c h t e f u e r d e n F a l l
d e r P a t e n t e r t e i l u n g o d e r G e b r a u c h m u s t e r - E i n t r a g u n g v o r b e h a l t e n .
C o p y i n g o f t h i s d o c u m e n t , a n d g i v i n g i t t o o t h e r s a n d t h e u s e o r
c o m m u n i c a t i o n o f t h e c o n t e n t s t h e r e o f , a r e f o r b i d d e n w i t h o u t e x p r e s s a u t h o r i t y .
O f f e n d e r s a r e l i a b l e t o t h e p a y m e n t o f d a m a g e s . A l l r i g h t s a r e r e s e r v e d i n t h e
e v e n t o f t h e g r a n t o f a p a t e n t o r t h e r e g i s t r a t i o n o f a u t i l i t y m o d e l o r d e s i g n .
P r i v i l e g e d b u s i n e s s i n f o r m a t i o n .
D o n o t r e l e a s e .
21
7 86543
A
B
C
D
E
F
E l e k t r i k S X D o c k i n g s t a t i o n 6 0
E l e c t r i c c o m p o n e n t s S X d o c k i n g u n i t 6 0
0 3 0 7 9 9 9 8 - 0 2 0 2 0 1 L D 3
1
1 6 . 0 9 . 2 0 0 9
T e k i n E .
L a n g e r D .
1
R S 0 2 T e k i n
T e k i n4 0 5 2 0 5
4 0 4 4 3 0
F S 0 2
0 9 . 0 3 . 1 0
1 2 . 1 0 . 1 1
T e k i n E .2 3 . 0 2 . 1 5R S 0 2 4 0 7 1 5 6
S X - F e e d e r C o n t r o l U n i t
0 3 0 5 9 6 6 6
0 3 0 7 7 0 5 6
0 3 0 7 7 0 5 1
X 1
E n t r i e g e l u n g s l e i s t e 6 0 - f a c h 0 3 0 5 7 7 7 2
F e e d e r U n l o c k D e v i c e 6 0 - w a y
X 7
P o w e r
0 3 0 7 7 0 5 2
X 3 _ 2
X 3
X 3 X 1 3 ( X 1 ) X 1 1 ( X 1 ) X 4
( X 1 )
X 1
X 1 1 ( X 1 ) X 4
( X 1 )
S c h i e b e s c h a l t e r
S l i d e s w i t c h
S 2
0 3 0 7 7 0 5 3
S c h i e b e s c h a l t e r
S l i d e s w i t c h
S 1
C A N - B u s
X 1 3 ( X 1 )
0 3 0 9 1 7 5 4 - W 1
A d d r e s s i n g
A c h t u n g ! ! !
S c h a l t e r S 1 u n d S 2 m i t d e n K o n t a k t e n 1 b n a c h o b e n e i n b a u e n .
I n s t a l l t h e s w i t c h e s S 1 a n d S 2 w i t h t h e c o n t a c t s 1 b u p .
1 b
1
1 a
S 1 _ 1 a B N + B N
S 1 _ 1 G N
S 2 _ 1 a W H + B N
S 2 _ 1 Y E
S i e h e B a u v o r s c h r i f t f ü r E r d u n g s -
a n s c h l ü s s e 9 0 0 1 0 8 5 0 - x x x x x x B D 4
D e s i g n r e q u i r e m e n t s f o r g r o u n d i n g
t e r m i n a l s 9 0 0 1 0 8 5 0 - x x x x x x B D 4 .
0 3 0 3 3 3 9 0
G r o u n d i n g c a b l e
G r u n d g e s t e l l
B a s e f r a m e
V e r k l e i d u n g
C o v e r
E n t r i e g e l u n s t a s t e r
U n l o c k s w i t c h
S 2
0 3 0 9 1 7 5 4 - W 3
0 3 0 9 1 7 5 4 - W 2
E n t r i e g e l u n s t a s t e r
U n l o c k s w i t c h
S 1
F e e d e rB E - W a g e n
X 1
X 2 1X 2 5X 2 4X 2 6X 7 X 1 1
X 1 1X 2 5X 2 4X 2 6
0 3 0 7 8 6 7 5 - W 1
0 3 0 7 8 6 7 5 - W 2
X 6
( X 1 ) X 1 0
( X 1 ) X 8
( X 1 ) X 5
( X 1 )
X 6
( X 1 ) X 1 0
( X 1 ) X 8
( X 1 ) X 5
( X 1 )
0 3 0 7 6 9 1 8
L a m p e n f a s s u n g
( w e i ß )
F ü r L e u c h t d r u c k -
t a s t e r z u r B E - W a g e n
- E n t r i e g e l u n g
0 3 0 7 6 4 9 9
S e n s o r
Z y l i n d e r 4
C y l i n d e r 4
0 3 0 7 6 4 9 8
S e n s o r
Z y l i n d e r 1
C y l i n d e r 1
0 3 0 7 6 9 1 7
L a m p e n f a s s u n g
( g r ü n )
F ü r L e u c h t d r u c k -
t a s t e r z u r
F e e d e r - E n t r i e g e l u n g
3 / 2 - W e g e - M a g n e t v e n t i l
X 1 - 1 2
X 1 - 1 2
X 2 1
0 3 0 7 9 9 9 6
S e n s o r S 1
S e n s o r e n S 1
D e t e k t i o n
B E - W a g e n
C O T l o c k i n g
Y 1
7 4
G N Y E
B U
B K
B a s e f r a m e d o c k i n g s t a t i o n
D e s i g n r e q u i r e m e n t s f o r g r o u n d i n g
t e r m i n a l s 9 0 0 1 0 8 5 0 - x x x x x x B D 4 .
4 . I n t e r n a l t h r e a d
P o w e r e n t r y m o d u l
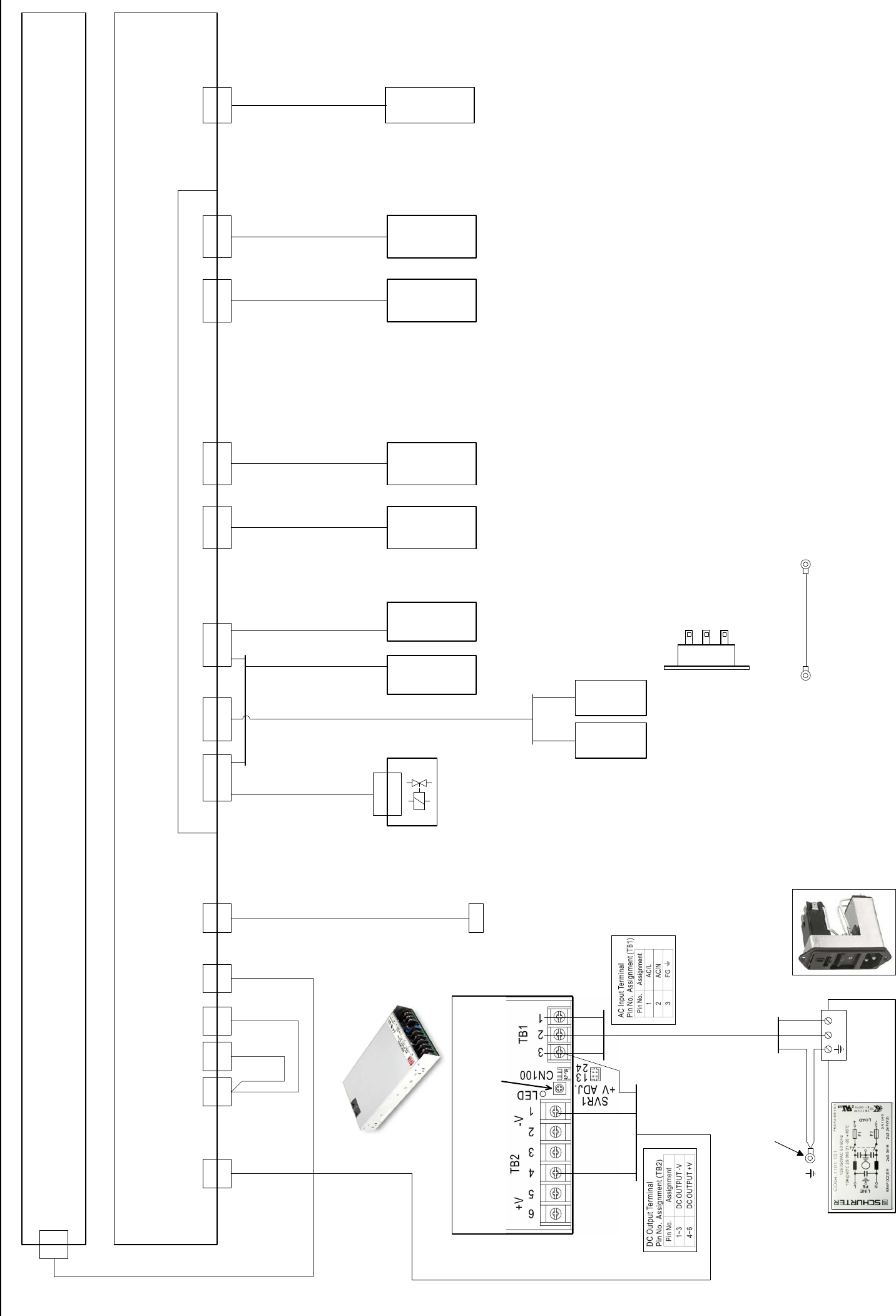
C D 6 4 . 1 1 0 1 . 1 5 1
0 3 0 3 3 3 8 5
N o t e :
A d j u s t t o 2 6 . 8 V ± 0 , 5 V
P o w e r S u p p l y R S P - 5 0 0 - 2 7
0 3 1 2 1 8 0 6 - x x
A C I n p u t
G N Y E
B U
B K
G N Y E
1
2
D C O u t p u t
0 3 0 7 7 0 5 7
E l e c t r i c s u p p l y

Bedienungsanleitung Andockstation für BE-Wagen SIPLACE SX
Ausgabe 03/2010 DE 6 Index
29
6Index
A
Abkürzungen . . . . . . . . . . . . . . . . . . . . . . . . . . . . . .3
Abmessungen mit angedocktem BE-Wagen
. . . .18
Akustisches Warnsignal
. . . . . . . . . . . . . . . . . . . .13
Allgemeines
. . . . . . . . . . . . . . . . . . . . . . . . . . . . . .1
An- und Abdocken des BE-Wagens
. . . . . . . . . . .26
Anpassung der Transporthöhe
. . . . . . . . . . . .25, 28
Aufstellen und Befestigung
. . . . . . . . . . . . . . . . . .20
B
Bedien- und Anzeigeelemente . . . . . . . . . . . . . . .23
Bediener
. . . . . . . . . . . . . . . . . . . . . . . . . . . . . . . . .7
Bedienpersonal, Sicherheit
. . . . . . . . . . . . . . . . . .11
Bedienung und Betrieb
. . . . . . . . . . . . . . . . . . . . .23
Bedienungsanleitung
. . . . . . . . . . . . . . . . . . . . . . .1
Befestigungsteile
. . . . . . . . . . . . . . . . . . . . . . . . . .20
Benutzer
. . . . . . . . . . . . . . . . . . . . . . . . . . . . . . .1, 6
Benutzerrollen
. . . . . . . . . . . . . . . . . . . . . . . . . . . . .6
Bestimmungsgemäßer Gebrauch
. . . . . . . . . . . . . .8
Bestimmungswidriger Gebrauch
. . . . . . . . . . . . . . .9
Betreiber
. . . . . . . . . . . . . . . . . . . . . . . . . . . . . . . . .6
Betriebsarten
. . . . . . . . . . . . . . . . . . . . . . . . . . . . . .5
Betriebssicherheit
. . . . . . . . . . . . . . . . . . . . . . .5, 10
BE-Wagen SIPLACE SX an d
ie Andockstation ando-
cken
. . . . . . . . . . . . . . . . . . . . . . . . . . . . . . . . . . .26
BE-Wagen SIPLACE SX von d
er Andockstation ab-
docken
. . . . . . . . . . . . . . . . . . . . . . . . . . . . . . . . .27
C
CAN-Bus-Adressen . . . . . . . . . . . . . . . . . . . . . . . .24
D
Druckluftanschluß . . . . . . . . . . . . . . . . . . . . . . . . .28
E
EGB - Richtlinien . . . . . . . . . . . . . . . . . . . . . . . . . .14
Einrichtbetrieb
. . . . . . . . . . . . . . . . . . . . . . . . . . . . .6
Entsorgung
. . . . . . . . . . . . . . . . . . . . . . . . . . . . . 12
F
Funktionale Beschreibung . . . . . . . . . . . . . . . . . . 15
G
Gebrauch, bestimmungsgemäßer . . . . . . . . . . . . . 8
Gebrauch, bestimmungswidriger
. . . . . . . . . . . . . . 9
Gefahrensymbol
. . . . . . . . . . . . . . . . . . . . . . . . . . 5
Gefährliche Spannungen
. . . . . . . . . . . . . . . . . . . 13
Gefahrsymbole
. . . . . . . . . . . . . . . . . . . . . . . . . . 13
M
Montage . . . . . . . . . . . . . . . . . . . . . . . . . . . . . . . . 21
Montagezubehör
. . . . . . . . . . . . . . . . . . . . . . . . . 20
N
Normalbetrieb . . . . . . . . . . . . . . . . . . . . . . . . 5, 6, 7
P
Personal, qualifiziertes . . . . . . . . . . . . . . . . . . . . . 7
Produktbeschreibung
. . . . . . . . . . . . . . . . . . . . . . 15
Q
Qualifiziertes Personal . . . . . . . . . . . . . . . . . . . . . . 7
QUETSCHGEFAHR
. . . . . . . . . . . . . . . . . . . . . . 14
R
Reinigung der Warnschilder . . . . . . . . . . . . . . . . 13
S
Servicetechniker . . . . . . . . . . . . . . . . . . . . . . . 6, 11
Sicherheit
. . . . . . . . . . . . . . . . . . . . . . . . . . . . . . 6, 7
Sicherheitsbestimmungen, übergeordnete
. . . . . 10

Andockstation für BE-Wagen SIPLACE SX Bedienungsanleitung
6 Index Ausgabe 03/2010 DE
30
Sicherheitshinweise . . . . . . . . . . . . . . . . . . . . . . . .5
Sicherheitshinweise, Schutzeinrichtungen . . . . . .14
SIPLACE im World-Wide-Web (WWW)
. . . . . . . . .2
Sonderbetrieb
. . . . . . . . . . . . . . . . . . . . . . . . . . .5, 6
T
Technische Daten . . . . . . . . . . . . . . . . . . . . . . . . .17
Transportsicherung
. . . . . . . . . . . . . . . . . . . . . . . .19
U
Übersicht über die Ausgabestände . . . . . . . . . . . . .3
V
Vorhängeschloss . . . . . . . . . . . . . . . . . . . . . . . . . .12
W
W 203 . . . . . . . . . . . . . . . . . . . . . . . . . . . . . . . . . .14
W 206
. . . . . . . . . . . . . . . . . . . . . . . . . . . . . . . . . .13
Warn- und Gefahrensymbole
. . . . . . . . . . . . . . . .13
Warnschild W 218
. . . . . . . . . . . . . . . . . . . . . . . . .14
Warnschild W 219
. . . . . . . . . . . . . . . . . . . . . . . . .14
Warnsignal
. . . . . . . . . . . . . . . . . . . . . . . . . . . . . .14
Wartung und Instandhaltung
. . . . . . . . . . . . . . . . .28
Wartung und Reinigung
. . . . . . . . . . . . . . . . . . . . .6