Vakuumtooling S-27 Siemens VDO Regensburg Version1 - 第15页
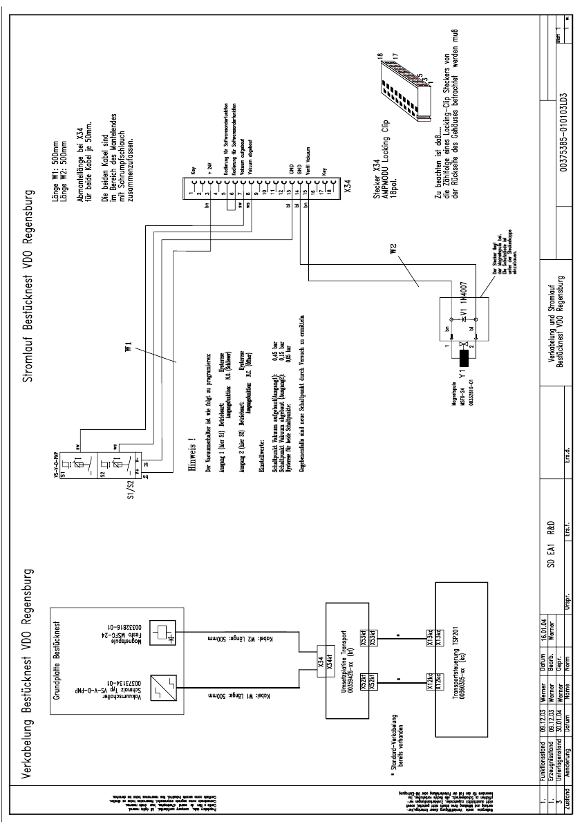
Einbauanleitung SOKO Vak uumtooling SiemensVDO Regensburg Version 1 SIPLAC E S-27 HM Ausgabe 02/2005 15 1 Abb. 1 - 1 Str omlaufplan

Einbauanleitung SOKO Vakuumtooling SiemensVDO Regensburg Version 1 SIPLACE S-27 HM
Ausgabe 02/2005
14
: Stecken Sie den kodierten AMP-Stecker auf X34 der Umsetzplatine.
1
1
Stecker auf Umsetzplatine

Einbauanleitung SOKO Vakuumtooling SiemensVDO Regensburg Version 1 SIPLACE S-27 HM
Ausgabe 02/2005
15
1
Abb. 1 - 1 Stromlaufplan
Einbauanleitung SOKO Vakuumtooling SiemensVDO Regensburg Version 1 SIPLACE S-27 HM
Ausgabe 02/2005
16
1.6 Einschränkungen
Der modifizierte Transport ist ausschließlich für die vorgegebene Rahmengeometrie ausgelegt.
Eine Rückrüstung auf den Standard ist auf Anfrage möglich. 1
Die Funktion "automatische Breitenverstellung" muss deaktiviert sein. Wird dennoch ein Produkt
mit geringerer Breite vorgegeben, so erscheint an der Station lediglich eine Warnung. Die Trans-
portbreite wird dennoch verfahren. 1
1.7 Modifizierte Transport-Software
Für die SOKO ist die embedded software Transport Version 4.33 notwendig (Dateiname
T0410433.HEX für Siplace S27HM). 1
Als Ausgangspunkt dieser Version wurde die eSW Transport für SW 503.03 verwendet. Auf der
Station sollte auch die Version 503.03 verwendet werden (läuft aber auch unter 503.02). 1
Die Soko Bestücknest VDO Regensburg wird in die Standard-Software übernommen. Der Son-
derablauf wird über die Kodierung am Anschlussstecker aktiviert (da die Kodierung aber nicht für
alle Optionen / Sokos ausreicht, ist noch ein zusätzlicher Parameter in der Transportsteuerung
notwendig). 1
1.7.1 Installation
Die Software wird im SITEST auf die Transportsteuerung geladen. 1
Zusätzlich muss der Typ des Vakuum-Toolings eingestellt werden (Bestücknest VDO Regensburg
wurde also als ein spezielles "Vakuum-Tooling" definiert). Diese Einstellung muss einmalig vorge-
nommen werden. Der Typ des Vakuum-Toolings wird in der Transportsteuerung abgespeichert,
die Einstellung muss wiederholt werden, wenn die Transportsteuerung ausgetauscht wird. 1
Es ist ein PC oder Laptop notwendig und ein Verlängerungskabel von Transportsteuerung (9-po-
lige Buche) zu COM-Schnittstelle (9-poliger Stecker) an PC/Laptop. 1
Es wird das Programm "Hyperterminal" (Gruppe "Zubehör" von Windows) verwendet. Die Einstel-
lung des Programms Hyperterminal ist: 57600 Baud, 8 Datenbits, Parität keine, 1 Stopbit, kein
Protokoll. 1
1
1
1
1
1
1