Service Manual HS60 - 第238页
6 M odul ar PCB co nveyo r sys tem S er vice Ma nual HS-6 0 6. 17 Bl oc k diag r ams for modul ar tra ns po rt 03/ 2 003 U S Iss ue 236 State Modified Date Name Standard Orig. Created f. Created by Document status Produc…

Service Manual HS-60 6 Modular PCB conveyor system
03/2003 US Issue 6.17 Block diagrams for modular transport
235
State Modified Date Name Standard Orig. Created f. Created by
Document status
Product status
Function status Date
Author
Checked
Sheet
Sh.
Weitergabe sowie
Vervielf
ä
ltigung diese
r Unterlage,Ver-
wertung u
nd Mitteilung ihres Inhalts nic
ht gestattet, soweit
nicht ausdr
ü
cklich zugestanden. Z
uwiderhandlungen
ver-
pflichten zu Schadene
rsatz. Alle Re
chte vorbehalten, ins
besondere
f
ü
r den Fall der Patenterteilun
g oder GM-Eintrag
ung
Proprietary date,
company confidentia
l. All rights reservd
.
Confie a titre de secret d
´
entreprise. Tous droits
reserves.
Comunicado como se
gredo empresarial. Res
ervados to
dos os direilos.
Confiado como secre
te industrial. Nos reser
vamos todos los derechos.
Raabe
22.01.02
SIEMENS
DEMATIC
SD EA1 R&D
5
22.01.02
24.06.02
17.12.02
Raabe
Raabe
Raabe
02
02
01
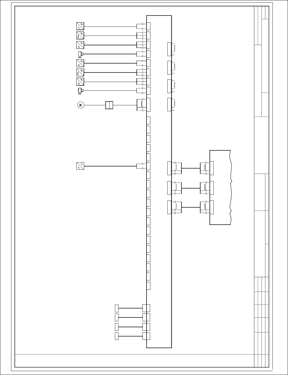
Wiring for PCB single conveyor
00119460-010202LD3
1
00359424-xx
00359425-xx
X54kt
X55kt
X54kt X55kt
X51kt X52kt X53kt
X51kt X52kt X53kt
X11ao X12ao X13ao
X11ao X12ao X13ao
TSP-301 conveyor control
00370397-xx
(kv)
Conversion board, side panel A
X1kv
X16kv
X16kv
X1kv
X15kv
X15kv
00359424-xx
(kw)
Conversion board, side panel B
X1kw
X16kw
X1kw
X15kw
X15kw
X16kw
Conversion board, assembly trough
(kt)
(ao)
X6lv
X1lv
X5lv
Conv. board, lifting table
Placement sector 1
(lv)
00362766-xx
X6lv
X5lvX1lv
X6lw
X1lw
X5lw
Conv. board, lifting table
Placement sector 2
(lw)
00362766-xx
X6lw
X1lw
X5lw
X1kt X2kt
X1kt X2kt
X6kt X48kt
X6kt
X48kt
Sensors / actors in assembly trough
00363419-xx
00363420-xx
00363431-xx
00363438-xx
00363439-xx
00363667-xx
00363668-xx
Sensors/actors
on side panel A
Sensors/actors
on side panel B
Sensors/actors f. lifting table
Placement sector 1
Sensors/actors f. lifting table
Placement sector 2
X1ao X2ao
Machine interface
Upstream machine
Downstream machine
X23ao X24ao
Barcode reader
X25ao
RS-232 Boot/Debug
Track 1 (Siemens)
RS-232
Start signal
X22ao
X22ao
CAN bus
00355321-xx
X21ao
X21ao X21ap
From power supply
X79
X79
1
2
4
3
40V
24V
GND
40V
24V
GND
1
2
4
3
40V
24V
GND
X10ao
Connection for options
00372807-xx

6 Modular PCB conveyor system Service Manual HS-60
6.17 Block diagrams for modular transport 03/2003 US Issue
236
State Modified Date Name Standard Orig. Created f. Created by
Document status
Product status
Function status Date
Author
Checked
Sheet
Sh.
Weitergabe sowie
Vervielf
ä
ltigung diese
r Unterlage,Ver-
wertung u
nd Mitteilung ihres Inhalts nic
ht gestattet, soweit
nicht ausdr
ü
cklich zugestanden. Z
uwiderhandlungen
ver-
pflichten zu Schadene
rsatz. Alle Re
chte vorbehalten, ins
besondere
f
ü
r den Fall der Patenterteilun
g oder GM-Eintrag
ung
Proprietary date,
company confidentia
l. All rights reservd
.
Confie a titre de secret d
´
entreprise. Tous droits
reserves.
Comunicado como se
gredo empresarial. Res
ervados to
dos os direilos.
Confiado
como secre
te industrial. Nos reser
vamos todos los derechos.
Raabe
22.01.02
SIEMENS
DEMATIC
SD EA1 R&D
5
22.01.02
24.06.02
17.12.02
Raabe
Raabe
Raabe
02
02
01
Wiring for PCB single conveyor
00119460-010202LD3
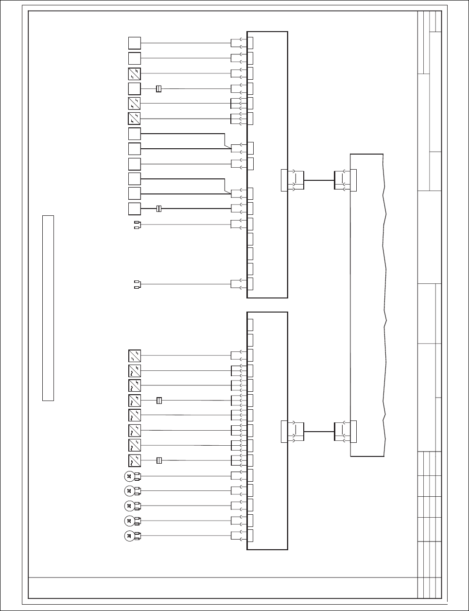
2
X19kt
Options for placement sector 1
Options for placement sector
2
Options f. placement sector 1 (spare)
Options f. placement sector 2 (spare)
X40kt
X41kt X42kt
X43kt X44kt
X45kt X46kt X47kt
X48kt
Step motor, width adjustment
00360901-xx
Adjustment drive
1 , valve
Valve f. adjustment drive 2
00363779-xx
00363780-xx
Adjustment drive 1, cylinder switch
00363777-xx
Adjustment drive 1, sensor for side panel
00363775-xx
Width adjustment, limit switch f. spindle, on the right
00363269-xx
Adjustment drive 2, cylinder switch
00363778-xx
Adjustment drive 2, sensor f. side panel
00363776-xx
Width adjustment, limit switch f. spindle, on the left
00363293-xx
00359425-xx
Conversion board, assembly trough
(kt)
X40kt
X41kt X42kt
X43kt X44kt
X45kt X46kt X47kt
X48kt
X35kt X36kt X37kt
X14kt
X15kt X16kt
X17kt
X18kt X19kt X29kt X30kt
X31kt
X32kt X33kt
X6kt X7kt X8kt
X9kt X10kt X11kt
X12kt X13kt
Conversion b
oard f.
lifting table, placem
ent sector 1
Conversion b
oard f.
lifting table, placem
ent sector
2
Conversion board, side panel A
Conversion board, side panel
B
Limit switch, width adjustment on the right
00365002-xx
X34kt
1
2
18
X51kt
X11ao
00363419-xx
1
2
34
X51kt
1
2
34
X52kt
X12ao
00363420-xx
1
2
50
X52kt
1
2
50
X53kt
X13ao
00363431-xx
1
2
40
X53kt
1
2
40
X11ao X12ao X13ao
1
2
18
1
2
18
1
2
18
2
3
6
P24
GND
IN
2
3
6
P24
GND
IN
2
3
6
P24
GND
IN
2
3
6
P24
GND
IN
1
2
10
X49kt
X49kt
00365299-xx
2
3
P24
IN
2
6
GND
OUT
2
3
P24
IN
2
6
GND
OUT
2
3
P24
IN
TSP-301 conveyor control
00370397-xx
(ao)
X1kt X2kt
X54kt
X55kt
X1kt X2kt
X54kt
X55kt
00363667-xx
00363668-xx
00363438-xx
00363439-xx
X6lv X6lw X16kv X16kw

Service Manual HS-60 6 Modular PCB conveyor system
03/2003 US Issue 6.17 Block diagrams for modular transport
237
State Modified Date Name Standard Orig. Created f. Created by
Document status
Product status
Function status Date
Author
Checked
Sheet
Sh.
Weitergabe sowie
Vervielf
ä
ltigung diese
r Unterlage,Ver-
wertung u
nd Mitteilung ihres Inhalts nic
ht gestattet, soweit
nicht ausdr
ü
cklich zugestanden. Z
uwiderhandlungen
ver-
pflichten zu Schadene
rsatz. Alle Re
chte vorbehalten, ins
besondere
f
ü
r den Fall der Patenterteilun
g oder GM-Eintrag
ung
Proprietary date,
company confidentia
l. All rights reservd
.
Confie a titre de secret d
´
entreprise. Tous droits
reserves.
Comunicado como se
gredo empresarial. Res
ervados to
dos os direilos.
Confiado
como secre
te industrial. Nos reser
vamos todos los derechos.
Raabe
22.01.02
SIEMENS
DEMATIC
SD EA1 R&D
5
22.01.02
24.06.02
17.12.02
Raabe
Raabe
Raabe
02
02
01
Wiring for PCB single conveyor
00119460-010202LD3
Flat ribb
on cable, 34 wires
3
Conversion board, side panel A
X2 X3 X4 X5
X11 X12 X13
Belt moto
r, input belt
003623
31-xx
Cable: b
elt moto
r, input belt
Belt motor, placement sector 1
00362332-xx
Cable: belt motor, placement sector 1
Belt motor, intermediate belt
00362334-xx
Cable: belt motor, intermediate motor
Belt motor, placement sector 2
003623
36-xx
Cable: belt motor, placement sector 2
Belt motor, output belt
00362337-xx
Cable: belt motor, output belt
Conversion board, assembly trough, track 1
00359425-xx
00359424-xx
(kt)
(kv)
X2kv X3kv X4kv
X6kv
X7kv X8kvX5kv X9kv X10kv X11kv X12kv X14kv X15kvX13kv
X1
X1kv
2
6
MOT-
MOT+
2
6
MOT-
MOT+
2
6
MOT-
MOT+
2
6
MOT-
MOT+
2
6
MOT-
MOT+
2
3
6
P24
GND
IN
2
3
6
P24
GND
IN
X16kv
X54kt
Flat ribbon cable, 34 wires
0036366
7-xx
X54kt
1
2
34
X16kv
1
2
34
2
3
P24
IN
Conversion board, side panel B
Laser, transmitt
er f. placement sector 1
Laser, transmitter f. placement sector 2
00363092-xx
00363094-xx
00362345-xx
00359424-xx(kw)
Piezo sensor f. PCB clamping
Placement sector 2
00368273-xx
Piezo sensor f. PCB clamping
Placement sector 1
00368272-xx
X5
00362331-xx
Cable: b
elt motor, input belt
00362337-xx
Cable: belt motor, output belt
X2kw X3kw X4kw X5kw
X1
X1kw
2
6
MOT-
MOT+
2
6
MOT-
MOT+
X14 X15X10 X11 X13
Limit switch f. width adjustment
X10kw X11kw X12kw X14kw X15kwX13kw
2
3
6
P24
GND
IN
2
3
6
P24
GND
IN
2
6
GND
OUT
2
6
GND
OUT
X16kw
X55kt
00363668-xx
X55kt
1
2
34
X16kw
1
2
34
2
3
P24
IN
X6
X7 X8 X9 X10
3
6
P24
GND
2
3
6
P24
GND
IN
2
3
6
P24
GND
IN
2
3
6
P24
GND
IN
2
3
6
P24
GND
IN
w2
w1
X10.1
w2
w1
X6.1
X6kw X7kw X8kw X9kw
X6 X7 X8 X9
X6.1
w2
w1
w2
w1
3
6
GND
P24
3
6
GND
P24
3
6
GND
P24
3
6
GND
P24
w2
w1
Laser, receiver f. placement sector 1
Laser, receiver for placement sector 2
00363090-xx
00363091-xx
Limit switch f. width adjustment
00362345-xx
Light barrier, LPB detection, receiver
Input belt 00371368-xx (00370068-xx)
Light barrier, PCB detection, receiver
Placement sector 1 00370069-xx
Light barrier, PCB detection, receiver
Intermediate belt 00370070-xx
Light barrier, PCB detection, receiver
Placeme
nt sector 2 003
70071-xx
Light barrier, PCB detection, receiver
Output belt 00371369-xx (00370072-xx)
Light barrier f. PCB detection, transmitter
Input belt 00371366-xx (00370063-xx)
Light barrier f. PCB detection, transmitter
1
Placement sector 1 00370064-xx
Light barrier f. PCB detection, transmitter
Intermediate conveyor 00370065-xx
Light barrier f. PCB detection (transmitter 1),
Placement sector 2 00370066-xx
Light barrier f. PCB detection, transmitter
2
Placeme
nt sector 1 00370
064-xx
Light barrier f. PCB detection (transmitter 2),
Placement sector 2 00370066-xx
X12
X12.1
w2
w1
Light barrier f. PCB detection, transmitter
Output belt 00371367-xx (00370067-xx)
3
6
GND
P24
Single conveyor, stationary conveyor side on the right