Service Manual HS60 - 第241页
Se rv ic e Ma nu al HS- 6 0 6 Mo du la r P C B c onve y or s y st em 03/ 2 003 U S Iss ue 6 .17 Bl ock di agra ms for modu lar tra nspor t 239 State Modified Date Name Standard Orig. Created f. Created by Document status…

6 Modular PCB conveyor system Service Manual HS-60
6.17 Block diagrams for modular transport 03/2003 US Issue
238
State Modified Date Name Standard Orig. Created f. Created by
Document status
Product status
Function status Date
Author
Checked
Sheet
Sh.
Weitergabe sowie
Vervielf
ä
ltigung diese
r Unterlage,Ver-
wertung u
nd Mitteilung ihres Inhalts nicht gestattet, soweit
nicht ausdr
ü
cklich zugestanden. Z
uwiderhandlungen
ver-
pflichten zu Schadene
rsatz. Alle Re
chte vorbehalten, ins
besondere
f
ü
r den Fall der Patenterteilun
g oder GM-Eintrag
ung
Proprietary date,
company confidentia
l. All rights reservd
.
Confie a titre de secret d
´
entreprise. Tous droits
reserves.
Comunicado como se
gredo empresarial. Res
ervados to
dos os direilos.
Confiado
como secre
te industrial. Nos reser
vamos todos los derechos.
Raabe
22.01.02
SIEMENS
DEMATIC
SD EA1 R&D
5
22.01.02
24.06.02
17.12.02
Raabe
Raabe
Raabe
02
02
01
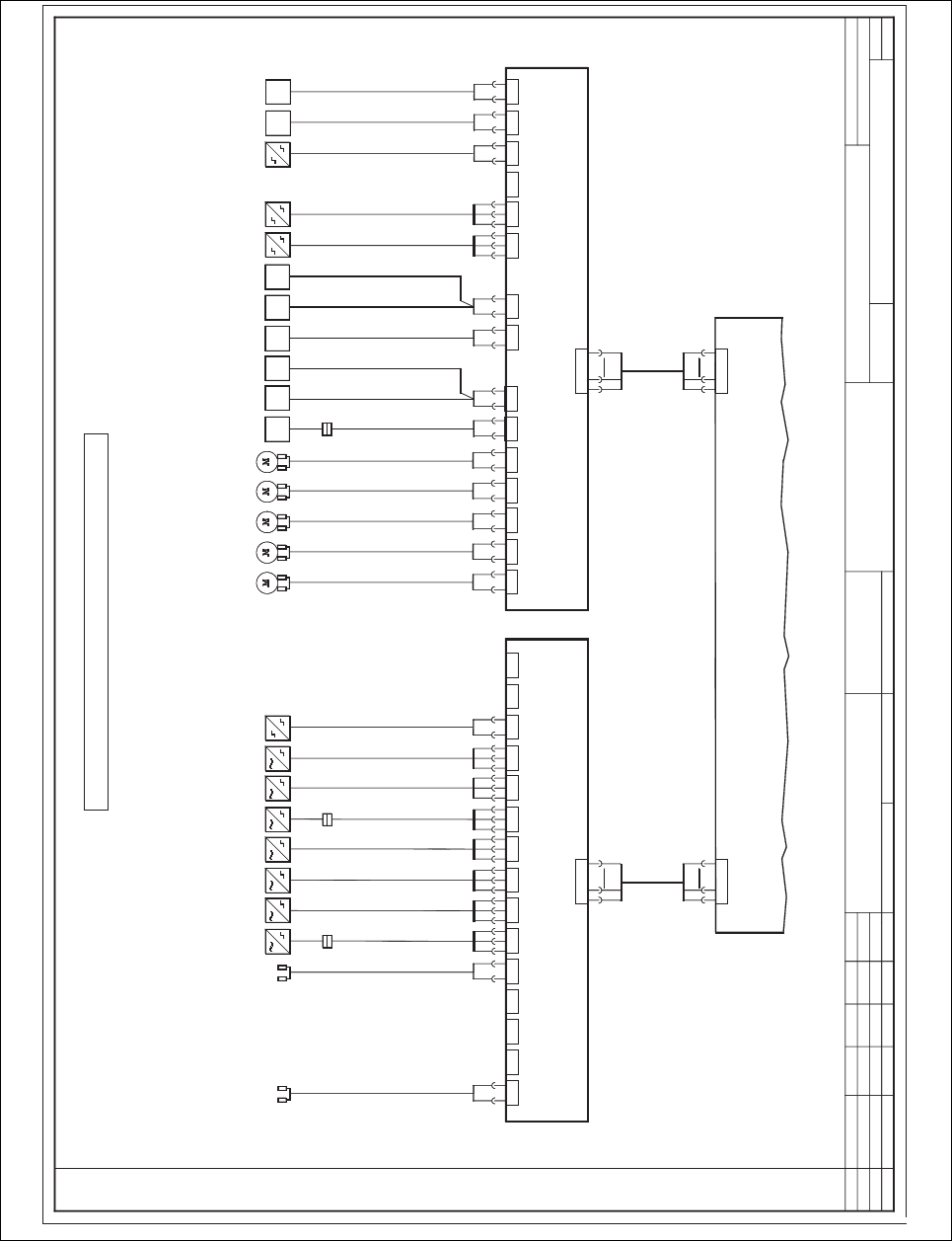
Wiring for PCB single conveyor
00119460-010202LD3
4
Conversion board, side panel A
X5
X11 X12 X13
Laser, receiver, placement sector 1
Lase, receiver, placement sector 2
00363090-xx
00363091-xx
Limit switch f. width adjustment
00362345-xx
003623
31-xx
Cable: b
elt moto
r, input conveyo
r
00362337-xx
Cable: belt motor, output belt
Conversion board, assembly trough 1
00359425-xx
00359424-xx
(kt)
(kv)
X2kv X3kv X4kv
X6kv
X7kv X8kvX5kv X9kv X10kv X11kv X12kv X14kv X15kvX13kv
X1
X1kv
2
6
MOT-
MOT+
2
6
MOT-
MOT+
2
3
6
P24
GND
IN
2
3
6
P24
GND
IN
X16kv
X54kt
Flat ribbon cable 34 wires
00363667-xx
X54kt
1
2
34
X16kv
1
2
34
2
3
P24
IN
Conversion board, side panel B
Laser, transmitt
er f. placement sector 1
Laser, transmitter f. placement sector 2
00363092-xx
00363094-xx
00362345-xx
00359424-xx(kw)
Piezo sensor f. PCB clamping
Placement sector 2
00368273-xx
Piezo sensor f. PCB clamping
Placement sector 1
00368272-xx
X2 X3 X4 X5
Belt motor, input belt
00362331-xx
Cable: belt motor, input belt
Belt motor, placement sector 1
00362332-xx
Cable: belt motor, placement sector 1
Belt motor, intermediate belt
00362334-xx
Cable: b
elt motor, intermediate belt
Belt motor, placement sector 2
00362336-xx
Cable: belt motor, placement sector 2
Belt motor, output belt
00362337-xx
Cable: belt motor, output belt
X2kw X3kw X4kw X5kw
X1
X1kw
2
6
MOT-
MOT+
2
6
MOT-
MOT+
2
6
MOT-
MOT+
2
6
MOT-
MOT+
2
6
MOT-
MOT+
X14 X15X10 X11 X13
Limit switch f. width adjustment
X10kw
X11kw X12kw X14kw X15kwX13kw
2
3
6
P24
GND
IN
2
3
6
P24
GND
IN
2
6
GND
OUT
2
6
GND
OUT
X16kw
X55kt
Flat ribbon cable 34 wires
00363668-xx
X55kt
1
2
34
X16kw
1
2
34
2
3
P24
IN
X6
X7 X8 X9 X10
3
6
P24
GND
2
3
6
P24
GND
IN
2
3
6
P24
GND
IN
2
3
6
P24
GND
IN
2
3
6
P24
GND
IN
w2
w1
X10.1
w2
w1
Light barrier f. PCB detection (receiver),
Input belt 00371368-xx
Light barri
er f. PCB detection (receiver)
,
Placement sector 1 00370069-xx
Light barrier f. PCB detection
(receiver)
,
Intermediate belt 00370070-xx
Light barrier f. PCB detection
(receiver)
,
Placement sector
2 00370071-xx
Light barri
er f. PCB detection (receiver)
,
Output belt 00371369-xx
X6.1
X6kw X7kw X8kw X9kw
X6 X7 X8 X9
X6.1
w2
w1
Light barrier f. PCB detection (transmitter),
Input belt 00371366-xx
Light barrier f. PCB
detection (transmitter
1),
Placement sector 1 00370064-xx
Light barrier f. PCB detection (transmitter)
,
Intermediate conveyor 00370065-xx
Light barrier f. PCB
detection (transmitter
1),
Placement sector 2 00370066-xx
w2
w1
3
6
GND
P24
3
6
GND
P24
3
6
GND
P24
3
6
GND
P24
Light barri
er f. PCB detection (transmitter
2),
Placement sector 1 00370064-xx
Light barrier f. PCB detection (transmitter
2),
Placement sector 2
00370066-xx
w2
w1
Single conveyor, stationary side on the left

Service Manual HS-60 6 Modular PCB conveyor system
03/2003 US Issue 6.17 Block diagrams for modular transport
239
State Modified Date Name Standard Orig. Created f. Created by
Document status
Product status
Function status Date
Author
Checked
Sheet
Sh.
Weitergabe sowie
Vervielf
ä
ltigung diese
r Unterlage,Ver-
wertung u
nd Mitteilung ihres Inhalts nic
ht gestattet, soweit
nicht ausdr
ü
cklich zugestanden. Z
uwiderhandlungen
ver-
pflichten zu Schadene
rsatz. Alle Re
chte vorbehalten, ins
besondere
f
ü
r den Fall der Patenterteilun
g oder GM-Eintrag
ung
Proprietary date,
company confidentia
l. All rights reservd
.
Confie a titre de secret d
´
entreprise. Tous droits
reserves.
Comunicado como se
gredo empresarial. Res
ervados to
dos os direilos.
Confiado
como secre
te industrial. Nos reser
vamos todos los derechos.
Raabe
22.01.02
SIEMENS
DEMATIC
SD EA1 R&D
5
22.01.02
24.06.02
17.12.02
Raabe
Raabe
Raabe
02
02
01
Wiring for PCB single conveyor
00119460-010202LD3
Lifting table, valve down (connector "12")
Lifting table, valve up (connector "14")
Cylinder switch, lifting
table
Incremental encoder, track B, lifting table
(lower fork light barrier)
Conversion board, lifting table (placement sector 1)
X6
00362766-xx
Incremental encoder, track A, lifting table
(upper fork light barrier)
Incremental encoder, track B, lifting table
(lower fork light barrier)
Cylinder switch, lifting t
able
Lifting table, valve up (connector "14")
Lifting table, valve down (connector "12")
X1 X2
Lifting table, placement sector 1
(lv)
2
3
6
P24
GND
IN
2
3
6
P24
GND
IN
X3 X4 X5
2
6
GND
OUT
2
6
GND
OUT
2
3
6
P24
GND
IN
X6lv
X1kt
1
2
10
1
2
10
X1kt
X6
00362766-xx
X1 X2
Lifting table, placement sector 2
(lw)
2
3
6
P24
GND
IN
2
3
6
P24
GND
IN
X3 X4 X5
2
6
GND
OUT
2
6
GND
OUT
2
3
6
P24
GND
IN
X6lw
X2kt
1
2
10
1
2
10
X2kt
00363111-xx
Limit switch, lifting table
Cable: incremental encoder, track A (long)
Cable: valve, lifting table up
00363113-xx
00363076-xx
00363078-xx
00363077-xx
00363111-xx
00363113-xx
00363076-xx
00363078-xx
00363077-xx
00359425-xx
Conversion board, assembly trough
(kt)
00363438-xx
00363439-xx
Incremental encoder, track A, lifting table
(upper fork light barrier)
5
Conversion board, lifting table (placement sector 2)
Cable: incremental encoder, track B (long)
Cable: valve, lifting table down
Cable: incremental encoder, track A (long)
Cable: incremental encoder, track B (long)
Limit switch, lifting table
Cable: valve, lifting table up
Cable: valve, lifting table down

6 Modular PCB conveyor system Service Manual HS-60
6.17 Block diagrams for modular transport 03/2003 US Issue
240
Status Modified Date Name Standard Orig. Created for Created by
Document status
Product status
Function status Date
Author
Checked
Sheet
Sh.
Weitergabe sowie
Vervielf
ä
ltigung diese
r Unterlage,Ver-
wertung u
nd Mitteilung ihres Inhalts nicht gestattet, soweit
nicht ausdr
ü
cklich zugestanden. Z
uwiderhandlungen
ver-
pflichten zu Schadene
rsatz. Alle Re
chte vorbehalten, ins
besondere
f
ü
r den Fall der Patenterteilun
g oder GM-Eintrag
ung
Proprietary date,
company confidential. All rights reservd
.
Confie a titre de secret d
´
entreprise. Tous droits
reserves.
Comunicado como se
gredo empresarial. Res
ervados to
dos os direilos.
Confiado
como secre
te industrial. Nos reser
vamos todos los derechos.
Raabe
22.01.02
SIEMENS
DEMATIC
SD EA1 R&D
6
22.01.02
17.06.02
17.12.02
Raabe
Raabe
Raabe
02
02
01
Wiring for PCB dual conveyor
00119462-010202LD3
Conversion board, side panel A Conv. board, lifting table
Placement sector 1, track 1
Conv. board, lifting table
Placement sector 2, track 1
Conversion board, side panel C
Placement sector 2, track 2
Sensors/actors f. lifting table
Placement sector 2, track 2
Sensors/actors f. lifting table
Placement sector 1, track 2
Sensors/actors
on side panel D
Sensors/actors
on side panel C
Sensors/actors f. lifting table
Placement sector 2, track 1
Sensors/actors
on side panel B
1
00359424-xx
00359425-xx
X54kt
X55kt
X54kt X55kt
X11ap X12ap X13ap
X11ap X12ap X13ap
X51kt X52kt X53kt
X51kt X52kt X53kt
X11ao X12ao X13ao
X11ao X12ao X13ao
X10ao
X10ao
X10ap
Conveyor control
TSP301 (00370397-xx)
X22ao
X22ao
X21ao
X21ao X21ap
X21ap
X1ao X2ao
Machine interface
Upstream machine
Downstream machine
X1ap X2ap
Machine interface
CAN bus
From power supply
X23ao X24ao
Barcode reader
(option)
X25ao
RS-232 Boot/Debug
Track 1 (Siemens)
Track 2 (Siemens)
(kv)
X1kv
X16kv
X16kv
X1kv
X15kv
X15kv
00359424-xx
(kw)
X1kw
X16kw
X1kw
X15kw
X15kw
X16kw
Conversion board, assembly trough (track 1)
(kt)
(ao)
RS-232
(ap)
00359424-xx
(ky)
X1ky
X16ky
X16ky
X1ky
X15ky
X15ky
00359424-xx
(kz)
Conversion board, side panel D
X1kz
X16kz
X1kz
X15kz
X15kz
X16kz
X6lv
X1lv
X5lv
(lv)
00362766-xx
X6lv
X5lvX1lv
X6lw
X1lw
X5lw
(lw)
00362766-xx
X6lw
X1lw
X5lw
X6ly
X1ly
X5ly
(ly)
00362766-xx
X6ly
X6lz
X1lz
X5lz
(lz)
00362766-xx
X6lz
X1lz X5lzX1ly X5ly
X1kt X2kt
X1kt X2kt
X6kt X48kt
X6kt
X48kt
Sensors / actors in assembly trough
00359425-xx
X54ku X55ku
X51ku X52ku X53ku
X51kt X52kt X53kt
Conversion board, assembly trough (track 2)
(ku)
X1ku X2ku
X6ku X48ku
X6kt
X48kt
Sensors / actors in assembly trough
X54ku X55ku X1ku X2ku
X79
X79
00364767-xx
00363419-xx
00363420-xx
00363431-xx
00363432-xx
00363433-xx
00363434-xx
00363438-xx
00363439-xx
00363440-xx
00363441-xx
00363667-xx
00363668-xx
00363669-xx
00363670-xx
Sensors/actors
on side panel A
Sensors/actors f. lifting table
Placement sector 1, track 1
Start signal
1
2
64
1
2
64
X10ap
00355321-xx
Upstream machine
Downstream machine
1
2
4
3
40V
24V
GND
1
2
4
3
40V
24V
GND
1
2
4
3
40V
24V
GND
Connector for options
Connector f. options
Extension board f. conveyor control
TSP301E (00370398-xx)
00372807-xx
Conv. board, lifting table