Service Manual HS60 - 第242页
6 M odul ar PCB co nveyo r sys tem S er vice Ma nual HS-6 0 6. 17 Bl oc k diag r ams for modul ar tra ns po rt 03/ 2 003 U S Iss ue 240 Status Modified Date Name Standard Orig. Created for Created by Document status Prod…

Service Manual HS-60 6 Modular PCB conveyor system
03/2003 US Issue 6.17 Block diagrams for modular transport
239
State Modified Date Name Standard Orig. Created f. Created by
Document status
Product status
Function status Date
Author
Checked
Sheet
Sh.
Weitergabe sowie
Vervielf
ä
ltigung diese
r Unterlage,Ver-
wertung u
nd Mitteilung ihres Inhalts nic
ht gestattet, soweit
nicht ausdr
ü
cklich zugestanden. Z
uwiderhandlungen
ver-
pflichten zu Schadene
rsatz. Alle Re
chte vorbehalten, ins
besondere
f
ü
r den Fall der Patenterteilun
g oder GM-Eintrag
ung
Proprietary date,
company confidentia
l. All rights reservd
.
Confie a titre de secret d
´
entreprise. Tous droits
reserves.
Comunicado como se
gredo empresarial. Res
ervados to
dos os direilos.
Confiado
como secre
te industrial. Nos reser
vamos todos los derechos.
Raabe
22.01.02
SIEMENS
DEMATIC
SD EA1 R&D
5
22.01.02
24.06.02
17.12.02
Raabe
Raabe
Raabe
02
02
01
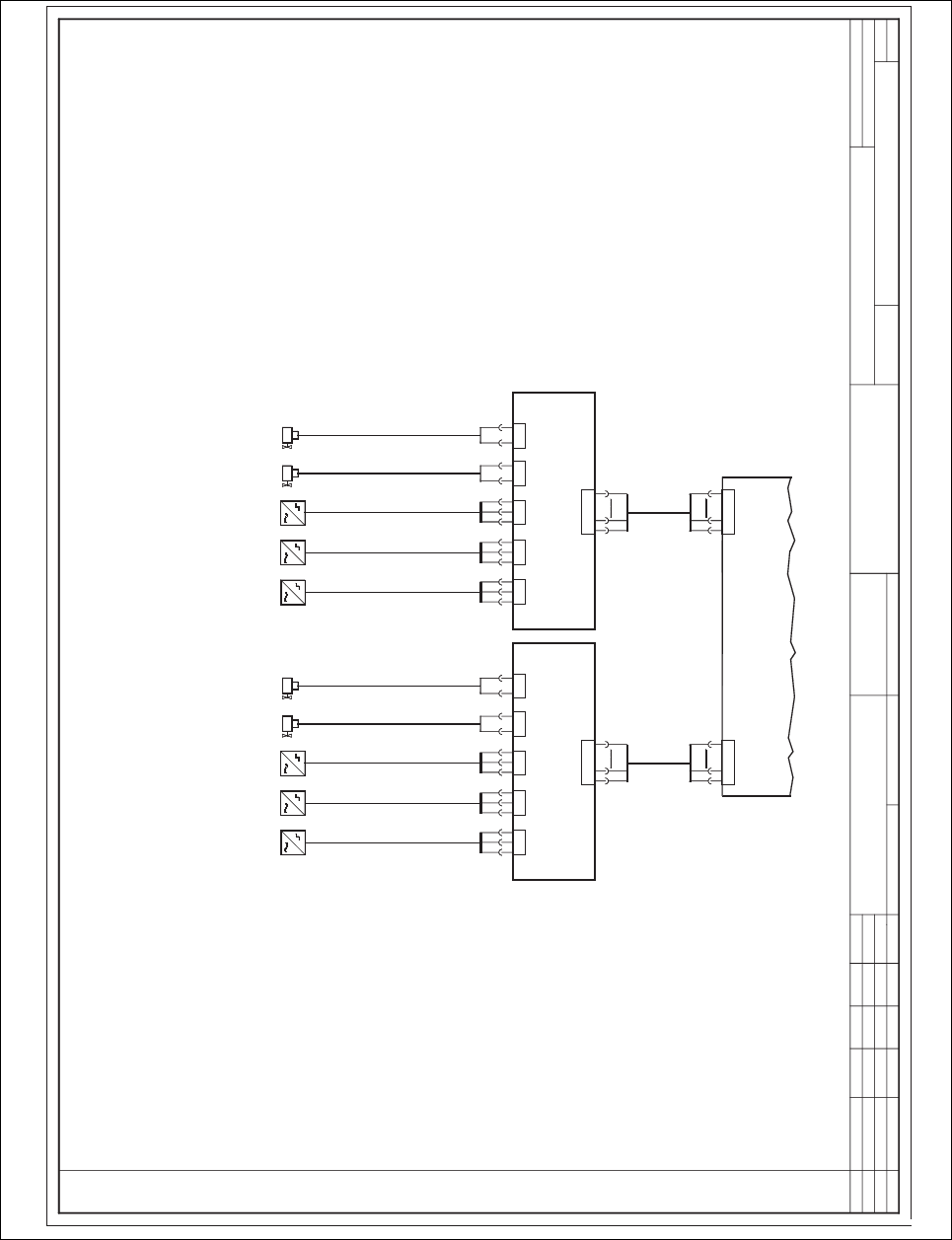
Wiring for PCB single conveyor
00119460-010202LD3
Lifting table, valve down (connector "12")
Lifting table, valve up (connector "14")
Cylinder switch, lifting
table
Incremental encoder, track B, lifting table
(lower fork light barrier)
Conversion board, lifting table (placement sector 1)
X6
00362766-xx
Incremental encoder, track A, lifting table
(upper fork light barrier)
Incremental encoder, track B, lifting table
(lower fork light barrier)
Cylinder switch, lifting t
able
Lifting table, valve up (connector "14")
Lifting table, valve down (connector "12")
X1 X2
Lifting table, placement sector 1
(lv)
2
3
6
P24
GND
IN
2
3
6
P24
GND
IN
X3 X4 X5
2
6
GND
OUT
2
6
GND
OUT
2
3
6
P24
GND
IN
X6lv
X1kt
1
2
10
1
2
10
X1kt
X6
00362766-xx
X1 X2
Lifting table, placement sector 2
(lw)
2
3
6
P24
GND
IN
2
3
6
P24
GND
IN
X3 X4 X5
2
6
GND
OUT
2
6
GND
OUT
2
3
6
P24
GND
IN
X6lw
X2kt
1
2
10
1
2
10
X2kt
00363111-xx
Limit switch, lifting table
Cable: incremental encoder, track A (long)
Cable: valve, lifting table up
00363113-xx
00363076-xx
00363078-xx
00363077-xx
00363111-xx
00363113-xx
00363076-xx
00363078-xx
00363077-xx
00359425-xx
Conversion board, assembly trough
(kt)
00363438-xx
00363439-xx
Incremental encoder, track A, lifting table
(upper fork light barrier)
5
Conversion board, lifting table (placement sector 2)
Cable: incremental encoder, track B (long)
Cable: valve, lifting table down
Cable: incremental encoder, track A (long)
Cable: incremental encoder, track B (long)
Limit switch, lifting table
Cable: valve, lifting table up
Cable: valve, lifting table down

6 Modular PCB conveyor system Service Manual HS-60
6.17 Block diagrams for modular transport 03/2003 US Issue
240
Status Modified Date Name Standard Orig. Created for Created by
Document status
Product status
Function status Date
Author
Checked
Sheet
Sh.
Weitergabe sowie
Vervielf
ä
ltigung diese
r Unterlage,Ver-
wertung u
nd Mitteilung ihres Inhalts nicht gestattet, soweit
nicht ausdr
ü
cklich zugestanden. Z
uwiderhandlungen
ver-
pflichten zu Schadene
rsatz. Alle Re
chte vorbehalten, ins
besondere
f
ü
r den Fall der Patenterteilun
g oder GM-Eintrag
ung
Proprietary date,
company confidential. All rights reservd
.
Confie a titre de secret d
´
entreprise. Tous droits
reserves.
Comunicado como se
gredo empresarial. Res
ervados to
dos os direilos.
Confiado
como secre
te industrial. Nos reser
vamos todos los derechos.
Raabe
22.01.02
SIEMENS
DEMATIC
SD EA1 R&D
6
22.01.02
17.06.02
17.12.02
Raabe
Raabe
Raabe
02
02
01
Wiring for PCB dual conveyor
00119462-010202LD3
Conversion board, side panel A Conv. board, lifting table
Placement sector 1, track 1
Conv. board, lifting table
Placement sector 2, track 1
Conversion board, side panel C
Placement sector 2, track 2
Sensors/actors f. lifting table
Placement sector 2, track 2
Sensors/actors f. lifting table
Placement sector 1, track 2
Sensors/actors
on side panel D
Sensors/actors
on side panel C
Sensors/actors f. lifting table
Placement sector 2, track 1
Sensors/actors
on side panel B
1
00359424-xx
00359425-xx
X54kt
X55kt
X54kt X55kt
X11ap X12ap X13ap
X11ap X12ap X13ap
X51kt X52kt X53kt
X51kt X52kt X53kt
X11ao X12ao X13ao
X11ao X12ao X13ao
X10ao
X10ao
X10ap
Conveyor control
TSP301 (00370397-xx)
X22ao
X22ao
X21ao
X21ao X21ap
X21ap
X1ao X2ao
Machine interface
Upstream machine
Downstream machine
X1ap X2ap
Machine interface
CAN bus
From power supply
X23ao X24ao
Barcode reader
(option)
X25ao
RS-232 Boot/Debug
Track 1 (Siemens)
Track 2 (Siemens)
(kv)
X1kv
X16kv
X16kv
X1kv
X15kv
X15kv
00359424-xx
(kw)
X1kw
X16kw
X1kw
X15kw
X15kw
X16kw
Conversion board, assembly trough (track 1)
(kt)
(ao)
RS-232
(ap)
00359424-xx
(ky)
X1ky
X16ky
X16ky
X1ky
X15ky
X15ky
00359424-xx
(kz)
Conversion board, side panel D
X1kz
X16kz
X1kz
X15kz
X15kz
X16kz
X6lv
X1lv
X5lv
(lv)
00362766-xx
X6lv
X5lvX1lv
X6lw
X1lw
X5lw
(lw)
00362766-xx
X6lw
X1lw
X5lw
X6ly
X1ly
X5ly
(ly)
00362766-xx
X6ly
X6lz
X1lz
X5lz
(lz)
00362766-xx
X6lz
X1lz X5lzX1ly X5ly
X1kt X2kt
X1kt X2kt
X6kt X48kt
X6kt
X48kt
Sensors / actors in assembly trough
00359425-xx
X54ku X55ku
X51ku X52ku X53ku
X51kt X52kt X53kt
Conversion board, assembly trough (track 2)
(ku)
X1ku X2ku
X6ku X48ku
X6kt
X48kt
Sensors / actors in assembly trough
X54ku X55ku X1ku X2ku
X79
X79
00364767-xx
00363419-xx
00363420-xx
00363431-xx
00363432-xx
00363433-xx
00363434-xx
00363438-xx
00363439-xx
00363440-xx
00363441-xx
00363667-xx
00363668-xx
00363669-xx
00363670-xx
Sensors/actors
on side panel A
Sensors/actors f. lifting table
Placement sector 1, track 1
Start signal
1
2
64
1
2
64
X10ap
00355321-xx
Upstream machine
Downstream machine
1
2
4
3
40V
24V
GND
1
2
4
3
40V
24V
GND
1
2
4
3
40V
24V
GND
Connector for options
Connector f. options
Extension board f. conveyor control
TSP301E (00370398-xx)
00372807-xx
Conv. board, lifting table

Service Manual HS-60 6 Modular PCB conveyor system
03/2003 US Issue 6.17 Block diagrams for modular transport
241
Status Modified Date Name Standard Orig. Created for Created by
Document status
Product status
Function status Date
Author
Checked
Sheet
Sh.
Weitergabe sowie
Vervielf
ä
ltigung diese
r Unterlage,Ver-
wertung u
nd Mitteilung ihres Inhalts nic
ht gestattet, soweit
nicht ausdr
ü
cklich zugestanden. Z
uwiderhandlungen
ver-
pflichten zu Schadene
rsatz. Alle Re
chte vorbehalten, ins
besondere
f
ü
r den Fall der Patenterteilun
g oder GM-Eintrag
ung
Proprietary date,
company confidentia
l. All rights reservd
.
Confie a titre de secret d
´
entreprise. Tous droits
reserves.
Comunicado como se
gredo empresarial. Res
ervados to
dos os direilos.
Confiado
como secre
te industrial. Nos reser
vamos todos los derechos.
Raabe
22.01.02
SIEMENS
DEMATIC
SD EA1 R&D
6
22.01.02
17.06.02
17.12.02
Raabe
Raabe
Raabe
02
02
01
Wiring for PCB dual conveyor
00119462-010202LD3
2
X19kt
Options, placement sector 1
Options, placement sector
2
Options, placement sector
1 (spare)
Options, placement sector
2 (spare)
X40kt
X41kt X42kt
X43kt X44kt
X45kt X46kt X47kt
X48kt
Step motor, width adjustment
00360901-xx
Adjustment drive
1, valve
Adjustment drive 2
00363779-xx
00363780-xx
Adjustment drive 1, cylinder switch
00363777-xx
Adjustment drive 1, sensor f. side panel
00363775-xx
Width adjustment, limit switch, spindle, on the right
00365108-xx
Adjustment drive 2, cylinder switch
00363778-xx
Adjustment drive 2, sensor f. side panel
00363776-xx
Width adjustment, limit switch, spindle, on the left
00365109-xx
00359425-xx
Conversion board, assembly trough (track 1)
(kt)
X40kt
X41kt X42kt
X43kt X44kt
X45kt X46kt X47kt
X48kt
X35kt X36kt X37kt
X14kt
X15kt X16kt
X17kt
X18kt X19kt X29kt X30kt
X31kt
X32kt X33kt
X6kt X7kt X8kt
X9kt X10kt X11kt
X12kt X13kt
Conversion b
oard, lifting table 1
Conversion b
oard, lifting table
2
Conversion board, side panel A
Conversion board, side panel
B
Limit switch, width adjustment, on the right
00365002-xx
X34kt
1
2
18
X51kt
X11ao
00363419-xx
1
2
34
X51kt
1
2
34
X52kt
X12ao
00363420-xx
1
2
50
X52kt
1
2
50
X53kt
X13ao
00363431-xx
1
2
40
X53kt
1
2
40
X11ao X12ao X13ao
1
2
18
1
2
18
1
2
18
2
3
6
P24
GND
IN
2
3
6
P24
GND
IN
2
3
6
P24
GND
IN
2
3
6
P24
GND
IN
1
2
10
X49kt
X49kt
00365299-xx
2
3
P24
IN
2
6
GND
OUT
2
3
P24
IN
2
6
GND
OUT
2
3
P24
IN
X1kt X2kt
X54kt
X55kt
X1kt X2kt
X54kt
X55kt
00363667-xx
00363668-xx
00363438-xx
00363439-xx
X6lv X6lw X16kv X16kw
Conveyor control
TSP301 (00370397-xx)
(ao)