Service Manual HS60 - 第244页
6 M odul ar PCB co nveyo r sys tem S er vice Ma nual HS-6 0 6. 17 Bl oc k diag r ams for modul ar tra ns po rt 03/ 2 003 U S Iss ue 242 Status Modified Date Name Standard Orig. Created for Created by Document status Prod…

Service Manual HS-60 6 Modular PCB conveyor system
03/2003 US Issue 6.17 Block diagrams for modular transport
241
Status Modified Date Name Standard Orig. Created for Created by
Document status
Product status
Function status Date
Author
Checked
Sheet
Sh.
Weitergabe sowie
Vervielf
ä
ltigung diese
r Unterlage,Ver-
wertung u
nd Mitteilung ihres Inhalts nic
ht gestattet, soweit
nicht ausdr
ü
cklich zugestanden. Z
uwiderhandlungen
ver-
pflichten zu Schadene
rsatz. Alle Re
chte vorbehalten, ins
besondere
f
ü
r den Fall der Patenterteilun
g oder GM-Eintrag
ung
Proprietary date,
company confidentia
l. All rights reservd
.
Confie a titre de secret d
´
entreprise. Tous droits
reserves.
Comunicado como se
gredo empresarial. Res
ervados to
dos os direilos.
Confiado
como secre
te industrial. Nos reser
vamos todos los derechos.
Raabe
22.01.02
SIEMENS
DEMATIC
SD EA1 R&D
6
22.01.02
17.06.02
17.12.02
Raabe
Raabe
Raabe
02
02
01
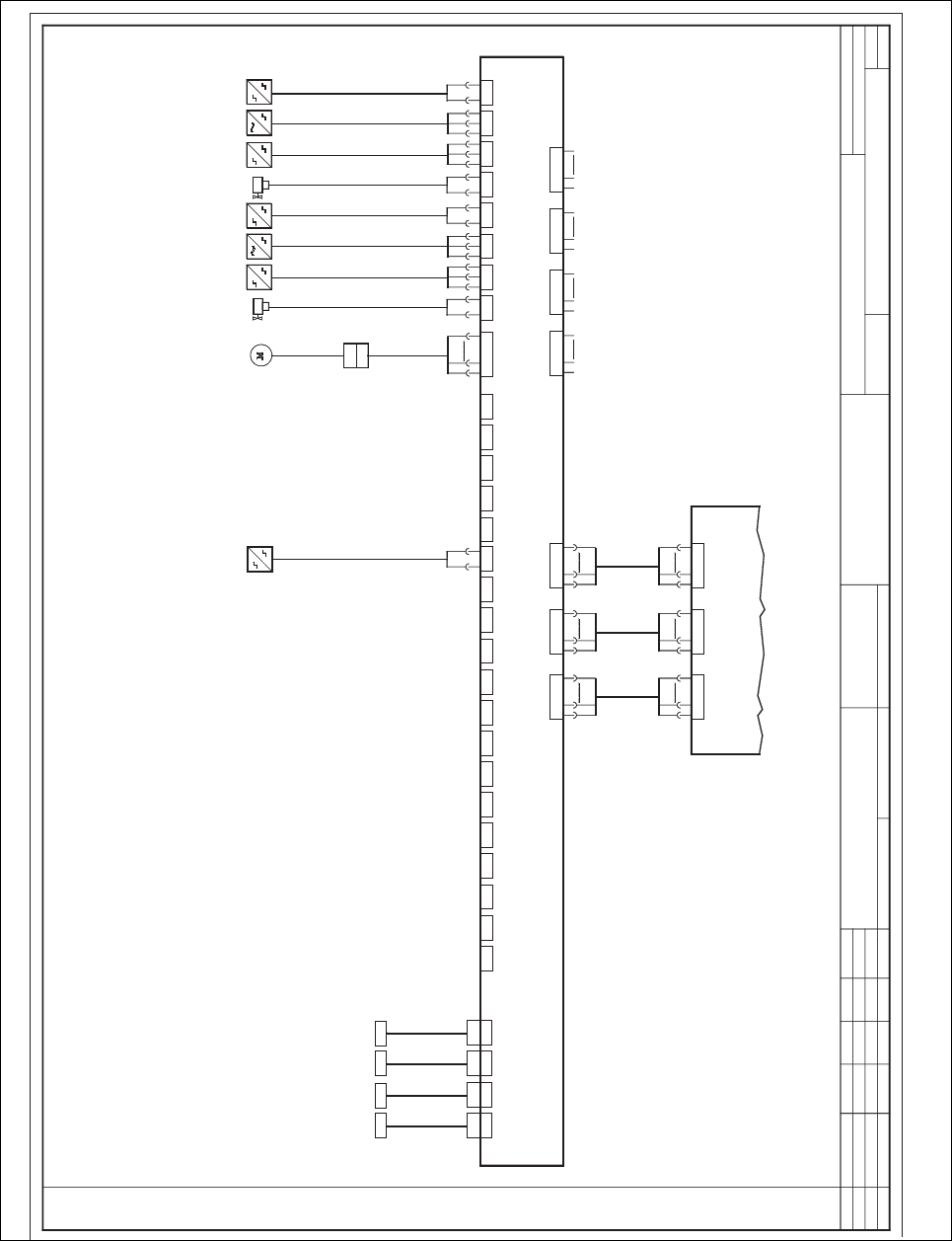
Wiring for PCB dual conveyor
00119462-010202LD3
2
X19kt
Options, placement sector 1
Options, placement sector
2
Options, placement sector
1 (spare)
Options, placement sector
2 (spare)
X40kt
X41kt X42kt
X43kt X44kt
X45kt X46kt X47kt
X48kt
Step motor, width adjustment
00360901-xx
Adjustment drive
1, valve
Adjustment drive 2
00363779-xx
00363780-xx
Adjustment drive 1, cylinder switch
00363777-xx
Adjustment drive 1, sensor f. side panel
00363775-xx
Width adjustment, limit switch, spindle, on the right
00365108-xx
Adjustment drive 2, cylinder switch
00363778-xx
Adjustment drive 2, sensor f. side panel
00363776-xx
Width adjustment, limit switch, spindle, on the left
00365109-xx
00359425-xx
Conversion board, assembly trough (track 1)
(kt)
X40kt
X41kt X42kt
X43kt X44kt
X45kt X46kt X47kt
X48kt
X35kt X36kt X37kt
X14kt
X15kt X16kt
X17kt
X18kt X19kt X29kt X30kt
X31kt
X32kt X33kt
X6kt X7kt X8kt
X9kt X10kt X11kt
X12kt X13kt
Conversion b
oard, lifting table 1
Conversion b
oard, lifting table
2
Conversion board, side panel A
Conversion board, side panel
B
Limit switch, width adjustment, on the right
00365002-xx
X34kt
1
2
18
X51kt
X11ao
00363419-xx
1
2
34
X51kt
1
2
34
X52kt
X12ao
00363420-xx
1
2
50
X52kt
1
2
50
X53kt
X13ao
00363431-xx
1
2
40
X53kt
1
2
40
X11ao X12ao X13ao
1
2
18
1
2
18
1
2
18
2
3
6
P24
GND
IN
2
3
6
P24
GND
IN
2
3
6
P24
GND
IN
2
3
6
P24
GND
IN
1
2
10
X49kt
X49kt
00365299-xx
2
3
P24
IN
2
6
GND
OUT
2
3
P24
IN
2
6
GND
OUT
2
3
P24
IN
X1kt X2kt
X54kt
X55kt
X1kt X2kt
X54kt
X55kt
00363667-xx
00363668-xx
00363438-xx
00363439-xx
X6lv X6lw X16kv X16kw
Conveyor control
TSP301 (00370397-xx)
(ao)

6 Modular PCB conveyor system Service Manual HS-60
6.17 Block diagrams for modular transport 03/2003 US Issue
242
Status Modified Date Name Standard Orig. Created for Created by
Document status
Product status
Function status Date
Author
Checked
Sheet
Sh.
Weitergabe sowie
Vervielf
ä
ltigung diese
r Unterlage,Ver-
wertung u
nd Mitteilung ihres Inhalts nic
ht gestattet, soweit
nicht ausdr
ü
cklich zugestanden. Z
uwiderhandlungen
ver-
pflichten zu Schadene
rsatz. Alle Re
chte vorbehalten, ins
besondere
f
ü
r den Fall der Patenterteilun
g oder GM-Eintrag
ung
Proprietary date,
company confidentia
l. All rights reservd
.
Confie a titre de secret d
´
entreprise. Tous droits
reserves.
Comunicado como se
gredo empresarial. Res
ervados to
dos os direilos.
Confiado
como secre
te industrial. Nos reser
vamos todos los derechos.
Raabe
22.01.02
SIEMENS
DEMATIC
SD EA1 R&D
6
22.01.02
17.06.02
17.12.02
Raabe
Raabe
Raabe
02
02
01
Wiring for PCB dual conveyor
00119462-010202LD3
Conversion board, lifting table, track 2, placement sec
tor 2
3
00359425-xx
Conversion board, assembly trough (track 2)
(ku)
X1ku X2ku
X54ku
X55ku
Conversion b
oard, lifting table, t
rack 2, placem
ent sector 1
Conversion board, side panel C
Conversion board, side panel
D
00363669-xx
00363670-xx
0036344
0-xx
0036344
1-xx
X1ku X2ku
X54ku
X55ku
X6ly X6lz X16ky X16kz
X40ku
X41ku X42ku
X43ku X44ku
X45ku X46ku X47ku
X48ku
X14ku
X15ku X16ku
X17ku
X18ku X19ku X29ku X30ku
X31ku
X32ku X33ku
X6ku X7ku X8ku
X9ku X10ku X11ku
X12ku X13ku
Options, placement sector 1
Options, placement sector
2
Options, placement sector
1 (spare)
Options, placement sector
2 (spare)
X35ku X36ku X37ku
X34ku
1
2
18
1
2
18
1
2
18
1
2
18
00363432-xx
00363433-xx
00363434-xx
X51ku
X11ap
1
2
34
X51ku
1
2
34
X52ku
X12ap
1
2
50
X52ku
1
2
50
X53ku
X13ap
1
2
40
X53ku
1
2
40
X11ap X12ap X13ap
(ap)
Extension board f. conveyor control
TSP301E (00370398-xx)

Service Manual HS-60 6 Modular PCB conveyor system
03/2003 US Issue 6.17 Block diagrams for modular transport
243
Status Modified Date Name Standard Orig. Created for Created by
Document status
Product status
Function status Date
Author
Checked
Sheet
Sh.
Weitergabe sowie
Vervielf
ä
ltigung diese
r Unterlage,Ver-
wertung u
nd Mitteilung ihres Inhalts nic
ht gestattet, soweit
nicht ausdr
ü
cklich zugestanden. Z
uwiderhandlungen
ver-
pflichten zu Schadene
rsatz. Alle Re
chte vorbehalten, ins
besondere
f
ü
r den Fall der Patenterteilun
g oder GM-Eintrag
ung
Proprietary date,
company confidentia
l. All rights reservd
.
Confie a titre de secret d
´
entreprise. Tous droits
reserves.
Comunicado como se
gredo empresarial. Res
ervados to
dos os direilos.
Confiado como secre
te industrial. Nos reser
vamos todos los derechos.
Raabe
22.01.02
SIEMENS
DEMATIC
SD EA1 R&D
6
22.01.02
17.06.02
17.12.02
Raabe
Raabe
Raabe
02
02
01
Wiring for PCB dual conveyor
00119462-010202LD3
4
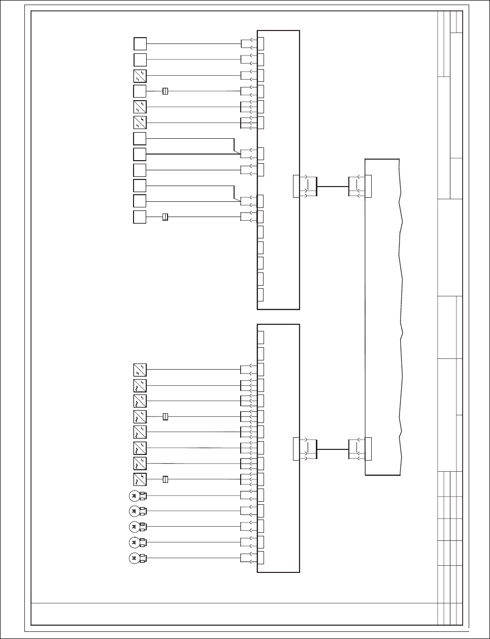
Conversion board, side panel A
X2 X3 X4 X5
X11 X12 X13
Laser, receiver f. placement sector 1
Laser, receiver f. placement sector 2
00363090-xx
00363091-xx
Limit switch f. width adjustment
00362345-xx
Belt moto
r, input belt
003623
31-xx
Cable: belt motor, input belt
Belt motor, placement sector 1
00362332-xx
Cable: belt motor, placement sector 1
Belt motor, intermediate belt
00362334-xx
Cable: b
elt motor, intermediate belt
Belt motor, placement sector 2
00362336-xx
Belt motor, output conveyor
003623
37-xx
Cable: belt motor, output belt
Conversion board, assembly trough, track 1
00359425-xx
00359424-xx
(kt)
(kv)
X2kv X3kv X4kv X5kv X11kv X12kv X14kv X15kvX13kv
X1
X1kv
2
6
MOT-
MOT+
2
6
MOT-
MOT+
2
6
MOT-
MOT+
2
6
MOT-
MOT+
2
6
MOT-
MOT+
2
3
6
P24
GND
IN
2
3
6
P24
GND
IN
X16kv
X54kt
Flat ribbon cable, 34 wires
00363667-xx
X54kt
1
2
34
X16kv
1
2
34
2
3
P24
IN
Conversion board, side panel B
Laser, tr
ansmitt
er f. placement sector 1
Laser, transmitter f. placement sector 2
00363092-xx
00363094-xx
00362345-xx
00359424-xx(kw)
Piezo sensor f. PCB clamping
Placement sector 2
00368273-xx
Piezo se
nsor f. PCB clamping
Placement sector 1
00368272-xx
X2kw X3kw X4kw X5kw
X1kw
X14 X15X10 X11 X13
Limit switch f. width adjustment
X6kw X7kw
X8kw
X9kw X10kw X11kw X12kw X14kw X15kwX13kw
2
3
6
P24
GND
IN
2
3
6
P24
GND
IN
2
6
GND
OUT
2
6
GND
OUT
X16kw
X55kt
Flat ribbon cable, 34 wires
00363668-xx
X55kt
1
2
34
X16kw
1
2
34
2
3
P24
IN
X6
X7 X8 X9 X10
X6kv
X7kv X8kv X9kv X10kv
3
6
P24
GND
2
3
6
P24
GND
IN
2
3
6
P24
GND
IN
2
3
6
P24
GND
IN
2
3
6
P24
GND
IN
X6.1
w2
w1
X10.1
w2
w1
Light barrier f. PCB detection, receiver
Input belt 00371
368-xx (00370068-xx)
Light barri
er f. PCB detection, receiver
Placement sector 1 00370069-xx
Light barrier f. PCB detection
, receiver
Intermediate belt 00370070-xx
Light barrier f. PCB detection, receiver
Placement sector 2 00370071-xx
Light barri
er f. PCB detection, receiver
Output belt 00371369-xx (00370072-xx)
X6 X7 X8 X9
X6.1
w2
w1
Light barrier f. PCB detection, transmitter
Input belt 00371366-xx (00
370063-xx)
Light barrier f. PCB detection, transmitte
r
1
Placement sector 1 00370064-xx
Light barri
er f. PCB detection, transmitter
Intermediate belt 00370065-xx
Light barri
er f. PCB detection, transmitter
1),
Placement sector 2 00370066-xx
w2
w1
3
6
GND
P24
3
6
GND
P24
3
6
GND
P24
3
6
GND
P24
Light barrier f. PCB
detection, transmitter
2
Placement sector 1 00370064-xx
Light barrier f. PCB
detection, transmitter
2),
Placement sector 2 00370066-xx
w2
w1
X12
X12.1
w2
w1
Light barrier f. PCB detection, transmitter
Output belt 00371367-xx (00370067-xx)
3
6
GND
P24
Cable: belt motor, placement sector 2