SM411F_FN_TRM(Ver9.7_CS16.15) - 第122页
Page HANWHA TECHWIN 11 0 SM411F SM411F Wiring Diagram (1/2) J1- BA CK PL A I N J1-BACKPLAIN CAN M A STER CAN M A STER V M E- 16 2 M AIN V ME -1 62 M AIN BOA RD BOA RD BOA RD BOA RD V ME I O B/D V ME I O B/D CN 5 CN5 CN1 …

Page
HANWHA TECHWIN
109
SM411F
Blank

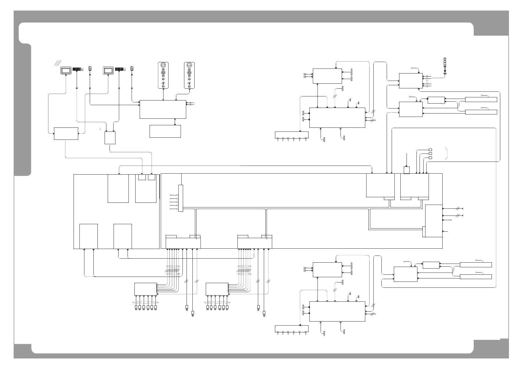
Page
HANWHA TECHWIN
110
SM411F
SM411F Wiring Diagram (1/2)
J1-BACKPLAIN
J1-BACKPLAIN
CAN MASTER
CAN MASTER
VME-162 MAIN
VME-162 MAIN
BOARD
BOARD
BOARD
BOARD
VME IO B/D
VME IO B/D
CN5
CN5
CN1
CN1
CPU1
CPU1
ETHERNET
ETHERNET
CONSOLE1
CONSOLE1
CONSOLE2
CONSOLE2
CONSOLE3
CONSOLE3
CONSOLE4
CONSOLE4
D-SUB 25PIN
D-SUB 25PIN
CONSOLE
CONSOLE
LAN
LAN
F-FEEDER I/F
F-FEEDER I/F
BOARD
BOARD
CONVEYO R I/ F
CONVEYOR I/F
BOARD
BOARD
HEAD ILL.B/D
HEAD ILL.B/D
HEAD IO B/ D
HEAD IO B/D
CN2
CN2
CN3
CN3
CN3
CN3
CN2
CN2
CN2
CN2
CN5
CN5
CN6
CN6
TOWER LAMP & GENERAL I/O
TOWER LAMP & GENERAL I/O
+5 V
+5V
5G
5G
+1 2 V
+12V
-1 2 V
-12V
12G
12G
CAN
CAN
CAN
CAN
CAN
CAN
CAN
CAN
RS232 SERIAL
RS232 SERIAL
CH2
CH2
+2 4 V , 2 4 G
+24V,24G
+24V,+24VP,24G
+24V,+24VP,24G
CN4
CN4
+24V,+24VP,24G
+24V,+24VP,24G
CN1
CN1
P1
P1
P2
P2
P1
P1
PCI
PCI
TR A N S C E I VE R
TRANSCEIVER
210TS
210TS
CH1
CH1
CN3
CN3
CN6
CN6
CN4
CN4
<--> CONV.SUB I/F B/D, KVMS B'D
<--> CONV.SUB I/F B/D, KVMS B'D
CN28
CN28
CN2
CN2
CAN
CAN
CAN
CAN
H1~H6
H1~H6
OUTER LED
OUTER LED
H1~H6
H1~H6
SIDE LED
SIDE LED
FIDUCIAL OUTER LED
FIDUCIAL OUTER LED
CN3
CN3
CN4
CN4
CN9
CN9
<--> OP PANEL
<--> OP PANEL
NEXTEYE VISIO N B/ D
NEXTEYE VISION B/D
CN11
CN11
CN
CN
VIS IO N I/ F
VISION I/F
CN1
CN1
CN2
CN2
CN3
CN3
CN4
CN4
ANALOG
ANALOG
J4
J4
J3
J3
J2
J2
J1
J1
J5
J5
J6
J6
BOARD
BOARD
J4
J4
J3
J3
J2
J2
J1
J1
CAMERA IO B'D
CAMERA IO B'D
J5
J5
J6
J6
FLY CAMERA1~6
FLY CAMERA1~6
H D +/ -, V D +/ -, +1 2 V , 1 2 G
HD+/-,VD+/-,+12V,12G
FIDUCIAL CAMERA
FIDUCIAL CAMERA
PCI I/O
PCI I/O
BOARD
BOARD
SBC
SBC
MONITOR
MONITOR
PORT
PORT
USB1
USB1
PORT
PORT
CN11
CN11
CN10
CN10
CN6
CN6
CN14
CN14
CN15
CN15
CN13
CN13
CN4
CN4
CN12
CN12
R12,R34,R56
R12,R34,R56
AUX. S EN
AUX.SEN
CN8
CN8
Z 1~6 HOME SEN
Z 1~6 HOME SEN
SENSOR
SENSOR
SENSOR
SENSOR
SENSOR
SENSOR
SENSOR
SENSOR
VAC .
VAC.
VAC .
VAC.
VAC .
VAC.
VAC .
VAC.
H1
H1
H2
H2
H3
H3
H4
H4
VAC UU M S ENSO R B ' D(H1~ H 6)
VACUUM SENSOR B'D(H1~H6)
H6
H6
H5
H5
VAC .
VAC.
VAC .
VAC.
SENSOR
SENSOR
SENSOR
SENSOR
H 1~ 6 VAC SOL
H 1~6 VAC SOL
H 1~6 BLOW SOL
H 1~6 BLOW SOL
SM33_CA001
SM33_CA001
SM33_CA002
SM33_CA002
SM33_VIS011
SM33_VIS011
SM33_VIS009
SM33_VIS009
SM33_VIS008
SM33_VIS008
SM33_VIS002
SM33_VIS002
SM33_VIS001
SM33_VIS001
SM411F_VIS001-1
SM411F_VIS001-1
SM411F_VIS001-1
SM411F_VIS001-1
SM411F_VIS001-2
SM411F_VIS001-2
SM33_VIS006
SM33_VIS006
SM33_VIS004(SM33_VIS012)
SM33_VIS004(SM33_VIS012)
SM33_VI001(FROM SAFETY CONTROL B/D CN26)
SM33_VI001(FROM SAFETY CONTROL B/D CN26)
SM33_VI004
SM33_VI004
(TO HEAD1 IO B/D CN13)
(TO HEAD1 IO B/D CN13)
SM_FD004
SM_FD004
SM_FD003
SM_FD003
SM_FD005
SM_FD005
(FROM SAFETY CONTROL
(FROM SAFETY CONTROL
SM21_FD001
SM21_FD001
SM33_CA006
SM33_CA006
SM33_HD005
SM33_HD005
SM33_HD005
SM33_HD005
SM33_HD006
SM33_HD006
SM33_HI001
SM33_HI001
SM33_HD004
SM33_HD004
SM33_HD003
SM33_HD003
SM33_HD007
SM33_HD007
SM_VM011
SM_VM011
SM_FD007
SM_FD007
SM_FD006
SM_FD006
FEEDER INPUT
FEEDER INPUT
CN3
CN3
CN2
CN2
EXT.BO ARD
EXT.BOARD
FRONT FEEDER BASE RIGHT B/D
FRONT FEEDER BASE RIGHT B/D
FRONT FEEDE R BASE LEFT B/ D
FRONT FEEDER BASE LEFT B/D
F24V/G , D24V/G
F24V/G,D24V/G
F24V/G , D24V/G
F24V/G,D24V/G
CH1
CH1
CH2
CH2
SM21_CV001
SM21_CV001
CN5
CN5
FIDUCIAL INNER LED
FIDUCIAL INNER LED
+24V,24G
+24V,24G
HEAD HOME SENS O R
HEAD HOME SENSOR
CN1
CN1
+24V,24G
+24V,24G
SM33_HD001
SM33_HD001
CN1
CN1
R12,34,56 HOME SENa v
R12,34,56 HOME SENav
SM33
SM33
_HD008
_HD008
SW HOME SEN
SW HOME SEN
(TO VME IO B/D CN9)
(TO VME IO B/D CN9)
HEAD VAC/ BLOW SO L
HEAD VAC/BLOW SOL
CN11
CN11
CN
CN
VIS IO N I/ F
VISION I/F
CN1
CN1
CN2
CN2
CN3
CN3
CN4
CN4
ANALOG
ANALOG
J4
J4
J3
J3
J2
J2
J1
J1
J5
J5
J6
J6
BOARD
BOARD
J4
J4
J3
J3
J2
J2
J1
J1
CAMERA IO B'D
CAMERA IO B'D
J5
J5
J6
J6
FLY CAMERA1~6
FLY CAMERA1~6
H D +/ -, V D +/ -, +1 2 V , 1 2 G
HD+/-,VD+/-,+12V,12G
FIDUCIAL CAMERA
FIDUCIAL CAMERA
SM33_VIS011
SM33_VIS011
SM33_VIS009
SM33_VIS009
SM33_VIS008
SM33_VIS008
SM33_VIS002
SM33_VIS002
SM33_VIS003
SM33_VIS003
SM33_VIS007
SM33_VIS007
SM33_VIS006
SM33_VIS006
SM33_VIS004(SM33_VIS012)
SM33_VIS004(SM33_VIS012)
NEXTEYE VISIO N B/ D
NEXTEYE VISION B/D
CH1
CH1
CH2
CH2
HEAD ILL.B/D
HEAD ILL.B/D
HEAD IO B/ D
HEAD IO B/D
CN2
CN2
CAN
CAN
CN3
CN3
CN6
CN6
CN2
CN2
CAN
CAN
CAN
CAN
H1~H6
H1~H6
OUTER LED
OUTER LED
H1~H6
H1~H6
SIDE LED
SIDE LED
FIDUCIAL OUTER LED
FIDUCIAL OUTER LED
CN3
CN3
CN4
CN4
CN9
CN9
CN11
CN11
CN10
CN10
CN6
CN6
CN14
CN14
CN15
CN15
CN13
CN13
CN4
CN4
CN12
CN12
R12,R34,R56
R12,R34,R56
AUX. S EN
AUX.SEN
CN8
CN8
Z 1~6 HOME SEN
Z 1~6 HOME SEN
SENSOR
SENSOR
SENSOR
SENSOR
SENSOR
SENSOR
SENSOR
SENSOR
VAC .
VAC.
VAC .
VAC.
VAC .
VAC.
VAC .
VAC.
H1
H1
H2
H2
H3
H3
H4
H4
VAC UU M S ENSO R B ' D(H1~ H 6)
VACUUM SENSOR B'D(H1~H6)
H6
H6
H5
H5
VAC .
VAC.
VAC .
VAC.
SENSOR
SENSOR
SENSOR
SENSOR
H 1~ 6 VAC SOL
H 1~6 VAC SOL
H 1~6 BLOW SOL
H 1~6 BLOW SOL
SM33_CA006
SM33_CA006
SM33_HD005
SM33_HD005
SM33_HD005
SM33_HD005
SM33_HD006
SM33_HD006
SM33_HI001
SM33_HI001
SM33_HD004
SM33_HD004
SM33_HD003
SM33_HD003
SM33_HD007
SM33_HD007
CN5
CN5
FIDUCIAL INNER LED
FIDUCIAL INNER LED
+24V,24G
+24V,24G
HEAD HOME SENS O R
HEAD HOME SENSOR
CN1
CN1
+24V,24G
+24V,24G
SM33_HD001
SM33_HD001
CN1
CN1
R12,34,56 HOME SEN
R12,34,56 HOME SEN
SM33
SM33
_HD008
_HD008
SW HOME SEN
SW HOME SEN
(TO VME IO B/D CN9)
(TO VME IO B/D CN9)
HEAD VAC/ BLOW SO L
HEAD VAC/BLOW SOL
CN11
CN11
R-FEEDER I/F
R-FEEDER I/F
BOARD
BOARD
CN2
CN2
CN3
CN3
CN4
CN4
CN5
CN5
CN6
CN6
+2 4 V , +2 4 VP , 2 4 G
+24V,+24VP,24G
CN11
CN11
FEEDER INPUT
FEEDER INPUT
EXT. BOARD
EXT.BOARD
SM33_CA005
SM33_CA005
(FROM SAFETY CONTROL
(FROM SAFETY CONTROL
SM_FD003
SM_FD003
SM_FD004
SM_FD004
SM_FD005
SM_FD005
SM21_FD002
SM21_FD002
CN3
CN3
CN2
CN2
SM_FD007
SM_FD007
SM_FD006
SM_FD006
REAR FEEDER BASE LEFT B/D
REAR FEEDER BASE LEFT B/D
REAR FEEDER BASE RIGHT B/D
REAR FEEDER BASE RIGHT B/D
F24V/G , D24V/G
F24V/G,D24V/G
F24V/G , D24V/G
F24V/G,D24V/G
CPU1
CPU1
CAN
CAN
SM33_CA003
SM33_CA003
CN2
CN2
SM33_VI005
SM33_VI005
(TO HEAD2 IO B/D CN13)
(TO HEAD2 IO B/D CN13)
CN6
CN6
CONVEYOR PCB SENSOR, F/R SOL
CONVEYOR PCB SENSOR, F/R SOL
SM33-CS035-1(to AXIS SENSOR BOARD CN10)
SM33-CS035-1(to AXIS SENSOR BOARD CN10)
(STOPPER, A N C,EDGE PUSHER,WORK S TOPPER, BUT)
(STOPPER,ANC,EDGE PUSHER,WORK STOPPER,BUT)
INDUSTRIAL PC
INDUSTRIAL PC
VME
VME
SM33-CS035-2
SM33-CS035-2
FRONT FIX CAMERA
FRONT FIX CAMERA
FRONT FIX CAMERA
FRONT FIX CAMERA
<FRONT>
<REAR>
G
LOCK
R
S
T
M
E
E
CHANGE
F/FEEDER
RESET
0N
STOP
START
READY
E
O
P
C
N
Y
RESET
F/FEEDER
CHANGE
STOP
START
READY
P
O
T
S
Y
N
C
E
E
E
M
R
G
<FRONT-OP>
<REAR-OP>
MON.
KBD MOUSE
T-BOX
MON.
KBD MOUSE
T-BOX
(TO CONVEYOR I/F B/D CN26)
FLAT CABLE
LOCK
0N
CONV.SUB I/F BOARD
CN7
(TO CONVEYOR I/F B/D CN27)
SM33_KV003-3
SM33_KV003-2
SM33_KV005-2 SM33_KV005-3
SM41_CV035 SM41_CV036
SM33_CV023-2 SM33_CV023-3
MONITOR
DISTRIBUTOR
OUT1
OUT2
USB
HUB
OUT1
OUT2
SM33-KV015
SM33-KV015
CN36
CN34
CN31 CN30
CN33
CN35
CN32
SAFETY CONTROL BOARD
SM33_CV033
SM33_CV032
SM33_CV036
SM33_CV034
SM33_CV035
SM33_SC013
SM33_SC012
SM33_KV003-1
SM33_KV005-1

Page
HANWHA TECHWIN
111
SM411F
SM411F Wiring Diagram (2/2)
^W[ZuGzlklzGJXGivhyk^W[ZuGzlklzGJXGivhyk
OZW~POZW~P OZW~POZW~P OZW~POZW~P
O\W~PO\W~P
z~z~
O^\W~PO^\W~P
mm
wGhjGwGhjG
zl{zl{
tvkltvkl
wGhjGwGhjG
zl{zl{
tvkltvkl
RY[}wSY[nRY[}wSY[n
y\]y\]yZ[yZ[
Oz{lwwpunGtv{vyPOz{lwwpunGtv{vyP
yXYyXY
}tl}tl
^W[ZGul~G{~puGzly}vGiVkG^W[ZGul~G{~puGzly}vGiVkG
OXr~POXr~P
mYmY
OXr~POXr~P
mXmX
wGhjGwGhjG
zl{zl{
tvkltvkl
wGhjGwGhjG
zl{zl{
tvkltvkl
OXr~POXr~P
yYyY
OXr~POXr~P
yXyX
wGhjGwGhjG
zl{zl{
tvkltvkl
wGhjGwGhjG
zl{zl{
tvkltvkl
XX YY ZZ [[ \\ ]]
OZW~POZW~P OZW~POZW~P OZW~POZW~P
^W[ZuGzlklzGJYGivhyk^W[ZuGzlklzGJYGivhyk
OZW~POZW~P OZW~POZW~P OZW~POZW~P
O\W~PO\W~P
z~z~
O^\W~PO^\W~P
yy
wGhjGwGhjG
zl{zl{
tvkltvkl
wGhjGwGhjG
zl{zl{
tvkltvkl
RY[}wSY[nRY[}wSY[n
y\]y\]yZ[yZ[
Oz{lwwpunGtv{vyPOz{lwwpunGtv{vyP
yXYyXY
XX YY ZZ [[ \\ ]]
OZW~POZW~P OZW~POZW~P OZW~POZW~P
juXjuX juYjuY
juZjuZ
^W[ZzGJXGivhyk^W[ZzGJXGivhyk
}tl}tl
jiXjiX jiYjiY ~iX~iX ~iY~iY
juXjuX juYjuY
juZjuZ
^W[ZzGJYGivhyk^W[ZzGJYGivhyk
jiZjiZ ji[ji[
ju]ju]
juZjuZjuYjuY
juXXjuXX
juXjuX
ivhykivhyk
hpzGzluzvyhpzGzluzvy
RY[}SY[nRY[}SY[n
mVyGmllklyG|usvjrGzluzvymVyGmllklyG|usvjrGzluzvy
yXGovtlVRsptp{VTsptp{yXGovtlVRsptp{VTsptp{
mXGovtlVRsptp{VTsptp{mXGovtlVRsptp{VTsptp{
SM33_AX003SM33_AX003
SM33_AX004SM33_AX004
SM33-CS034-3SM33-CS034-3
SM33_AX001SM33_AX001
ju\ju\ ju\ju\
ju`ju`
juXWjuXW
juXYjuXY
F/R STOPPER UP/DN,BUTF/R STOPPER UP/DN,BUT
juX]juX]juX\juX\
juXjuX
zluzvyzluzvy
yGjvu}lvyyGjvu}lvy
ylhyGhujGzvsylhyGhujGzvs
myvu{GhujGzvsmyvu{GhujGzvs
jvuXjvuX
ju\ju\
ju[ju[
juYjuY
juZjuZ
ju[ju[
ju\ju\
ju]ju]
ju^ju^
ju_ju_
ju`ju`
juXWjuXW
juXXjuXX
juXYjuXY
juXZjuXZ
juX[juX[
juX_juX_
~vyrGz{vwwlyGzvs~vyrGz{vwwlyGzvs
juX`juX`
i|{Gzvsi|{Gzvs
juYWjuYWjuX^juX^
lknlGw|zolyGzvslknlGw|zolyGzvs
pmGivhykpmGivhyk
juXjuX juYjuY juZjuZ juju
SM33_MD001SM33_MD001
SM33_MD002SM33_MD002
SM33_MD013SM33_MD013
SM33_MD014SM33_MD014
FRONT SEDES SLAVE B/DFRONT SEDES SLAVE B/D
SM33_VM005SM33_VM005
R-STEPPING R-STEPPING
juXjuX
SM33_MD006SM33_MD006
SM33_VM003SM33_VM003
juZjuZ
juYjuY
SM33_VM004SM33_VM004
ju_ju_
juXXjuXX juXYjuXY juXXjuXX juXYjuXY juXXjuXX juXYjuXY
SM33_VM007SM33_VM007
SM33_VM009SM33_VM009
SM33_MD019SM33_MD019
SM33_MD020SM33_MD020
SM33_MD021SM33_MD021
SM33_MD022SM33_MD022
SM33_MD023SM33_MD023
SM33_MD024SM33_MD024
SM33_PW016SM33_PW016
SM33_MD027SM33_MD027
ylnlulyh{p}lylnlulyh{p}l
ylzpz{vyylzpz{vy
SM33_VM011SM33_VM011
SM33_MD017SM33_MD017
SM33_MD026SM33_MD026
SM33_MD033SM33_MD033 SM33_MD035SM33_MD035
SM33_MD034SM33_MD034
SM33_SC011SM33_SC011
juXjuX juYjuY juZjuZ juju
SM33_MD003SM33_MD003
SM33_MD004SM33_MD004
SM33_MD015SM33_MD015
SM33_MD016SM33_MD016
REAR SEDES SLAVE B/DREAR SEDES SLAVE B/D
SM33_VM006SM33_VM006
R-STEPPING R-STEPPING
ju_ju_
juXXjuXX juXYjuXY juXXjuXX juXYjuXY juXXjuXX juXYjuXY
SM33_VM008SM33_VM008
SM33_VM009SM33_VM009
SM33_MD019SM33_MD019
SM33_MD020SM33_MD020
SM33_MD021SM33_MD021
SM33_MD022SM33_MD022
SM33_MD023SM33_MD023
SM33_MD024SM33_MD024
SM33_PW017SM33_PW017
SM33_MD030SM33_MD030
ylnlulyh{p}lylnlulyh{p}l
ylzpz{vyylzpz{vy
SM33_VM012SM33_VM012
SM33_MD018SM33_MD018
SM33_MD026SM33_MD026
SM33_MD033SM33_MD033 SM33_MD035SM33_MD035
SM33_MD034SM33_MD034
SM33_SC011SM33_SC011
SM33_MD005SM33_MD005
SM33_MD008SM33_MD008
SM33_MD007SM33_MD007
SM33_MD010SM33_MD010
SM33_MD009SM33_MD009
SM33_MD012SM33_MD012
SM33_MD011SM33_MD011
SM33_MD028SM33_MD028
ylnlulyh{p}lylnlulyh{p}l
ylzpz{vyylzpz{vy
SM33_MD029SM33_MD029
ylnlulyh{p}lylnlulyh{p}l
ylzpz{vyylzpz{vy
SM33_MD031SM33_MD031
ylnlulyh{p}lylnlulyh{p}l
ylzpz{vyylzpz{vy
SM33_MD032SM33_MD032
ylnlulyh{p}lylnlulyh{p}l
ylzpz{vyylzpz{vy
SM33_PW018SM33_PW018 SM33_PW019SM33_PW019
SM41_MD014SM41_MD014
SM411F_PW001SM411F_PW001
SM411F_VM002SM411F_VM002
SM41_MD018SM41_MD018
SM41_MD013SM41_MD013
SM41_MD017SM41_MD017
SM41_MD015SM41_MD015
SM41_MD009SM41_MD009
SM41_MD016SM41_MD016
SM411F-PW001SM411F-PW001
SM411F-VM003SM411F-VM003
CONVEYOR HOME SENSORSCONVEYOR HOME SENSORS
SM33-CS035-1SM33-CS035-1
F/R Y1 H/+L/-LF/R Y1 H/+L/-L
CONVEYOR PCB SENSORCONVEYOR PCB SENSOR
F/R SOL SIGNALF/R SOL SIGNAL
to VME IO B/Dto VME IO B/D
CN6CN6
to CV IF B/D CN14to CV IF B/D CN14
SENSOR, SOL DATUMSENSOR, SOL DATUM
BOARD OUTBOARD OUT
PCB WORKPCB WORK
PCB WORJ OUTPCB WORJ OUT
PCB IN EXITPCB IN EXIT
PCB INPCB IN
CONVEYOR WIDTH HOMEHCONVEYOR WIDTH HOMEH
BUT UPBUT UP
STOPPER UPSTOPPER UP
STOPPER DNSTOPPER DN
SM33-CS036-1SM33-CS036-1
SM33-CS035-2SM33-CS035-2
SM411F_CS001SM411F_CS001
juYjuY
juZjuZ
ju\ju\
mpGslkJXmpGslkJX
mpGslkJYmpGslkJY
juXjuX
RY[}SY[nRY[}SY[n
SM411F_VI001SM411F_VI001
SM411F_VI002SM411F_VI002
SM411F_VI003SM411F_VI003
mpXGslkGpVmGiVkmpXGslkGpVmGiVk
mpYGslkGpVmGiVkmpYGslkGpVmGiVk
ju]ju]
ztZYXG}tlGpvGpssGivhykztZYXG}tlGpvGpssGivhyk
OXWW~POXWW~P
~k~k
wGhjGwGhjG
zl{zl{
tvkltvkl
SM411F_MD002SM411F_MD002
SM411F_MD001SM411F_MD001
SM411F_VM001SM411F_VM001
SM411F_PW002SM411F_PW002
SM41_MD008SM41_MD008 SM41_MD010SM41_MD010