SM411F_FN_TRM(Ver9.7_CS16.15) - 第183页
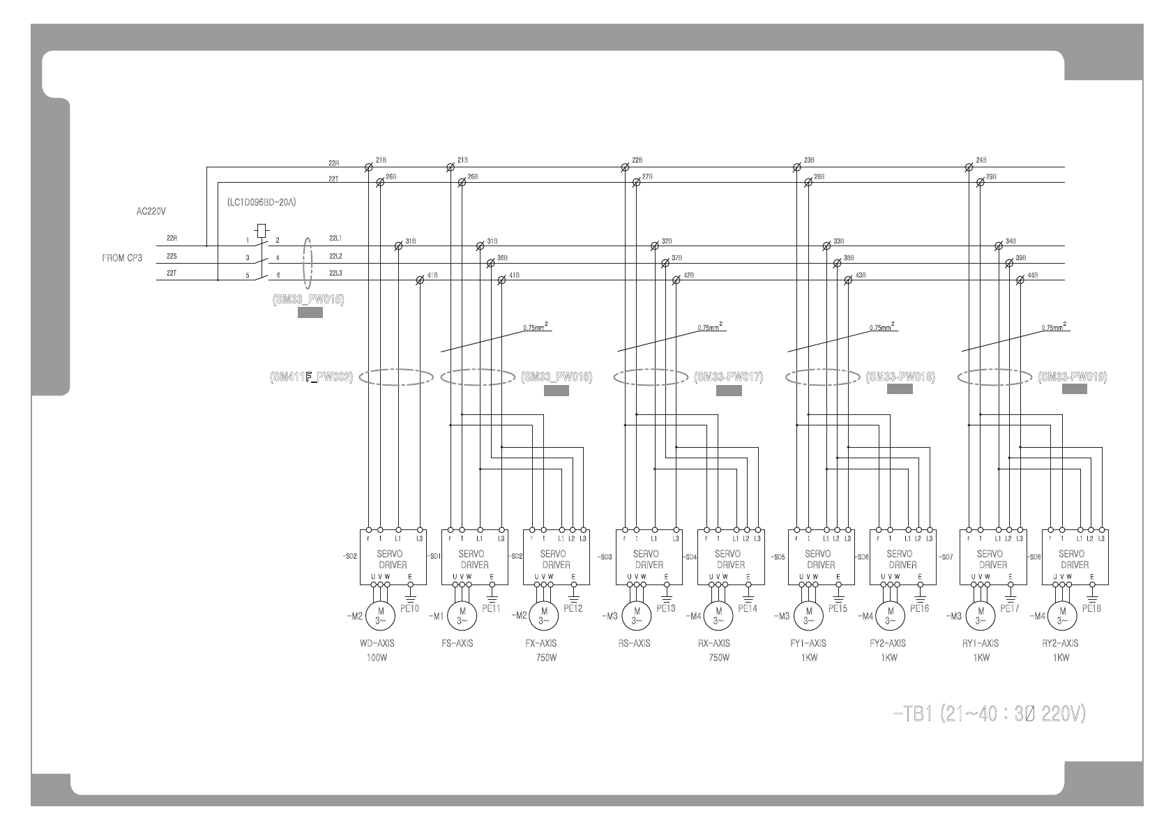
Page HANWHA TECHWIN 171 SM411F Electric Circuit Diagram (5/6) NO. PA R T N O . P ART NAME Q'TY Old No. Stoc k Apply Refere nce 1 J90831077C MC2_TB1_CA BLE_ASSY 1 J9083107 7B 2 AM16-00 0014A FX_ FS_SERVO_POWER_CABLE_…

Page
HANWHA TECHWIN
170
SM411F
Electric Circuit Diagram (5/6)
ZYiZXi
Z]i
[Xi
Z^i
[Yi
Y]i
YXi
Y^i
YYi
X
Z
\
Y
[
]
Z[i
Z`i
[[i
Y`i
Y[i
ZZi
Z_i
[Zi
Y_i
YZi
YYsX
YYsZ
YYsY
YY{
YYy
(SM33_PW016)(SM411F_PW002)
(SM33_PW015)
WU^\
(SM33-PW017)
WU^\
T{iXGOYX¥[WGaGZØGYYW}P
myvtGjwZ
TtjX
TtjX
hjYYW}
YYy
YYz
YY{
OsjXkW`]ikTYWhP
(SM33-PW019)
WU^\
(SM33-PW018)
WU^\
kyp}lykyp}ly
wlXX
|
TtX
Z¥
t
~} l
Z¥
TtY
t
| }
wlXY
~ l
sZ
zly}v
sX
zly}v
TzkYTzkY TzkX
sZsX
kyp}lykyp}ly
wlXZ
|
TtZ
Z¥
t
} ~ l }
t
Z¥
Tt[
|
wlX[
~ l
zly}v
TzkZ
sX
zly}v
sZ
Tzk[
sY sZsX
Y Y
XWW~
XWW~
mzThpz
^\W~
mThpz
XWW~
XWW~
yzThpz
^\W~
yThpz
kyp}lykyp}ly
wlX^
|
TtZ
Z¥
t
} ~ l }
t
Z¥
Tt[
|
wlX_
~ l
zly}v
Tzk^
sYsX
zly}v
sZ
Tzk_
sY sZsX
Y
Xr~
yXThpz
Xr~
yYThpz
kyp}lykyp}ly
wlX\
|
TtZ
Z¥
t
} ~ l }
t
Z¥
Tt[
|
wlX]
~ l
zly}v
sYsX
zly}v
sZ
Tzk]
sY sZsX
Y
Xr~
mXThpz
Xr~
mYThpz
Tzk\
sY
^4`
^5` ^6`
^7` ^8`
ZXi
[Xi
Y]i
YXi
kyp}ly
wlXW
|
TtY
Z¥
t
~} l
sZ
zly}v
sX
XWW~
~kThpz

Page
HANWHA TECHWIN
171
SM411F
Electric Circuit Diagram (5/6)
NO. PART NO. PART NAME Q'TY Old No. Stock Apply Reference
1 J90831077C MC2_TB1_CABLE_ASSY 1 J90831077B
2 AM16-000014A FX_FS_SERVO_POWER_CABLE_ASSY SM33-PW016 1 J90831078A /J90831078B
3 AM16-000015A RX_RS_SERVO_POWER_CABLE_ASSY 1 J90831079B /J90831079C
4 J90831080B FY1_FY2_SERVO_POWER_CABLE_ASSY 1 J90831080A
5 J90831081B RY1_RY2_SERVO_POWER_CABLE_ASSY 1 J90831081A

Page
HANWHA TECHWIN
172
SM411F
Electric Circuit Diagram (6/6)
ll ll
XZXZ
X[X[
\\
``
ThYThY
RhXRhX
ThYThY
RhXRhX
XZXZ
X[X[
XZXZ
X[X[
XZXZ
X[X[
24G
RY[}RY[}
Tm|zlXTm|zlX
TrXTrX
TrXTrX
TtjXTtjX
TtjYTtjY
TtjXTtjX
TylhkGzV~TylhkGzV~
TrXTrX
TrZTrZ
Omyvu{POmyvu{P
OylhyPOylhyP
TtjYTtjY TrYTrY
TrXTrX
TrZTrZ
TrZTrZ
OY\W}SWU\hPOY\W}SWU\hP
XXXX
^^
rZrZ
``
\\
rYrY
XYXY
__
tjluXtjluX
XWXW
]]
tjhXtjhX
Tr[Tr[
TrYTrY
uvXhuvXh
``
\\
uvXiuvXi
kY[}Oz{lwwpunGMGmllklyGwv~lyPkY[}Oz{lwwpunGMGmllklyGwv~lyP
rXrX
tjYtjY
tjXtjX
juX`TXjuX`TX
juX`TYjuX`TY
juX_TYjuX_TY
juX_TXjuX_TX
juZTZjuZTZ
juZT[juZT[
ju[TZju[TZ
ju[T[ju[T[
YYYY
XYXY
TltGzV~XTltGzV~X
YXYX
XXXX
Ojvu}UjuX^TZPOjvu}UjuX^TZP
ltXltX
TltGzV~YTltGzV~Y
YYYY
XYXY
YXYX
XXXX
ltYltY
Ojvu}UjuX_TZPOjvu}UjuX_TZP
Omyvu{POmyvu{P
OylhyPOylhyP
YXYX
YYYY
XXXX
XYXY
YXYX
XXXX
YYYY
XYXY
TkvvyGzV~XTkvvyGzV~X
Omyvu{POmyvu{P
TkvvyGzV~YTkvvyGzV~Y
OylhyPOylhyP
kvvyXkvvyX
Ojvu}UjuX^T[POjvu}UjuX^T[P
kvvyYkvvyY
Y[nY[n
Ojvu}UjuX^T\POjvu}UjuX^T\P
Ojvu}UjuX_T[POjvu}UjuX_T[P
Y[nY[n
Ojvu}UjuX_T\POjvu}UjuX_T\P
Y[nY[n
Ojvu}UjuX^T]POjvu}UjuX^T]P
Y[nY[n
Ojvu}UjuX_T]POjvu}UjuX_T]P
ylhkGv|{ylhkGv|{
yltXyltX
mkXmkX
ykXykX
{mZ{mZ
rXrX
{mY{mY
TltGzwhylXTltGzwhylX
TltGzwhylYTltGzwhylY
{mX{mX
Tzhmln|hykTzhmln|hyk
v}lyypklGrlv}lyypklGrl
rXrX
kpwGz~TXkpwGz~TX
kpwGz~T[kpwGz~T[
kpwGz~TZkpwGz~TZ
kpwGz~TYkpwGz~TY