SM411F_FN_TRM(Ver9.7_CS16.15) - 第67页
Page HANWHA TECHWIN 55 SM411F Head Ass’y (5/5) NO. PA R T N O . P ART NAME Q'TY Old No. Stoc k Apply Refere nce

Page
HANWHA TECHWIN
54
SM411F
Head Ass’y (5/5)
NO. PART NO. PART NAME Q'TY Old No. Stock Apply Reference
28 FC09-000664A BRACKET-INSERT 6
29 FC18-901394 O_RING 6
30 HP14-900095 CHECK_VALVE[AKH04-00] 1
31 HP13-900081 AIR TUBE(POLYURETHANE) 1
32 HP06-900303 MINI FITTING[BC-03-M5] 6
33 J7458002A FILTER ELEMENT[LF-M5-60-Z-ELEMENT] 6 HP13-900117 Consumables (Replacement: 6 months)
34 FC14-000121A BLOW_FILTER_CAP 6
35 HP04-000018A FILTER_ELEMENT 6
36 FC09-000665A BRACKET-Orifice_09 6
37 FC14-900634 PLUG[M-5P] 1
38 J90600409B SM321 HEAD I/O BOARD 1 J91741084B
39 J7054260A CABLE FIXER[J7054260A] 1
40 J7354023A CABLE CUSHION X[J7354023A] 1
41 J7054255A CUSHION BRACKET X[J7054255A] 1
42 FC18-902749 SOCKET HEAD CAP SCREW M4*25 (NI/ZN) 2
43 J71541078A HEAD_FRONT_COVER J71541078A 2
44 FC18-902745 SOCKET HEAD CAP SCREW M4*15 (NI/ZN) 31
45
46
47 AM03-010578A ASSY,BOARD-HEAD ILL, HILL ASSY 1.7 1
48

Page
HANWHA TECHWIN
55
SM411F
Head Ass’y (5/5)
NO. PART NO. PART NAME Q'TY Old No. Stock Apply Reference

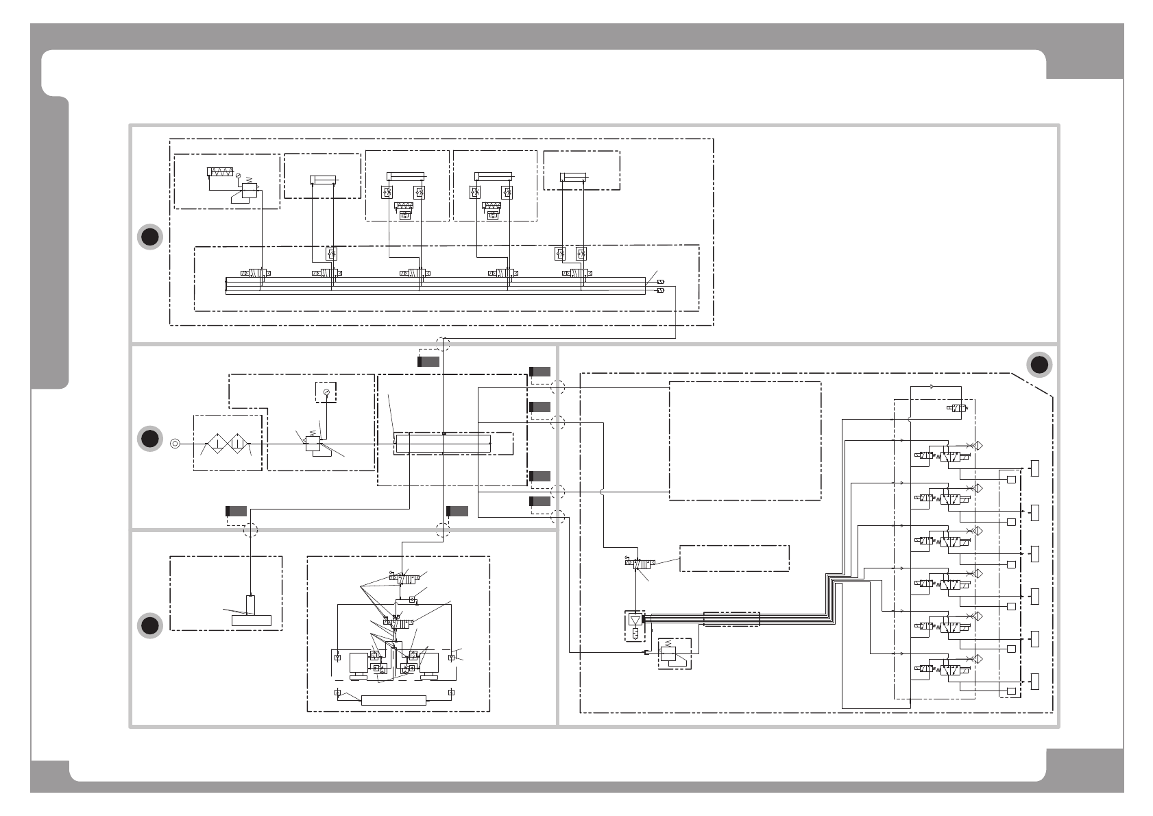
Page
HANWHA TECHWIN
56
SM411F
Air Ass’y (1/5)
A
B
D
C
B2
C
D1
D3
D2
D4
Feeder Base (DC)Feeder Base (DC)
Feeder BaseFeeder Base
ڥڑڒڌڌڋڌړڜڥڑڒڌڌڋڌړڜ
ڦڬڍڱڟڋړڈڋڍڮڦڬڍڱڟڋړڈڋڍڮ
ڥڑڒڌڍڋڌڎڜڥڑڒڌڍڋڌڎڜ
ګڧڰڢڃګگٻڌڊڏڄګڧڰڢڃګگٻڌڊڏڄ
ڥڑڒڌڌڋڌړڜڥڑڒڌڌڋڌړڜ
ڦڬڍڱڟڋړڈڋڍڮڦڬڍڱڟڋړڈڋڍڮ
ڥڑڒڌڍڌڋڋڔڜڥڑڒڌڍڌڋڋڔڜ
ڦڬڍګڈڋړڦڬڍګڈڋړ
ڥڌڎڋڌڌړڔڥڌڎڋڌڌړڔ
ڦڬڍڧڋڑڈڋڍڦڬڍڧڋڑڈڋڍ
ڥڌڎڋڌڌړڔڥڌڎڋڌڌړڔ
ڦڬڍڧڋڑڈڋڍڦڬڍڧڋڑڈڋڍ
ڥڑڒڌڌڋڌڒڜڥڑڒڌڌڋڌڒڜ
ڦڬڍڱڟڋڑڈڋڍڮڦڬڍڱڟڋڑڈڋڍڮ
Front Gantry Air ModuleFront Gantry Air Module
Rear Gantry Rear Gantry
Air ModuleAir Module
ڥڔڋڐڎڎڏڌڜٻڠڟڢڠٻڡڤڳڠڭٻڜڮڮڴڥڔڋڐڎڎڏڌڜٻڠڟڢڠٻڡڤڳڠڭٻڜڮڮڴ
ڰڍڈڏڈڑڅڏڰڍڈڏڈڑڅڏ
ڰڍڈڏڈڌڍڅړڰڍڈڏڈڌڍڅړ
ڮگڪګګڠڭٻڜڮڮڴڃڲڪڭڦڄڮگڪګګڠڭٻڜڮڮڴڃڲڪڭڦڄ
ڝڰگٻڜڮڮڴڝڰگٻڜڮڮڴ
ڞڪکڱڠڴڪڭٻڜڮڮڴڞڪکڱڠڴڪڭٻڜڮڮڴ
ڣڠڜڟٻڜڮڮڴڣڠڜڟٻڜڮڮڴ
ڎڈڥڌڎڋڌڌړړڎڈڥڌڎڋڌڌړړ
ڦڬڍڧڋڏڈڨڐڦڬڍڧڋڏڈڨڐ
ڥڑڒڋڔڋڋڏڜڥڑڒڋڔڋڋڏڜ
ڜڭڌڋڋڋڈڨڐڝڢڜڭڌڋڋڋڈڨڐڝڢ
ڰڍڈڏڈڏڅڍډڐڰڍڈڏڈڏڅڍډڐ
ڥڌڎڋڌڌړڒڥڌڎڋڌڌړڒ
ڦڬڍڧڌڍڈڋڏڦڬڍڧڌڍڈڋڏ
ڥڑڒڋړڌڋڋڑڜڥڑڒڋړڌڋڋڑڜ
ڨڤڮگںڮڠګڜڭڜگڪڭںڜڮڮڴڨڤڮگںڮڠګڜڭڜگڪڭںڜڮڮڴ
ڏڈڥڌڎڋڌڌړړڏڈڥڌڎڋڌڌړړ
ڦڬڍڧڋڏڈڨڐڦڬڍڧڋڏڈڨڐ
ڰڍڈڏڈڏڅڍډڐڰڍڈڏڈڏڅڍډڐ
ڥڔڋڐڒڌڑړڝٻڥڔڋڐڒڌڑړڝٻ
ڍڈڥڑڒڌڌڍڐڒڜڍڈڥڑڒڌڌڍڐڒڜ
ڦڮڈڏڈڨڐڈڦڮڈڏڈڨڐڈ
ڮڜڎڏڑڔړڦڭڮڜڎڏڑڔړڦڭ
ڥڔڋڐڒڌړڋڜڥڔڋڐڒڌړڋڜ
ڍڈڥڑڒڋڎڋڎڏڜڍڈڥڑڒڋڎڋڎڏڜ
ڜڮګڎڎڋڡڈڋڌڈڋڑڮڜڮګڎڎڋڡڈڋڌڈڋڑڮ
ڰڍڈڏڈڏڅڍډڐڰڍڈڏڈڏڅڍډڐ
ڥڔڋڐڒڌڒڍڝڥڔڋڐڒڌڒڍڝ
ڰڍڈڏڈڏڅڍډڐڰڍڈڏڈڏڅڍډڐ
ڰڍڈڏڈڏڅڍډڐڰڍڈڏڈڏڅڍډڐ
ڥڑڒڌڌڌڑړڜڥڑڒڌڌڌڑړڜ
ڝڰڴڟڋڑڈڋڏڝڰڴڟڋڑڈڋڏ
ڰڍڈڏڈڏڅڍډڐڰڍڈڏڈڏڅڍډڐ
ڍڈڥڌڎڋڌڌړړڍڈڥڌڎڋڌڌړړ
ڦڬڍڧڋڏڈڨڐڦڬڍڧڋڏڈڨڐ
ڐڈڥڌڎڋڋڍڒڑڐڈڥڌڎڋڋڍڒڑ
ڦڬڍڧڋڑڈڋڌڦڬڍڧڋڑڈڋڌ
ڰڍڈڏڈڏڅڍډڐڰڍڈڏڈڏڅڍډڐ
ڍڈڥڑڒڌڌڍڐڑڜڍڈڥڑڒڌڌڍڐڑڜ
ڦڟڈڨڐڈڦڟڈڨڐڈ
ڍڈڥڌڎڋڌڌړړڍڈڥڌڎڋڌڌړړ
ڦڬڍڧڋڏڈڨڐڦڬڍڧڋڏڈڨڐ
ڏڈڥڑڒڌڌڍڏڒڜڏڈڥڑڒڌڌڍڏڒڜ
ګگڌړڠڡګگڌړڠڡ
ڍڈڥڑڒڌڌڋڋڔڜڍڈڥڑڒڌڌڋڋڔڜ
ڦڬڍڧڋڑڈڨڐڦڬڍڧڋڑڈڨڐ
ڥڑڒڋڍڋڍڌڜڥڑڒڋڍڋڍڌڜ
ڦڌړڋڈڏڠڌڈڦڌړڋڈڏڠڌڈ
ڥڑڒڋڍڋڍڌڜڥڑڒڋڍڋڍڌڜ
ڦڌړڋڈڏڠڌڈڍڌڈڟڞڍڏڱڦڌړڋڈڏڠڌڈڍڌڈڟڞڍڏڱ
ڥڑڒڋڎڋڎڒڜڥڑڒڋڎڋڎڒڜ
ڜڦڣڋڑڈڋڋڜڦڣڋڑڈڋڋ
ڍڈڥڑڒڋڐڋڋڏڜڍڈڥڑڒڋڐڋڋڏڜ
ڜکڌڋڌڈڋڌڜکڌڋڌڈڋڌ
ڥڌڎڋڋڍړڏڥڌڎڋڋڍړڏ
ڦڬڍڰڋڑڈڋڋڦڬڍڰڋڑڈڋڋ
ڥڑڒڌڌڌڑړڜڥڑڒڌڌڌڑړڜ
ڝڰڴڟڋڑڈڋڏڝڰڴڟڋڑڈڋڏ
ڎڈڥڑڒڌڍڋڋړڜڎڈڥڑڒڌڍڋڋړڜ
ګگٻڌڊړګگٻڌڊړ
ڥڑڒڋڔڋڌڍڜڥڑڒڋڔڋڌڍڜ
گڜڭڏڋڋڋڈڋڏگڜڭڏڋڋڋڈڋڏ
ڡڭڪکگڡڭڪکگ
ڥڑڒڌڌڌڋڎڍڜڥڑڒڌڌڌڋڎڍڜ
ڦڬڍڧڌڍڈڋڏڮڦڬڍڧڌڍڈڋڏڮ
ڰڍڈڏڈڌڍڅړڰڍڈڏڈڌڍڅړ
ڥڎڒڌڌڌڋڎڍڜڥڎڒڌڌڌڋڎڍڜ
ڮڬڱڍڧڌڍڈڋڏڮڮڬڱڍڧڌڍڈڋڏڮ
ڰڍڈڏڈڑڅڏڰڍڈڏڈڑڅڏ
ڰڍڈڏڈڑڅڏڰڍڈڏڈڑڅڏ
ڰڍڈڏڈڑڅڏڰڍڈڏڈڑڅڏ
ڭڠڜڭڭڠڜڭ
ڥڌڎڋڌڌړڒڥڌڎڋڌڌړڒ
ڦڬڍڧڌڍڈڋڏڦڬڍڧڌڍڈڋڏ
ڰڍڈڏڈڌڍڅړڰڍڈڏڈڌڍڅړ
ڥڔڋڐړڌڋڋڌڜڥڔڋڐړڌڋڋڌڜ
ڮڨڎڎڋٻڮڨڎڎڋٻ
ڨڜکڤڡڪڧڟڨڜکڤڡڪڧڟ
ڜڮڮڴڜڮڮڴ
ڥڌڎڋڌڍڌڎڥڌڎڋڌڍڌڎ
ګگٻڎڊړګگٻڎڊړ
ڥڑڒڋڌڌڋڋڒڜڥڑڒڋڌڌڋڋڒڜ
ڞڬڍڝڑڈڍڈڞڥڦڍڎڏڌڞڬڍڝڑڈڍڈڞڥڦڍڎڏڌ
ڰڍڈڏڈړڅڐڰڍڈڏڈړڅڐ
ڍڈڥڌڎڋڋڋڑڒڍڈڥڌڎڋڋڋڑڒ
ڜکڌڋڌڈڋڌڜکڌڋڌڈڋڌ
ڥڑڒڋڍڋڐڋڜٻڮڪڧٻڱڜڧڱڠٻڨڪڟڰڧڠٻڥڑڒڋڍڋڐڋڜٻڮڪڧٻڱڜڧڱڠٻڨڪڟڰڧڠٻ
ڥڑڒڌڌڋڍړڜڥڑڒڌڌڋڍړڜ
ڦڬڍڧڋڏڈڋڌڦڬڍڧڋڏڈڋڌ
ڥڑڒڌڋڌڋڋڍڜٻڥڑڒڌڋڌڋڋڍڜٻ
ګڮڎڋڈڌڋڎڭڈکٻٻٻګڮڎڋڈڌڋڎڭڈکٻٻٻ
ڥڑڒڋڏڋڋڑڜٻڮڴڎڌڍڋڈڍڋڈڦڭڲڋڋڔړڥڑڒڋڏڋڋڑڜٻڮڴڎڌڍڋڈڍڋڈڦڭڲڋڋڔړ
ڥڑڒڌڌڌڏڒڜڥڑڒڌڌڌڏڒڜ
ڦڬڍڣڋڏڈڨڐڦڬڍڣڋڏڈڨڐ
ڥڑڒڌڌڍڏڏڜڥڑڒڌڌڍڏڏڜ
ڦڬڍڧڌڍڈڋڎڦڬڍڧڌڍڈڋڎ
ڮڴڎڌڍڋڈڍڋڈڦڭڲڋڋڔړڮڴڎڌڍڋڈڍڋڈڦڭڲڋڋڔړ
ڰڍڈڏڈڏڅڍډڐڃڝڧڰڠڄڰڍڈڏڈڏڅڍډڐڃڝڧڰڠڄ
ڰڍڈڏڈڏڅڍډڐڰڍڈڏڈڏڅڍډڐ
ڰڍڈڏڈڏڅڍډڐڰڍڈڏڈڏڅڍډڐ
ڰڍڈڏڈڑڅڏڃڴڠڧڧڪڲڄڰڍڈڏڈڑڅڏڃڴڠڧڧڪڲڄ
ڰڍڈڏڈڑڅڏڰڍڈڏڈڑڅڏ
ڜڮڌڍڌڌڡڈڨڐڈڋڏڜڮڌڍڌڌڡڈڨڐڈڋڏ
ڥڑڒڋڎڋڎڌڜڥڑڒڋڎڋڎڌڜ
ڜڮڌڍڌڌڡڈڨڐڈڋڏڜڮڌڍڌڌڡڈڨڐڈڋڏ
ڥڑڒڋڎڋڎڌڜڥڑڒڋڎڋڎڌڜ
ڜکڞٻڜڮڮڴڃڡڭڪکگڄڜکڞٻڜڮڮڴڃڡڭڪکگڄ
ڥڑڒڋڌڋڑڏڜڥڑڒڋڌڋڑڏڜ
ڝڟڜڮڑڳڐڈڌڜڈڵڞڌڐڎڜڍڝڟڜڮڑڳڐڈڌڜڈڵڞڌڐڎڜڍ
ڰڍڈڏڈڏڅڍډڐڰڍڈڏڈڏڅڍډڐ
ڃڝڧڰڠڄڃڝڧڰڠڄ
ڰڍڈڏڈڏڅڍډڐڰڍڈڏڈڏڅڍډڐ
ڥڑڒڋڌڌڋڌڑڜڥڑڒڋڌڌڋڌڑڜ
گګڞڌڝڌڑڈڎڋگګڞڌڝڌڑڈڎڋ
ڎڈڥڑڒڋڎڋڍړڜڎڈڥڑڒڋڎڋڍړڜ
ڮڮڏڈڨڐڨڜڮڮڏڈڨڐڨڜ
ڍڈڥڌڎڋڌڌړړڍڈڥڌڎڋڌڌړړ
ڦڬڍڧڋڏڈڨڐڦڬڍڧڋڏڈڨڐ
ڜکڞٻڜڮڮڴڃڭڠڜڭڄڜکڞٻڜڮڮڴڃڭڠڜڭڄ
ڥڑڒڋڌڋڑڏڜڥڑڒڋڌڋڑڏڜ
ڝڟڜڮڑڳڐڈڌڜڈڵڞڌڐڎڜڍڝڟڜڮڑڳڐڈڌڜڈڵڞڌڐڎڜڍ
ڰڍڈڏڈڏڅڍډڐڰڍڈڏڈڏڅڍډڐ
ڃڝڧڰڠڄڃڝڧڰڠڄ
ڰڍڈڏڈڏڅڍډڐڰڍڈڏڈڏڅڍډڐ
ڥڑڒڋڌڌڋڌڑڜڥڑڒڋڌڌڋڌڑڜ
گګڞڌڝڌڑڈڎڋگګڞڌڝڌڑڈڎڋ
ڎڈڥڑڒڋڎڋڍړڜڎڈڥڑڒڋڎڋڍړڜ
ڮڮڏڈڨڐڨڜڮڮڏڈڨڐڨڜ
ڍڈڥڌڎڋڌڌړړڍڈڥڌڎڋڌڌړړ
ڦڬڍڧڋڏڈڨڐڦڬڍڧڋڏڈڨڐ
ڥڑڒڌڌڌڐڒڜڥڑڒڌڌڌڐڒڜ
ڦڬڍڧڋړڈڋڌڮڦڬڍڧڋړڈڋڌڮ
ڍڈڥڑڒڌڍڋڌڒڜڍڈڥڑڒڌڍڋڌڒڜ
ڦګگڌړڦګگڌړ
ڑڈڥڌڎڋڋڍڒڔڑڈڥڌڎڋڋڍڒڔ
ڦڬڍڮڋڏڈڨڐڦڬڍڮڋڏڈڨڐ
ڐڈڥڑڒڋڍڌڋڋڐڜڐڈڥڑڒڋڍڌڋڋڐڜ
ڟڱڌڌڍڋڈڋڋڈڭڎڑڏڍڈڎڟڱڌڌڍڋڈڋڋڈڭڎڑڏڍڈڎ
ڰڍڈڏڈړڅڐڰڍڈڏڈړڅڐ
ڥڑڒڋڒڌڋڋڔڜڥڑڒڋڒڌڋڋڔڜ
ڱڦڨڣڋڒڜڈڮڏڏړڮڍڈڝڋڑڱڦڨڣڋڒڜڈڮڏڏړڮڍڈڝڋڑ
ڥڑڒڌڎڋڏړڜڥڑڒڌڎڋڏړڜ
ڰڨڧڈڏڋړڃڝڧڈڝڦڑڈڝڧڄڰڨڧڈڏڋړڃڝڧڈڝڦڑڈڝڧڄ
ڥڑڒڋڔڋڌڔڜڥڑڒڋڔڋڌڔڜ
ڜڭڋړڈگڍڈڟڪڨڪڈڥڌړڍڜڜڭڋړڈگڍڈڟڪڨڪڈڥڌړڍڜ
ڥڑڒڌڌڌڑڔڜڥڑڒڌڌڌڑڔڜ
ڦڬڍڰڋڑڈڋڑڦڬڍڰڋڑڈڋڑ
ړړ
ڥڑڒڋڍڋڍڌڜٻڥڑڒڋڍڋڍڌڜٻ
ڦڌړڋڈڏڠڌڈڍڌڈڟڞڍڏڱڦڌړڋڈڏڠڌڈڍڌڈڟڞڍڏڱ
ڥڑڒڌڌڌڐڒڜڥڑڒڌڌڌڐڒڜ
ڦڬڍڧڋړڈڋڌڮڦڬڍڧڋړڈڋڌڮ
ڎڈڥڑڒڌڍڋڋړڜڎڈڥڑڒڌڍڋڋړڜ
ګگٻڌڊړګگٻڌڊړ
ڰڍڈڏڈړڅڐڰڍڈڏڈړڅڐ
ڥڑڒڌڌڌڏڋڜڥڑڒڌڌڌڏڋڜ
ڮڮړڈڌڊړڮڮړڈڌڊړ
ڌڌ
ڡڠڠڟڠڭٻڝڜڮڠٻڜڮڮڴٻڃڮگڄڡڠڠڟڠڭٻڝڜڮڠٻڜڮڮڴٻڃڮگڄ
ڡڠڠڟڠڭٻڝڜڮڠٻڜڮڮڴڃڭڠڜڭڈڮگڄڡڠڠڟڠڭٻڝڜڮڠٻڜڮڮڴڃڭڠڜڭڈڮگڄ
ڡڠڠڟڠڭٻڝڜڮڠٻڜڮڮڴڃڡڭڪکگڈڮگڄڡڠڠڟڠڭٻڝڜڮڠٻڜڮڮڴڃڡڭڪکگڈڮگڄ
ڍڈڥڑڒڋڎڋڎڎڜڍڈڥڑڒڋڎڋڎڎڜ
ڜڮڍڍڋڌڡڈڋڌڈڋڑڮڜڮڍڍڋڌڡڈڋڌڈڋڑڮ
ڏڈڥڑڒڌڌڋڌڔڜڏڈڥڑڒڌڌڋڌڔڜ
ڦڬڍڰڋڑڈڋڋڦڬڍڰڋڑڈڋڋ
ڡڠڠڟڠڭٻڝڜڮڠٻڜڮڮڴٻڃڟڞڄڡڠڠڟڠڭٻڝڜڮڠٻڜڮڮڴٻڃڟڞڄ
ڡڠڠڟڠڭٻڝڜڮڠٻڜڮڮڴڃڡڭڪکگڈڟڞڄڡڠڠڟڠڭٻڝڜڮڠٻڜڮڮڴڃڡڭڪکگڈڟڞڄ
ڡڠڠڟڠڭٻڝڜڮڠٻڜڮڮڴڃڭڠڜڭڈڟڞڄڡڠڠڟڠڭٻڝڜڮڠٻڜڮڮڴڃڭڠڜڭڈڟڞڄ
ڥڍڌڋڋڋڋڔڥڍڌڋڋڋڋڔ
ڨڜکڤڡڪڧڟڨڜکڤڡڪڧڟ
ڥڑڒڋڑڌڋړڋڜڥڑڒڋڑڌڋړڋڜ
ڨڣڴڍڈڋڌڈڤڰڍڋڐڏڈڟڈڨڔکڨڣڴڍڈڋڌڈڤڰڍڋڐڏڈڟڈڨڔک
ڥڑڒڋڌڋړړڜڥڑڒڋڌڋړړڜ
ڞڨڍڞڎڍڈڐڋڞڨڍڞڎڍڈڐڋ
ڜڤڭٻګڜکڠڧٻڜڮڮڴڜڤڭٻګڜکڠڧٻڜڮڮڴ
ڜڤڭٻڤکڟڤڞڜگڪڭٻڞڜڝڧڠٻڜڮڮڴٻڜڤڭٻڤکڟڤڞڜگڪڭٻڞڜڝڧڠٻڜڮڮڴٻ
ٻٻ
ڍڈڥڑڒڌڌڋڍړڜڍڈڥڑڒڌڌڋڍړڜ
ڦڬڍڧڋڏڈڋڌڦڬڍڧڋڏڈڋڌ
ڥڑڒڌڌڌڐڑڜڥڑڒڌڌڌڐڑڜ
ڨڈڐڣڈڏڨڈڐڣڈڏ
ڣڜڭکڠڮڮٻڜڮڮڴڣڜڭکڠڮڮٻڜڮڮڴ
ڥڔڋړڋڒڔڐڜٻڨڜڤکٻڜڤڭٻڮڪڧٻګڲڭٻڞڜڝڧڠٻڜڮڮڴڥڔڋړڋڒڔڐڜٻڨڜڤکٻڜڤڭٻڮڪڧٻګڲڭٻڞڜڝڧڠٻڜڮڮڴ
B1
ڥڑڒڌڌڌڋڏڜڥڑڒڌڌڌڋڏڜ
ڦڬڍڣڋڏڈڋڋڦڬڍڣڋڏڈڋڋ
1
2
3
1
2
3
Blow
Work
Vacuum
1
2
3
1
2
3
Work
Vacuum
1
2
3
1
2
3
Work
Vacuum
1
2
3
1
2
3
Work
Vacuum
1
2
3
1
2
3
Work
Vacuum
1
2
3
1
2
3
Work
Vacuum
6-J3204002A
MPX5100AP
6-J6711180B
RC3-M5M-STN
HEAD 1 HEAD 2 HEAD 5HEAD 4HEAD 3 HEAD 6
8-HP06-000104
KJL04-M5
HP14-000163
34B-L00-GDFA-1KT
HP14-000206
VQ110-5LO
HP04-000018A
4-2T-PVF
1
2
3
J67031001A
AKH04-00
AM03-001929A
SM411 AIR_MODULE_MAC_SMC
J9060412A
HEAD VACUUM SENSOR
SUB B/D