00193927-01 - 第69页
Üzemeltetési útmutató SIPLA CE HF-sorozat 2 Üze mbiztonság Software-verzió: SR.505.xx Kiadás: 05/2004 HU 2.6 Biztonsági berendezések 69 2.6.6 Belenyúlás ell eni védelem az alkatr észkocsik he lyein FIGYELEM ! 2 Az üzem b…

2 Üzembiztonság Üzemeltetési útmutató SIPLACE HF-sorozat
2.6 Biztonsági berendezések Software-verzió: SR.505.xx Kiadás: 05/2004 HU
68
2
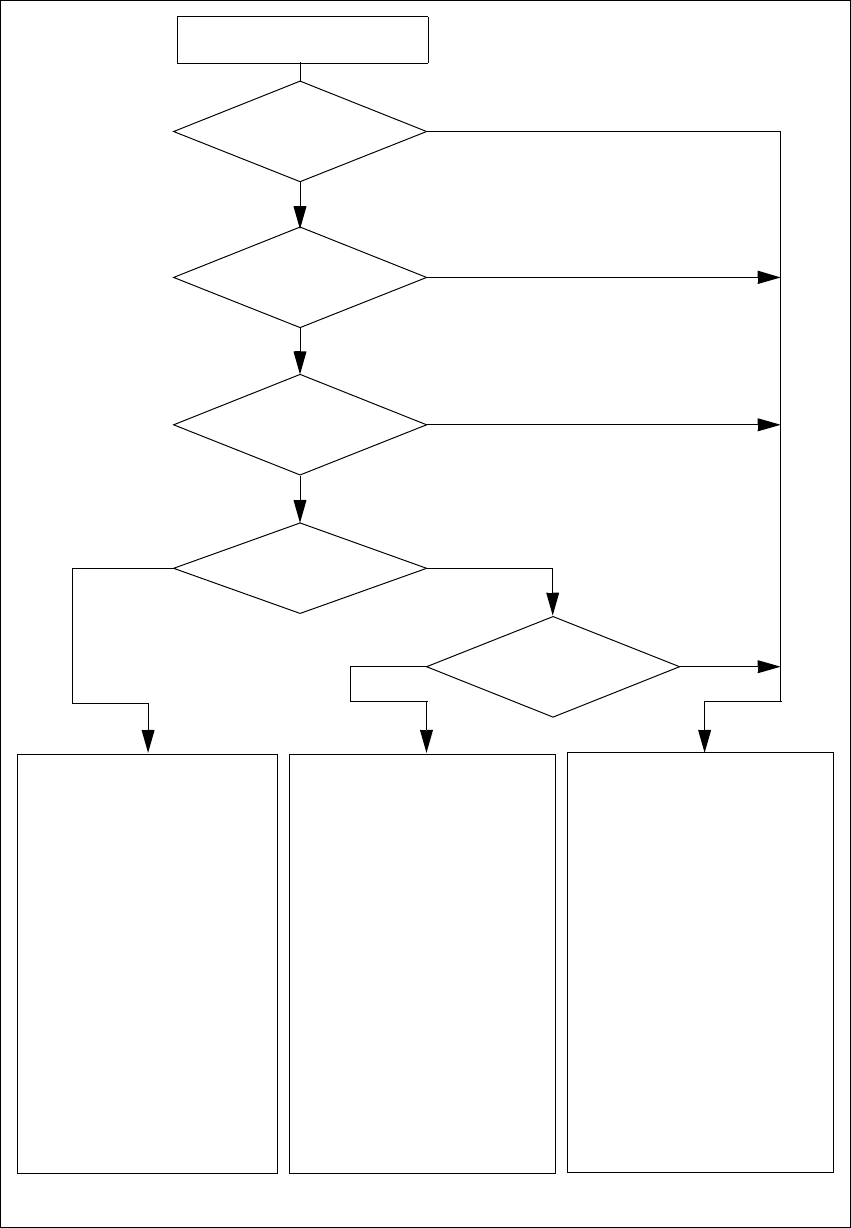
2.6 - 9 ábra VÉSZ-ÁLLJ hurok
Az indítógomb le van nyomva.
A sűrített levegő
min. 0,5 MPa (5,0 bar)?
Nem
A VÉSZ-LEÁLLÍTÓ gomb
le van nyomva?
A védőfedél nyitva van?
Aktiválták
a reteszelést a kezelői
felületen?
Nem
Megszakadt az
alkatrészkocsi VÉSZ-ÁLLJ
hurka?
Igen
Nem
Nem
Igen
Igen
Nem
2
Aktív
SSK*) igen
Feszültség
Y-tengely 250 V-
X-tengely 250 V-
Csillag-tengely 145 V-
DP-tengely 40 V-
Z-tengely 40 V-
Aktív
NYÁK-szállítószalag igen
Emelőasztal igen
NYÁK-befogás igen
Szélességbeállítás igen
Lézer-fénysorompó igen
Hulladékhevedervágó
berendezés igen
AR-kocsibehúzás igen
Igen
2
Aktív
SSK*) nem
Feszültség
Y-tengely 0 V
X-tengely 0 V
Csillag-tengely 0 V
DP-tengely 40 V-
Z-tengely 40 V-
Aktív
NYÁK-szállítószalag igen
Emelőasztal nem
NYÁK-befogás nem
Szélességbeállítás igen
Lézer-fénysorompó nem
Hulladékhevedervágó
berendezés nem
AR-kocsibehúzás igen
2
Aktív
SSK*) nem
Feszültség
Y-tengely 0 V
X-tengely 0 V
Csillag-tengely 0 V
DP-tengely 40 V-
Z-tengely 40 V-
Aktív
NYÁK-szállítószalag nem
Emelőasztal nem
NYÁK-befogás nem
Szélességbeállítás nem
Lézer-fénysorompó nem
Hulladékhevedervágó
berendezés nem
AR-kocsibehúzás nem
*) SSK K6 biztonsági kombináció
Igen

Üzemeltetési útmutató SIPLACE HF-sorozat 2 Üzembiztonság
Software-verzió: SR.505.xx Kiadás: 05/2004 HU 2.6 Biztonsági berendezések
69
2.6.6 Belenyúlás elleni védelem az alkatrészkocsik helyein
FIGYELEM! 2
Az üzembiztonság feltétele, hogy minden helyet szállítóval kell ellátni.
Amennyiben nem áll rendelkezésre elegendő szállító, akkor az üres helyeket benyúlás elleni
védelemmel (Dummy-adagoló) kell ellátni. Felületitár (kézi tray) felszerelése esetén is benyúlás
elleni védelemmel kell biztosítani a szabadon maradó helyeket.
2.6 - 10 ábra Benyúlás elleni védelem az alkatrészkocsihoz
2
(1)Benyúlás elleni védelem 1 helyhez, cikk-sz. 00116961-01
(2)Benyúlás elleni védelem 6 - 10 helyhez, cikk-sz. 00116962-01
(3)Benyúlás elleni védelem 11 - 20 helyhez, cikk-sz. 00116963-01

2 Üzembiztonság Üzemeltetési útmutató SIPLACE HF-sorozat
2.7 Maradékfeszültségek és kisülési idők az automatában Software-verzió: SR.505.xx Kiadás: 05/2004 HU
70
2.7 Maradékfeszültségek és kisülési idők az
automatában
Amennyiben megnyomják a VÉSZ-LEÁLLÍTÓ tasztert vagy kikapcsolják az automatát, akkor
a portáltengelyek 250 V és a csillag-tengelyek 145 V közbülső körfeszültségei rövid időn belül
veszélytelen maradékfeszültségre csökkennek.
FIGYELEM! 2
Az automata hálózati tápfeszültsége 3 x 208 V~, 3 x 230 V~, 3 x 380 V~, 3 x 400 V~ ill.
3 x 415 V~ ± 5 %, 50/60 Hz. Ezért ennek a berendezésnek az alkatrészei életveszélyes
feszültséget vezetnek akkor is, ha a főkapcsoló le van kapcsolva. Ezért ennek az automatának a
szakszerűtlen kezelése halálos kimenetelű balesethez vagy súlyos testi sérülésekhez, valamint
jelentős dologi károkhoz vezethet.
Æ Tartsák be az érvényes baleset-megelőzési és DIN-előírásokat (különösen az DIN EN 60 204,
1. részét).
Æ Csak megfelelően képzett és betanított személyzet nyithatja fel a burkolatot az áramellátó fiók
és a tengelyegység felett.
2.7 - 1 ábra Áramellátó fiók
(1) Lakat, a burkolat reteszével
(2) Főkapcsoló
(3) Áramellátó fiók a burkolat mögött
(4) Tengelyegység