SP08 - 第21页
DRAWINGS Issue 3. Nov 00 DEK Printing Machines Ltd 19 DEK VACUUM AND FILTRATION UNIT SP08 DRAWINGS THIS DRAWING AND THE COPYRIGHT IN IT , IS THE PROPERTY OF DEK PRINTING MACHINES LIMITED. IT MAY NOT BE COPIED, REPRODUCED…

FAULT FINDING DIAGNOSTICS CHART
18 DEK Printing Machines Ltd Issue 3. Nov 00
DEK VACUUM AND FILTRATION UNIT SP08
FAULT FINDING DIAGNOSTICS CHART
Machine Inoperative
Machine Intermittent
Speed Control Not Working
High Pitched Motor Noise
Low Pitched Motor Noise
Remote Control Not Working
Suction Weak
Odour escaping from Machine
Whistling Sound
Excess Noise
Not Standing Firm
Pre Filter Clogged
Front Control Panel Inoperative
Vibration
Remote Control Fused
Not Switched Off
Suction Erratic
Mains Fuse Blown
High Efficiency Filter
Granular Filter
Fabric Filter 3rd Stage
Pre Filter
Exhaust Air Hose
Suction Hose
Internal Accoustic Hose
Auto-stop Carbon Brushes
Pump Unit to Granular Seal
Base Foot
Power Controller
On/Off Switch
Variable Resistor (Airflow Speed Control)
Interference Suppressor
By-pass Pump Motor
Relay
Fuse (Mains)
Fuse Remote Control
Diode
Control Knob
Mains Cable
Remote Control Socket
Remote Control Flex
Remote Control Switch from DEK 265
Motor Unit Control Box Connection
Front Panel to Control Box Connection
Fault
Check

DRAWINGS
Issue 3. Nov 00 DEK Printing Machines Ltd 19
DEK VACUUM AND FILTRATION UNIT SP08
DRAWINGS
THIS DRAWING AND THE
COPYRIGHT IN IT, IS THE
PROPERTY OF DEK PRINTING
MACHINES LIMITED. IT MAY
NOT BE COPIED, REPRODUCED,
PUBLISHED OR DISCLOSED IN
WHOLE OR IN PART WITHOUT
OUR WRITTEN CONSENT.
F
E
D
C
B
A
654321
A
B
C
D
E
F
987
123456789
PROJECTION
DRAWN
APPROVED
DATE
TOLERANCES UNLESS
OTHERWISE STATED
MATERIAL
FINISH
DSM
DSF
SURFACE ROUGHNESS
C
COPYRIGHT
A
OF
SH.
DRAWING SCALE
DO NOT SCALE
ORIGINAL SCALE
(PLOT)
(CAD) 1:1
GEN.
ANG.
DIMENSIONS
IN MM'S-INCHES IN ( )
TITLE
DRAWING NUMBER
DATE INITIALDCR
LATEST
ISSUE
No.
1
1993
CRS
THREADS: ISO COARSE
TO CLASS 6H/6g U.O.S.
L
N
E
FS1
13A
110 OR 230V a.c
BN
BU
GN/YE
L
N
E
MAINS
FILTER
16A SWITCH
FS2
500mA
L
N
E
VARISTOR
BN
BU
GN/YE
POWER
CONTROLLER
BU
BN
RD
GY
BU
BN
L
N
+24V D.C
+
-
GN/YE
GN/YE
GN/YE
BU
BN
M1
M2
1234567
250K
METER
STANDBY
REMOTE
L.E.D
SPEED CTRL
FRONT PANEL
CONTROL BOX
MOTOR UNIT
+
-
L
N
N
L
NOTE: THE COMPONENT VALUES ARE FOR
230V UNITS. 110V UNITS DO NOT HAVE FS1
AND THE SPEED CONTROLLER POT. IS 100k
AS OPPOSED TO 250k.
POWER
RELAY
REMOTE RELAY
REMOTE
I/P
BK
RD
GY
BU
PU
BN
YE
WH
TB1
TB2
X:X
DSF 311
X
X
±_
±_°
±_
Xæm
D PEARCE
DP
1
1
01
-
29/06/99
29/06/99
VACUUM UNIT CCT.
157576
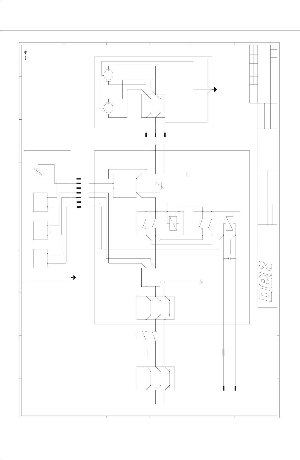
Figure 8 Electrical Circuit Drawing

20 DEK Printing Machines Ltd Issue 3. Nov 00
DEK VACUUM AND FILTRATION UNIT SP08
DRAWINGS