CP63HP Technical Reference_CS_Ver - 第95页
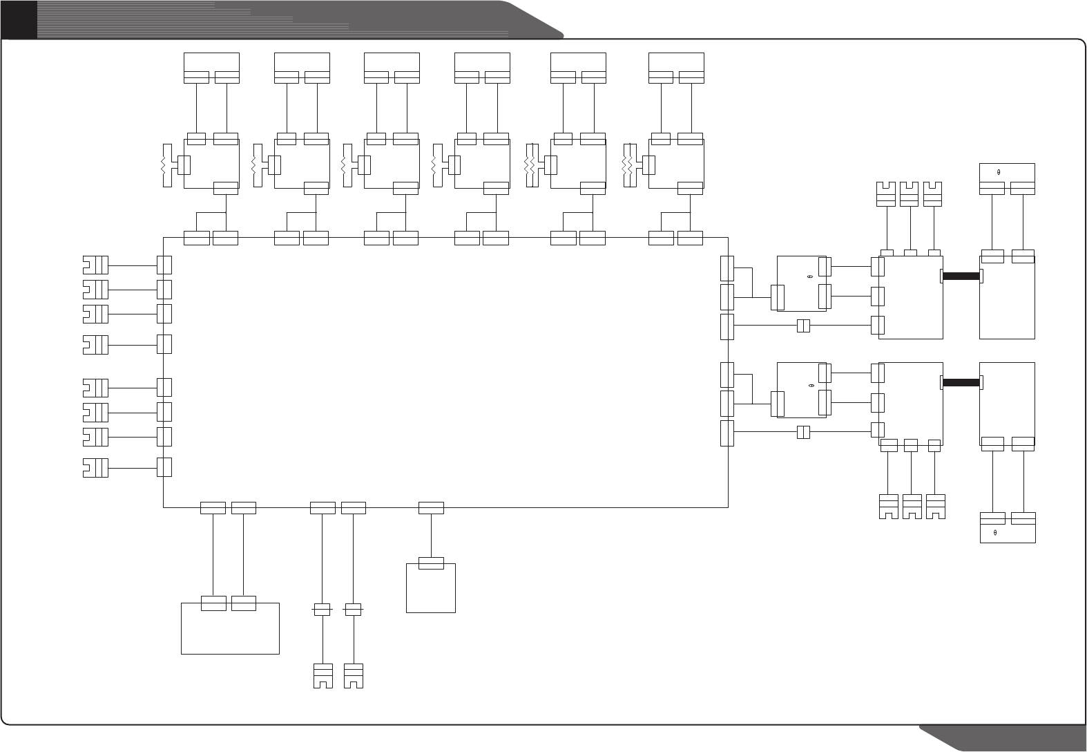
S ervo Interface Block 94 Page SAMSUNG TECHWIN J20 Y21 AMP HP-TH-SV-05-1 X2 AMP ENC J1 CON X2 -LMT HP-TH-SV-0I J34 HP-TH-SV-0C-2 CN1 HP-HD-01-07 X1 +LMT HP-TH-SV-0D 2 AMP J22 T_PWR SVIF(SERVO INTERFACE BOARD FOR LASS) HP…

M
IO & TEP IO Block
94 Page
SAMSUNG TECHWIN
OPTION
OPTION
OPTION
OPTION
J9080154B
J9075384C
J9075387D
J9075401F
J9075400C
J9080156A
J9075402D
J9075388C
J9075385C
J9080868B
J9080869B
J90800419D
J9080163A
J9080164A
J9080165A
J9080166A
J9080150B
J9080151B
J9075401E
J9080419C
ANC SENSOR CABLE
REAR WORK BUT SNS CABLE
REAR WORK STOPPER SNS CABLE
SOL EXT CABLE(REAR)
OUTLET STOPPER SOL CABLE
REAR ANC SOL CABLE
REAR WORK EDGE FIXER SOL CABLE
REAR WORK STOPPER SOL CABLE
REAR WORK BUT SOL CABLE
FRONT SAFETY SENSOR CABLE
REAR SAFETY SENSOR CABLE
FRONT AREA SENSOR CABLE ASS'Y
FRONT CLAMP DN SNS CABLE
REAR CLAMP DN SNS CABLE
FRONT CLAMP SOL CABLE #1
REAR CLAMP SOL CABLE #1
FRONT ANC SNS #1 CABLE
FRONT ANC SNS #2 CABLE
CP60HP-1-TEP-01-5
CP60HP-TEP-08-1
CP60HP-TEP-0A-1
CP60HP-TEP-0C-21
CP60HP-TEP-0C-2
CP60HP-1-TEP-02-21
CP60HP-TEP-0D-1
CP60HP-TEP-0A-2
CP60HP-TEP-08-2
CP60HP-TH-MIB-0E-1
CP60HP-TH-MIB-0E-2
CV37
CP60HP-1-MIB-03-1
CP60HP-1-MIB-03-2
CP60HP-1-MIB-03-3
CP60HP-1-MIB-03-4
CP60HP-1-TEP-01-1
CP60HP-1-TEP-01-2
55
56
57
58
59
60
61
62
63
64
65
66
67
68
69
70
71
72
73
74
75
76
77
78
79
80
81
Part List
NO. LEVEL PART NO. PART NAME Q'TY TYPE Old No. Stock Reference

S
ervo Interface Block
94 Page
SAMSUNG TECHWIN
J20
Y21 AMP
HP-TH-SV-05-1
X2 AMP
ENC
J1
CON
X2
-LMT
HP-TH-SV-0I
J34
HP-TH-SV-0C-2
CN1
HP-HD-01-07
X1
+LMT
HP-TH-SV-0D
2
AMP
J22
T_PWR
SVIF(SERVO INTERFACE BOARD FOR LASS)
HP-TH-SV-0F
J28
ENCENC
CN1
ENC
HP-TH-SV-0W
HP-TH-SV-0K
HP-TH-SV-06-2
T_PWR
Y12
+LMT
HP-TH-SV-05-4
HP-TH-SV-11
CN8
CN2
CN1
HP-TH-SV-08
T_ENC
HP-TH-SV-0N
CN1
Y12 MOTOR
CN7
HP-TH-SV-0V-3
HP-TH-SV-0G-3
CN2
X1 AMP
HP-TH-SV-0G-1
HP-TH-SV-09
UVWE
CN1
PWR
CN1
Y12 AMP
HP-TH-SV-12
T_ENC
CN1
Y22 MOTOR
CN2
J23
J14
CN6
HP-TH-SV-05-2
Y11 MOTOR
Y12
-LMT
HP-TH-SV-0L-1
GORE CABLE
J8
HP-TH-SV-0W
T_PWR
HEAD I/F X2
Y22
+LMT
J11
HP-TH-SV-10-7
HEAD I/F X1
HP-TH-SV-07
HP-TH-SV-0C-3
X2
HOME
HP-HD-01-07
CN7
Y21 MOTOR
HP-TH-SV-03
X2
+LMT
Y21
HOME
UVWE
PWR
HP-TH-SV-05-2
HP-TH-SV-05-51
J35
MIB X1
HP-TH-SV-0H
J13
X1
-LMT
CN2
HP-TH-SV-04
J1
PWR
J27
1
AMP
MIB-02-11
J2
X2 MOTOR
HP-HD-01-07
T_ENC
CN2
J17J15
HP-TH-SV-0L-3
ENC
ENC
2 MOTOR
FEEDER UNLOCK
SENSOR REAR
CN9
J19
J12
HP-TH-SV-05-4
HP-TH-SV-05-3
CN9
J32
HP-TH-SV-0M
HP-TH-SV-05-1
J36
J30
T_PWR
CN2
J7
HP-TH-SV-0C-1
UVWEUVWE
Y12
HOME
HP-TH-SV-0W
GORE CABLE
J50J49
J9
(RECEIVER)
1 MOTOR
HP-TH-SV-0A
J16
ENC
HP-TH-SV-0V-2
DCPWR
BOARD
HP-TH-SV-05-3
CN1
HP-TH-SV-0G-2
HP-TH-SV-05-52
FEEDER UNLOCK
SENSOR FRONT
ENC
HP-TH-SV-13
UVWE
Y22
HOME
PWR
PWR
Y11 AMP
HP-TH-SV-14
HP-TH-SV-0W
HP-TH-SV-0J
CN2
J29
HP-TH-SV-06-1
(RECEIVER)
HP-TH-SV-02
PWR
MIB-02-21
Y22 AMP
HP-TH-SV-0L
ENC
Y22
-LMT
J25
CN6
PWR
HP-HD-01-07
HP-TH-SV-0C-4
J21
HP-TH-SV-0L-2
CN8
J10
X1 MOTOR
LASS Motion
Controller
J6
Y11
HOME
J18
PWR
HP-TH-SV-10-8
HP-TH-SV-0W
HP-TH-SV-0E
MIB X2
HP-TH-SV-0W
X1
HOME
UVWE
UVWE
CN2
CN5
J2
T_ENC
UVWE
150W20OHM
150W20OHM
250W100OHM
150W20OHM
250W100OHM
150W20OHM

S
ervo Interface Block
96 Page
SAMSUNG TECHWIN
1
2
3
4
5
6
7
8
9
10
11
12
13
14
15
16
17
18
19
20
21
22
23
24
25
26
27
J9080294A
J9080295B
J9080296B
J9080293B
J9080290A
J9080291B
J9080292A
J9080289A
J9080297B
J9080298B
J9080522B
J9080523B
J9083025B
J9083030B
J9080299A
J9080260B
J9080268B
J9080261B
J9080269B
J9080262B
J9080270C
J9080263A
J9080271B
J9080264C
J9080272D
J9080265C
J9080273D
Y22 AXIS POSITIVE SNS CABLE
Y22 AXIS HOME SNS CABLE
Y22 AXIS NEGATIVE SNS CABLE
Y21 AXIS HOME SNS CABLE
Y12 AXIS POSITIVE SNS CABLE
Y12 AXIS HOME SNS CABLE
Y12 AXIS NEGATIVE SNS CABLE
Y11 AXIS HOME SNS CABLE
LASS J1 CABLE
LASS J2 CABLE
FEEDER UNLOCK SNS CABLE (FRONT)
FEEDER UNLOCK SNS CABLE (REAR)
FEEDER UNLOCK SNS CABLE #11
FEEDER UNLOCK SNS CABLE #21
SVIF POWER CABLE
X1 MOTOR ENCODER CABLE
X1 MOTOR POWER CABLE
X2 MOTOR ENCODER CABLE
X2 MOTOR POWER CABLE
Y11 MOTOR ENCODER CABLE
Y11 MOTOR POWER CABLE
Y12 MOTOR ENCODER CABLE
Y12 MOTOR POWER CABLE
Y21 MOTOR ENCODER CABLE
Y21 MOTOR POWER CABLE
Y22 MOTOR ENCODER CABLE
Y22 MOTOR POWER CABLE
CP60HP-TH-SV-0L-1
CP60HP-TH-SV-0L-2
CP60HP-TH-SV-0L-3
CP60HP-TH-SV-0J
CP60HP-TH-SV-0G-1
CP60HP-TH-SV-0G-2
CP60HP-TH-SV-0G-3
CP60HP-TH-SV-0D
CP60HP-TH-SV-02
CP60HP-TH-SV-03
CP60HP-TH-SV-OV-2
CP60HP-TH-SV-OV-3
SM310-MIB-02-11
SM310-MIB-02-21
CP60HP-TH-SV-04
CP60HP-TH-SV-07
CP60HP-TH-SV-08
CP60HP-TH-SV-09
CP60HP-TH-SV-0A
CP60HP-TH-SV-0E
CP60HP-TH-SV-0F
CP60HP-TH-SV-0H
CP60HP-TH-SV-0I
CP60HP-TH-SV-0K
CP60HP-TH-SV-0L
CP60HP-TH-SV-0M
CP60HP-TH-SV-0N
Part List
NO. LEVEL PART NO. PART NAME Q'TY TYPE Old No. Stock Reference