00191755-01 - 第206页
6 Funciones ópticas Instrucciones de uso S IPLACE HS-50 6.5 Determinar los parám etros de la m arca Versión de software SR .501.xx Edición 12/9 9 ES 206 t I I t 6 Fig. 6.5 - 1 Diagrama de flujo Opciones de menú - "D…

Instrucciones de uso SIPLACE HS-50 6 Funciones ópticas
Versión de software SR.501.xx Edición 12/99 ES 6.5 Determinar los parámetros de la marca
205
t IIt
6.5.2.3 Botones
Para la selección de opciones el sistema le ofrece los siguientes botones: 6
– Selección del puerto de determinación de parámetros
Con el ratón selecciona el puerto de determinación de parámetros.
– Guardar la marca
Los parámetros de marca generados se memorizan cuando hace clic en este botón.
– Cargar la marca
Después de seleccionar la marca deseada en la lista, haga clic en el botón "Cargar la marca".
Los parámetros de la marca se cargan.
6.5.2.4 Imágenes de vídeo
Para determinadas operaciones se visualiza la imagen de cámara del sistema MVS (unidad de
evaluación óptica) en la pantalla de la computadora de la estación. Adicionalmente en la imagen
se visualizan las líneas de encabezamiento y pie de página: 6
– La línea de encabezamiento contiene por ejemplo la opción de menú seleccionada en el mo-
mento, el número de marca, los criterios de evaluación, resultados de medición, etc.
– En el pie de página encuentra visualizadas las secuencias de comandos, los comandos de
teclado, las coordenadas de la cámara, etc.
Las representaciones de imagen de vídeo puede siempre abandonarlas con la tecla "ESC".
Luego aparece de nuevo la ventana de menú respectiva. 6
6.5.2.5 Cuadros de advertencia y ventanas de mensajes
Los mensajes son campos de texto que contienen indicaciones referentes a acciones, adverten-
cias etc. Estos se visualizan 6
– en el caso de operaciones incorrectas (p.ej. tarjeta de circuitos aún en la cinta de procesa-
miento).
– cuando se exige al usuario ejecutar operaciones (p.ej. retirar tarjeta de circuitos).
– en el caso de indicaciones (p.ej. introducir nombres de marca).
– para visualizar una operación prolongada del sistema (p.ej. los datos de marca se están car-
gando).

6 Funciones ópticas Instrucciones de uso SIPLACE HS-50
6.5 Determinar los parámetros de la marca Versión de software SR.501.xx Edición 12/99 ES
206
t IIt
6
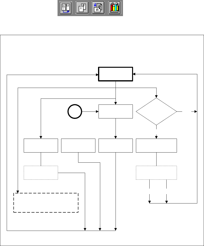
Fig. 6.5 - 1 Diagrama de flujo Opciones de menú - "Determinar los parámetros de la marca"
Grundansicht
Menüoptionen 'Marke teachen'
Menü 'Grundansicht
Rüstung
Fehler
Förderer
Funktionen Portal 3
Funktionen Portal 4
LP-Transport 2
LP-Transport 1
Marke teachen
Bauelement testen
SITEST
GEM
Grundansicht
Markenauswahl
Marke teachen
Kontrast-
empfindlichkeit
Marke testen
Marke
speichern
Menüoption
Marke teachen
Markenauswahl
Marke
bearbeitet?
Marke wird
restauriert
Marke wird
gespeichert
OK
Ja
Abbruch
Funktionen Portal 1
Funktionen Portal 2
6
Visualización básica
6
Menú
"Visualización básica"
6
Setup
6
Error
6
Alimentador
6
Funciones Portal 1
6
Funciones Portal 2
6
Funciones Portal 3
6
Funciones Portal 4
6
Transporte de PCI 2
6
Transporte de PCI 1
Determinar los
parámetros de la marca
6
Probar el componente
6
SITEST
6
GEM
6
Opción de menú
Determinar los parámetros
6
Visualización básica
6
Selección de marcas
Determinar los
parámetros de la marca
Sensibilidad
de contraste
6
Probar la marca
6
Opciones de menú "Determinar los parámetros de la marca"
6
Sí
6
OK
6
6
La marca se
restablece
6
6
La marca se
memoriza
6
Guardar
la marca
6
¿Marca tra-
tada?
6
Cancelar

Instrucciones de uso SIPLACE HS-50 6 Funciones ópticas
Versión de software SR.501.xx Edición 12/99 ES 6.5 Determinar los parámetros de la marca
207
t IIt
6
Fig. 6.5 - 2 Diagrama de flujo "Determinar los parámetros de la marca",
menú "Selección de marca"
Menüoptionen 'Marke teachen'
Menü 'Markenauswahl'
Teachportal wählen:
Portal 1, Portal 2, Portal 3, Portal 4
Marke
speichern
Marke
erzeugen
Marke
laden
Markennamen
ändern
Marke
geladen bzw.
geteacht?
Markennamen
ändern *)
Markennummer
auswählen
Ja
A
Markenauswahl
Eingabebox
'Neue Marke'
Abbruch
Nein
OK
*) Eingabebox 'Markennamen ändern'
6
Selección
de marcas
6
Opciones de menú "Determinar los parámetros de la marca"
Menú "Selección de marcas"
6
Seleccionar el
número de marca
6
¿Marca
cargada o con
parámetros deter-
minados?
6
No
6
Sí
6
Generar marca
6
Guardar marca
6
Cargar la marca
6
Modificar nombres de
marca
6
Modificar nombres de
marca *)
6
OK
6
Cancelar
6
*) Cuadro de entrada "Modificar nombres de marca"
6
Cuadro de entrada
"Nueva marca"
6
Seleccionar portal de parámetros:
Portal 1, Portal 2, Portal 3, Portal 4