00191755-01 - 第209页
Instrucc iones de uso SIPLACE HS-50 6 Funciones ópticas Versión de software SR.501.xx E dición 12/99 ES 6.5 Determinar los parámetros de la marca 209 t I I t 6 Fig. 6.5 - 4 Diagram a de flujo "Det erm inar los parám…

6 Funciones ópticas Instrucciones de uso SIPLACE HS-50
6.5 Determinar los parámetros de la marca Versión de software SR.501.xx Edición 12/99 ES
208
t IIt
6
Fig. 6.5 - 3 Diagrama de flujo "Determinar los parámetros de la marca" -
Menú "Determinar los parámetros de la marca"
Videobild
Kamera positionieren
und Suchfeld variieren
Bei jeglicher Feld-
veränderung erfolgt
Teach-Message.
Eindeutigkeitswert
wird ausgegeben.
Menüoptionen 'Marke teachen'
Menü 'Marke teachen'
Nein
Markenfeld ändern
Marke
teachen
Marke
geladen bzw.
geteacht?
Menü
Markenauswahl
A
Ja
Standard-
werte
Suchfeld
Niedrige
Auflösung
Mittlere
Auflösung
Hohe
Auflösung
Videobild
Kamera
positionieren
Teach-Message
mit
Standardwerten
Ausgabe der
Eindeutigkeit
Videobild
Templatefeld
variieren
Bei jeglicher Feld-
veränderung erfolgt
Teach-Message.
Eindeutigkeitswert
wird ausgegeben.
ESC ESC ESC
6
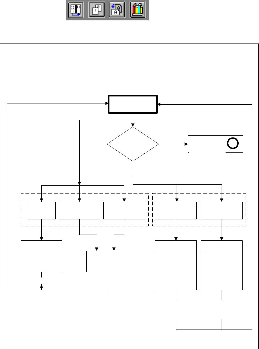
Imagen de vídeo
6
Imagen de vídeo
6
Imagen de vídeo
6
Determinar los pará-
metros de la marca
6
Opciones de menú "Determinar los parámetros de la marca"
Menú "Determinar los parámetros de la marca"
6
No
6
¿Marca
cargada o con pará-
metros determina-
dos?
6
Sí
6
Menú selección
de marcas
6
Modificar campo de marcas
6
Valores estándar
6
Resolución baja
6
Resolución media
6
Resolución alta
6
Campo de bús-
queda
6
Posicionar la cámara
Teach-Message
con valores estándar
Salida de claridad
6
Posicionar la cámara y
variar el campo de bús-
queda
Para cada modificación de
campo se genera un
Teach-Message.
Se genera el valor de clari-
dad
6
Variar
Campo de muestra
Para cada modificación de
campo se genera un
Teach-Message.
Se genera el valor de clari-
dad.
6
ESC
6
ESC
6
ESC

Instrucciones de uso SIPLACE HS-50 6 Funciones ópticas
Versión de software SR.501.xx Edición 12/99 ES 6.5 Determinar los parámetros de la marca
209
t IIt
6
Fig. 6.5 - 4 Diagrama de flujo "Determinar los parámetros de la marca"
- Menú "Sensibilidad de contraste"
Menüoptionen 'Marke teachen'
Menü 'Kontrastempfindlichkeit''
Nein
Kontrast-
empfindlichkeit
Marke
geladen bzw.
geteacht?
Menü
Marken-
auswahl
A
Ja
Tabelle 5
einstellen
Tabelle 1
Videobild
Teachbefehl mit
unterschiedlicher
Grauwerttransformation
Ausgabe des
Eindeutigkeitswertes
ESC
Tabelle 2 Tabelle 3 Tabelle 4 Tabelle 5
Marke
DefaultwerteAbbruch
Auswahlbox
'Kontrastempfindlichkeit
Tabelle 5' einstellen
(Standardwerte
übernehmen)
Übernehmen (gewählte Werte sichern)
6
Cancelar
6
Sensibilidad
de contraste
6
Opciones de menú "Determinar los parámetros de la marca"
Menú "Sensibilidad de contraste"
6
¿Marca
cargada o con pará-
metros determina-
dos?
6
No
6
Sí
6
Menú
selección
de marca
6
Ajustar la
tabla 5
6
Tabla 1
6
Tabla 2
6
Tabla 3
6
Tabla 4
6
Tabla 5
6
Imagen de vídeo
6
Comando de determinación
con diferente transforma-
ción de valor gris
Salida del valor
de claridad
6
Cuadro de selección
Ajustar "Sensibilidad de
contraste tabla 5"
6
Aceptar (asegurar los valores seleccionados)
6
ESC
6
valores
predeterminados
(aceptar los valores
estándar)
6
Marca

6 Funciones ópticas Instrucciones de uso SIPLACE HS-50
6.5 Determinar los parámetros de la marca Versión de software SR.501.xx Edición 12/99 ES
210
t IIt
6
Fig. 6.5 - 5 Diagrama de flujo "Determinar los parámetros de la marca" - Menú "Probar la marca"
Nein
Positionierung
Marke testen
Marke
geladen bzw.
geteacht?
Menü
Markenauswahl
A
Ja
Videobild
Anstoß des
Meßablaufs
Ausgabe der
Markenqualität
ESC
ESC
Return
(wiederholen)
X/Y-
Verfahren
LP ins
Ausgabeband
LP ins Bearbei-
tungsband
Zentrieren Testen
Marke
Videobild
Ränder der
Markenstruktur
festlegen
(hor./vert.)
ESC
Return
(abspeichern)
Videobild
Kamera-
positionierung
Leiterplatten-
transport 1/2
Menüoptionen 'Marke teachen'
Menü 'Marke testen'
6
Probar la marca
6
Opciones de menú "Determinar los parámetros de la marca"
Menú "Probar la marca"
6
No
6
¿Marca
cargada o con pará-
metros determina-
dos?
6
Menú selección
de marcas
6
Posicionamiento
6
Desplaza-
miento X/Y
6
Tarjeta de circui-
tos en la cinta
de salida
6
Tarjeta de circui-
tos en la cinta de
procesamiento
6
Centrar
6
Probar
6
Imagen de vídeo
6
Posicionamiento
de la cámara
6
Imagen de vídeo
6
Determinar los
bordes de la
estructura de la
marca
(hor./vert.)
6
Imagen de vídeo
6
Inicio del ciclo de
medición
Salida de la cali-
dad de la marca
6
ESC
6
ESC
Return
(guardar)
6
ESC
Return
(repetir)
6
Sí
6
Marca
6
Transporte de la
tarjeta de circuitos
1/2