00191755-01 - 第242页
6 Funciones ópticas Instrucciones de uso S IPLACE HS-50 6.6 Probar el componente Versión d e software SR.501.xx Edición 12/99 ES 242 t I I t 6 Fig. 6.6 - 2 Diagrama de flujo "Probar el componente" - Menú Selecc…

Instrucciones de uso SIPLACE HS-50 6 Funciones ópticas
Versión de software SR.501.xx Edición 12/99 ES 6.6 Probar el componente
241
t IIt
6
Fig. 6.6 - 1 Diagrama de flujo "Probar el componente" - Opciones de menú "Probar el componente"
Menüoptionen 'Bauelement testen'
Grundansicht
Menü 'Grundansicht
Rüstung
Fehler
Förderer
Funktionen Portal 3
Funktionen Portal 4
LP-Transport 2
LP-Transport 1
Marke teachen
Bauelement testen
SITEST
GEM
Grundansicht
Markenauswahl
Bauelement testen
Gehäuseform
abspeichern
Menüoption
Bauelement testen
Gehäuseformauswahl
Gehäuseform
geändert?
Nein
Funktionen Portal 1
Funktionen Portal 2
Ja
Bauelement
entsorgen
Gehäuseform
wird abge-
speichert
Ja
Nein
Gehäuseform
wird
restauriert
Ja
Auswahlbox 'Änderungen
der Gehäuseform
abspeichern'
6
Visualización básica
6
Menú
"Visualización básica
6
Setup
6
Error
6
Alimentador
6
Funciones portal 1
6
Funciones portal 2
6
Funciones portal 3
6
Funciones portal 4
6
Transp. tarjetas circ. 2
6
Transp. tarjetas circ. 1
6
Det. parám. de marca
6
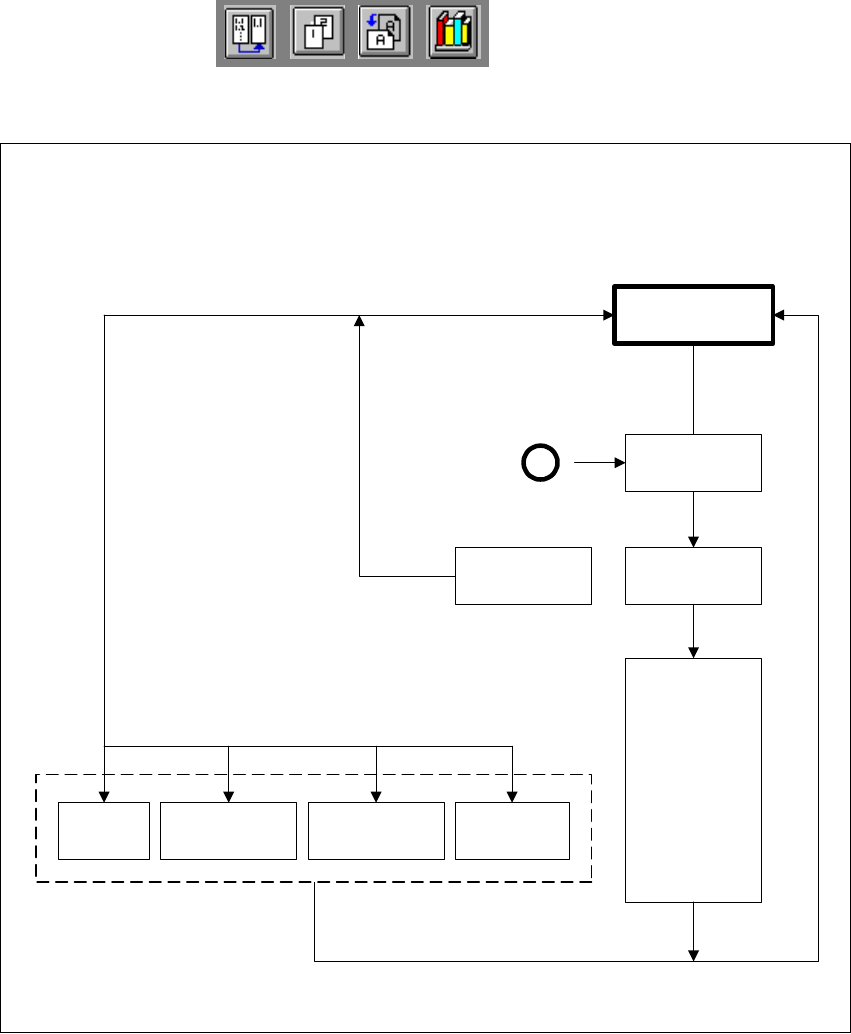
Probar el componente
6
SITEST
6
GEM
6
Opción de menú
Probar el componente
6
Visualización básica
6
Selección - GF
6
Probar el componente
6
Se recupera
empaquetado
6
Eliminar com-
ponente
6
No
6
¿Empaque-
tado modifi-
cado?
6
Cuadro de selección "Guardar
modificaciones del
empaquetado"
6
Sí
6
Se memoriza
empaquetado
6
Guardar empa-
quetado
6
Sí
6
No
6
Sí
6
Opciones de menú "Probar el componente"

6 Funciones ópticas Instrucciones de uso SIPLACE HS-50
6.6 Probar el componente Versión de software SR.501.xx Edición 12/99 ES
242
t IIt
6
Fig. 6.6 - 2 Diagrama de flujo "Probar el componente" - Menú Selección de empaquetado
Gehäuseform-
auswahl
Befindet sich ein
Bauelement an
der Pipette, wird
dieses entsorgt.
Der Stations-
rechner fordert
die GF-Datei
vom Linien-
rechner an und
lädt diese
in das MVS
Default
Revolverkopf
12 Seg. /DLM1 *)
Flip-Chip *)
Pick & Place
Kopf *)
Gehäuseform
laden
Menü 'Gehäuseformauswahl'
A
Gehäuseform
auswählen
Kameratyp
Gehäuseform
speichern
*) Nur bei 80F-Automaten, falls das Bauelement nicht nur mit dem Standard-
Kameratyp (Default), sondern alternativ mit einem anderen Kameratyp zentriert werden soll.
6
*) Solamente en máquinas automáticas 80F dado el caso que el componente no solamente se deba
centrar con el tipo de cámara estándar (Default), sino alternativamente con otro tipo de cámara.
6
Selección - GF
6
Menú "Selección de empaquetado"
6
Seleccionar
empaquetado
6
Cargar forma de
carga
6
Guardar empa-
quetado
6
Si en la pipeta se
encuentra un
componente, éste
se elimina.
La computadora
de la estación
exige de la com-
putadora de la
línea el fichero -
GF y lo carga en el
sistema MVS
6
Estándar
6
Cabezal revólver
12 Seg./DLM1 *)
6
Flip-Chip *)
6
Cabezal Pick &
Place *)
6

Instrucciones de uso SIPLACE HS-50 6 Funciones ópticas
Versión de software SR.501.xx Edición 12/99 ES 6.6 Probar el componente
243
t IIt
6
Fig. 6.6 - 3 Diagrama de flujo "Probar el componente" - Campo de menú "Componente"
Menü 'Bauelement testen'
Nein
Bauelement testen
GF geladen?
Menü
Gehäuseformauswahl
A
Ja
Prüfen Messen Darstellen Bild speichern Auswertezeit
ESC
GF-spezifische
Meßschritte
nacheinander
ausführen
Videobild
GF messen
Meßergebnisse
anzeigen
Videobild
Synthetische
Beschreibung
darstellen
Videobild
Videobild wird
auf die
Festplatte des
MC-Controllers
gespeichert
Auswerte-
zeit
Videobild
ESC ESC
Bauelement aus
Förderer abholen
und unter die
BE-Kamera
drehen
Bauelement
Abholen
ESC
6
Probar
el componente
6
Menú "Probar el componente"
6
¿Cargar - GF?
6
No
6
Menú
Selecc. empaquetado
6
Recoger
6
Recoger el compo-
nente del alimenta-
dor y girar debajo e
la cámara de com-
ponentes
6
Comprobar
6
Medir
6
Representar
6
Memorizar imagen
6
Tiempo
de evaluación
6
Imagen de vídeo
6
Imagen de vídeo
6
Imagen de vídeo
6
Imagen de vídeo
6
GF - específica
Ejecutar pasos de
medición uno
tras otro
6
Medir la caja
Visualizar los
resultados de
medición
6
Representar
una descripción
teórica
6
La imagen de
vídeo se memoriza
en el disco duro del
controlador de la
máquina
6
Tiempo
de evaluación
6
ESC
6
ESC
6
ESC
6
ESC
6
Componente
6
Sí