00191755-01 - 第244页
6 Funciones ópticas Instrucciones de uso S IPLACE HS-50 6.6 Probar el componente Versión d e software SR.501.xx Edición 12/99 ES 244 t I I t 6 Fig. 6.6 - 4 Diagrama de flujo "Probar el componente" - Menú "…

Instrucciones de uso SIPLACE HS-50 6 Funciones ópticas
Versión de software SR.501.xx Edición 12/99 ES 6.6 Probar el componente
243
t IIt
6
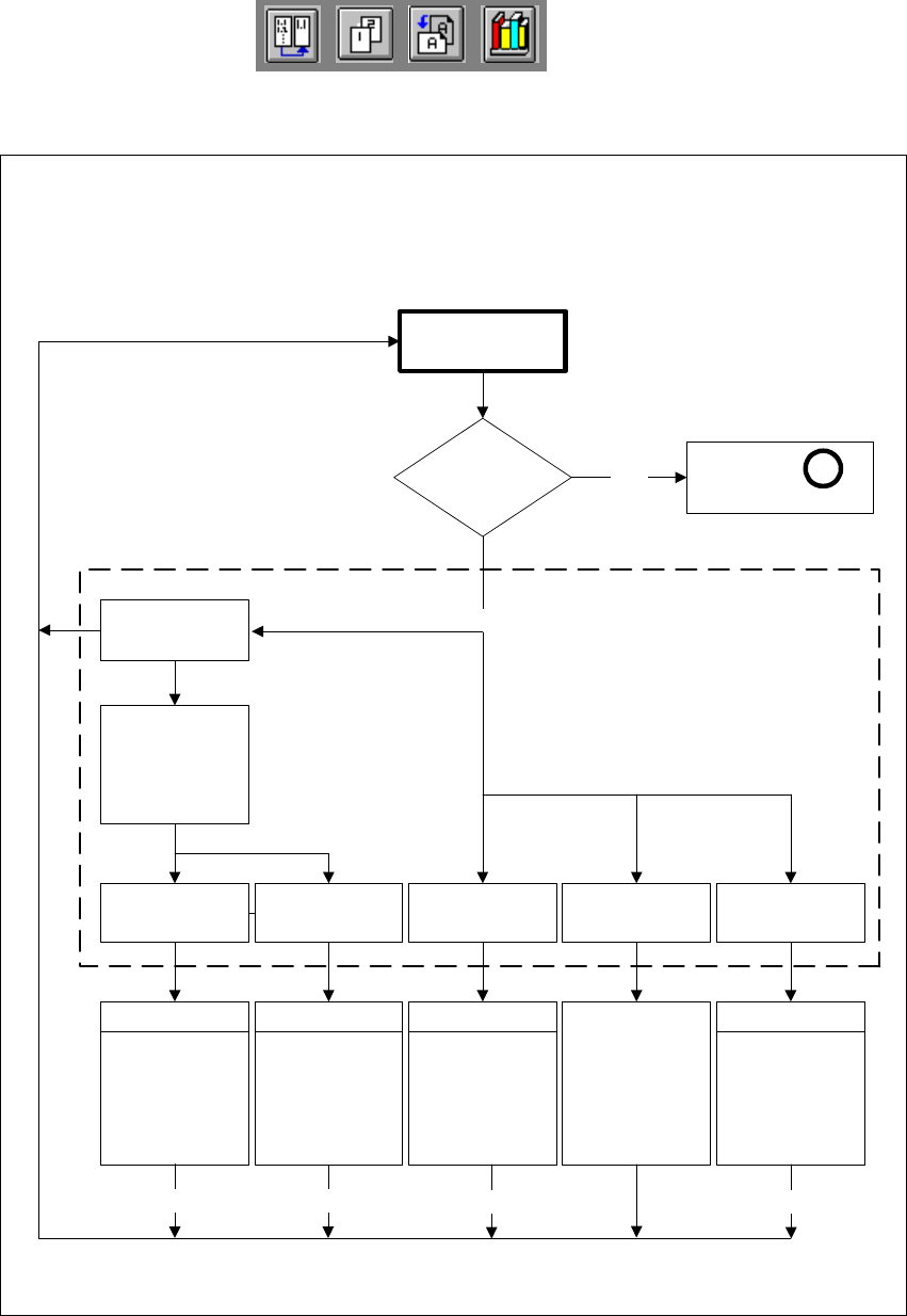
Fig. 6.6 - 3 Diagrama de flujo "Probar el componente" - Campo de menú "Componente"
Menü 'Bauelement testen'
Nein
Bauelement testen
GF geladen?
Menü
Gehäuseformauswahl
A
Ja
Prüfen Messen Darstellen Bild speichern Auswertezeit
ESC
GF-spezifische
Meßschritte
nacheinander
ausführen
Videobild
GF messen
Meßergebnisse
anzeigen
Videobild
Synthetische
Beschreibung
darstellen
Videobild
Videobild wird
auf die
Festplatte des
MC-Controllers
gespeichert
Auswerte-
zeit
Videobild
ESC ESC
Bauelement aus
Förderer abholen
und unter die
BE-Kamera
drehen
Bauelement
Abholen
ESC
6
Probar
el componente
6
Menú "Probar el componente"
6
¿Cargar - GF?
6
No
6
Menú
Selecc. empaquetado
6
Recoger
6
Recoger el compo-
nente del alimenta-
dor y girar debajo e
la cámara de com-
ponentes
6
Comprobar
6
Medir
6
Representar
6
Memorizar imagen
6
Tiempo
de evaluación
6
Imagen de vídeo
6
Imagen de vídeo
6
Imagen de vídeo
6
Imagen de vídeo
6
GF - específica
Ejecutar pasos de
medición uno
tras otro
6
Medir la caja
Visualizar los
resultados de
medición
6
Representar
una descripción
teórica
6
La imagen de
vídeo se memoriza
en el disco duro del
controlador de la
máquina
6
Tiempo
de evaluación
6
ESC
6
ESC
6
ESC
6
ESC
6
Componente
6
Sí

6 Funciones ópticas Instrucciones de uso SIPLACE HS-50
6.6 Probar el componente Versión de software SR.501.xx Edición 12/99 ES
244
t IIt
6
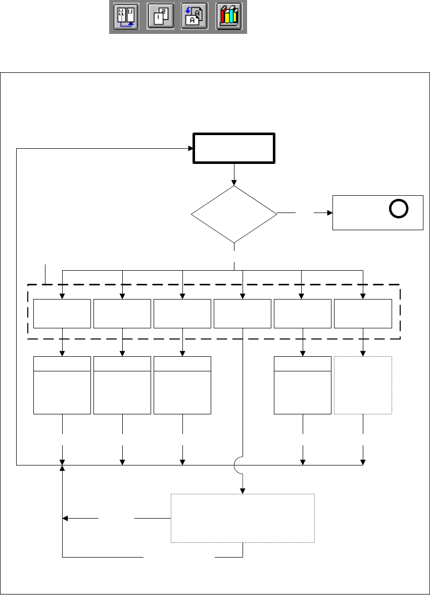
Fig. 6.6 - 4 Diagrama de flujo "Probar el componente" - Menú "Modificar los datos de empaquetado"
Menü 'Bauelement testen'
Menü 'Gehäuseformdaten ändern'
Bauelement testen
GF geladen?
Ja
Abbruch
Gehäuseformdaten ändern
Beleuchtung
Nein
Menü
Gehäuseformauswahl
A
Gehäuse-
dimension
Bein-
dimension
Tabelle Ballabbildung Meßmodus
ESC
Verändern
von
GF-Daten
Videobild
ESC
Verändern
von
GF-Daten
Videobild
ESC
Verändern
von
GF-Daten
Videobild
ESC
Verändern
von
GF-Daten
Videobild
ESC
Siehe Menü-
optionen
BE testen,
Abb. 6.6-5
bis 6.6-8
Abbruch Übernehmen
Eingabebox
'Kontrastempfindlichkeit einstellen':
LUT-Programmierung
Daten übernehmen
Menü 'Bauelement testen'
Menü 'Gehäuseformdaten ändern'
Bauelement testen
GF geladen?
Ja
Abbruch
Gehäuseformdaten ändern
Beleuchtung
Nein
Menü
Gehäuseformauswahl
A
Gehäuse-
dimension
Bein-
dimension
Tabelle Ballabbildung Meßmodus
ESC
Verändern
von
GF-Daten
Videobild
ESC
Verändern
von
GF-Daten
Videobild
ESC
Verändern
von
GF-Daten
Videobild
ESC
Verändern
von
GF-Daten
Videobild
ESC
Siehe Menü-
optionen
BE testen,
Abb. 6.6-5
bis 6.6-8
Abbruch Übernehmen
Eingabebox
'Kontrastempfindlichkeit einstellen':
LUT-Programmierung
Daten übernehmen
6
Probar el compo-
nente
6
Menú "Probar el componente"
Menú "Modificar los datos de empaquetado"
6
¿GF - cargada?
6
No
6
Menú
Selec. empaquetado
6
Modificar datos - empaquetado
6
Iluminación
6
Tabla
6
Caja
6
Dimensión de
patilla
6
Ilustración
"bolita"
6
Modo
de medición
6
Imagen vídeo
6
Imagen vídeo
6
Modificar
datos - GF
6
Modificar
datos - GF
6
Modificar
datos - GF
6
Modificar
datos - GF
6
Imagen vídeo
6
Imagen vídeo
6
Ver opciones
de menú
"probar el com-
ponente"
Fig. 6.6-5
hasta 6.6-8
66
ESC
6
ESC
6
ESC
6
ESC
6
Cancelar
6
Cuadro de entrada
"Ajustar sensibilidad de contraste":
Programación-LUT
6
Aceptar datos
6
ESC
6
Cancelar
6
Aceptar

Instrucciones de uso SIPLACE HS-50 6 Funciones ópticas
Versión de software SR.501.xx Edición 12/99 ES 6.6 Probar el componente
245
t IIt
6
Fig. 6.6 - 5 Diagrama de flujo "Probar el componente" - Menú "Modo de medición"
Menüoptionen 'Bauelement testen'
Menü 'Meßmodus'
SIZE
ROW
Meßmodus
Einstellen
Menü
Meßmodus ROW
Einstellen
CORNER
Menü
Meßmodus CORNER
Einstellen
LEAD
Menü
Meßmodus LEAD
Einstellen
GRID
Menü
Meßmodus GRID
Einstellen
BALL
Menü
Meßmodus BALL
Einstellen
Hexeingabe
Menü
Meßmodus SIZE
Abbruch
Übernehmen
Abbruch
Übernehmen
Abbruch
Übernehmen
Abbruch
Übernehmen
Abbruch
Übernehmen
ROWSIZE
CORNER
LEAD GRID BALL
P1
P1a
P1
P2
P2a
P3
P1
P2
P3
P4
P5
P1
P1a
P2
P2a
P1
P2
P3
P3a
P1
P1a
P2
P3_5
Menü 'Meßmodus 2'
Abbruch
Übernehmen
Abbruch Übernehmen
Menü Meßmodus
Abbruch
Übernehmen
6
Modo
de medición
6
Menú "Probar el componente"
Menú "Modo de medición"
6
Ajustar
6
Menú
Modo medic. Cuerpo
6
Cancelar
Aceptar
6
Cancelar
6
Aceptar
6
Entrada hexad.
6
Cancelar
6
Aceptar
6
Menú
"Modo de medición 2"
6
Menú
Modo de medición
6
Ajustar
6
Ajustar
6
Ajustar
6
Ajustar
6
Ajustar
6
Menú
Modo medic. Hilera
6
Menú
Modo med.
Esquina
6
Menú
Modo medic. Pin
6
Menú
Modo medic. Arreglo
6
Menú
Modo medic. Bolita
6
Cancelar
Aceptar
6
Cancelar
Aceptar
6
Cancelar
Aceptar
6
Cancelar
Aceptar
6
Cancelar
Aceptar
6
CUERPO
6
HILERA
6
ESQUINA
6
PIN
6
ARREGLO
6
BOLITA
6
CUERPO
6
HILERA
6
ESQUINA
6
PIN
6
ARREGLO
6
BOLITA