00191755-01 - 第301页
Instrucc iones de uso SIPLACE HS-50 6 Funciones ópticas Versión de s oftware SR.501.xx E dición 12/99 ES 6.7 Guía para la descripción de empaquetados 301 t I I t – Evalu ación cúbica / no cú bica – Ajus te auto mático de…

6 Funciones ópticas Instrucciones de uso SIPLACE HS-50
6.7 Guía para la descripción de empaquetados Versión de software SR.501.xx Edición 12/99 ES
300
t IIt
6.7 Guía para la descripción de empaquetados
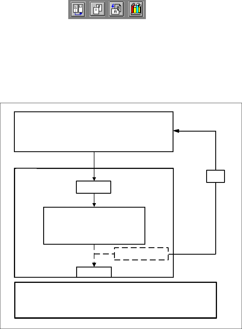
6.7.1 Transmisión de datos - GF e interpretador - GF
Si se transmite a la estación una GF sin fichero .SST, el interpretador - GF ejecuta determinados
ajustes para la medición de GF conforme a la descripción de la misma. 6
6
Fig. 6.7 - 1 Transmisión de datos - GF sin manipulación - GF
En las máquinas automáticas SIPLACE se encuentra el interpretador - GF en el controlador de la
máquina. El grupo de comunicación transmite las señales al mando de iluminación del controla-
dor a las cámaras. 6
Informaciones del interpretador - GF 6
– Selección automática del modo apropiado de medición
– Selección automática de los parámetros de medición
LR
GF-Bibliothek
GF & Bauelemente beschreiben
Pipetten zuordnen
Kameras auswählen
.OGF
GF-Interpreter
SR
MVS
Automatische Auswahl der Meßmodi
Automatische Beleuchtungsauswahl
Festplatte
GF-Manipulator
6
CL
6
CE
Å Biblioteca - GF
Å Describir GF & CO
Å Asignar pipetas
Å Seleccionar cámaras
6
Disco duro
Å Selecc. automática de modo de med.
Å Selecc. automática de iluminación
6
Manipulador - GF

Instrucciones de uso SIPLACE HS-50 6 Funciones ópticas
Versión de software SR.501.xx Edición 12/99 ES 6.7 Guía para la descripción de empaquetados
301
t IIt
– Evaluación cúbica / no cúbica
– Ajuste automático de la iluminación
El interpretador - GF procesa de forma automática componentes estándar y determinados com-
ponentes especiales. Otros componentes bajo determinadas circunstancias deben tratarse ulte-
riormente. Si es necesario manipular los ajustes del empaquetado, estas modificaciones se
memorizan en el fichero .SST y se transmiten de nuevo a la computadora de la línea. 6
6
Fig. 6.7 - 2 Transmisión de datos - GF con manipulación - GF
Si se transmite a la estación una empaquetado con fichero .SST, para la medición del empaque-
tado se toman los ajustes del fichero .SST. El interpretador - GF permanece inactivo. 6
LR
GF-Bibliothek
GF & Bauelemente beschreiben
Pipetten zuordnen
Kameras auswählen
.OGF
GF-Interpreter
SR
MVS
Automatische Auswahl der Meßmodi
Automatische Beleuchtungsauswahl
Festplatte
GF-Manipulator
.SST
Wichtiger Hinweis:
Das Manipulieren von Bauelementen an der Station muß die Ausnahme bleiben.
In der Regel müssen nur wenige Bauelemente verändert werden.
6
CL
6
CE
Å Biblioteca - GF
Å Describir GF & CO
Å Asignar pipetas
Å Seleccionar cámaras
6
Disco duro
6
Å Selecc. automática de modo de med.
Å Selecc. automática de iluminación
6
Manipulador - GF
6
Indicación importante:
La manipulación de componentes en la estación debe ser la excepción.
Por regla general solamente se deben modificar muy pocos componentes.

6 Funciones ópticas Instrucciones de uso SIPLACE HS-50
6.7 Guía para la descripción de empaquetados Versión de software SR.501.xx Edición 12/99 ES
302
t IIt
6.7.2 Diagramas de flujo para programar y probar una empaquetado (GF)
En las máquinas automáticas SIPLACE se centran los componentes de forma óptica. Para ello
es necesario elaborar primero la descripción del empaquetado del componente en la computa-
dora de la línea SIPLACE. Nosotros aconsejamos siempre tomar las definiciones y dimensiones
de empaquetado de la hoja de datos. 6
Los ajustes - GF pueden modificarse en la estación. Existen diferentes métodos de medición. De
igual forma, varían también los ajustes de iluminación. Con la combinación óptima de todas las
posibilidades de ajuste pueden centrarse de forma óptica prácticamente todos los componentes.6
Sin embargo, observe que muchos empaquetados ya están definidas como estándar y por ello la
manipulación de empaquetados en la estación debe permanecer como una excepción. 6
Además le ofrecemos como servicio la definición - GF para elementos especiales y componentes
con dificultades de centrado. En caso de necesidad diríjase a nuestro departamento "Applika-
tion". 6