00191755-01 - 第303页
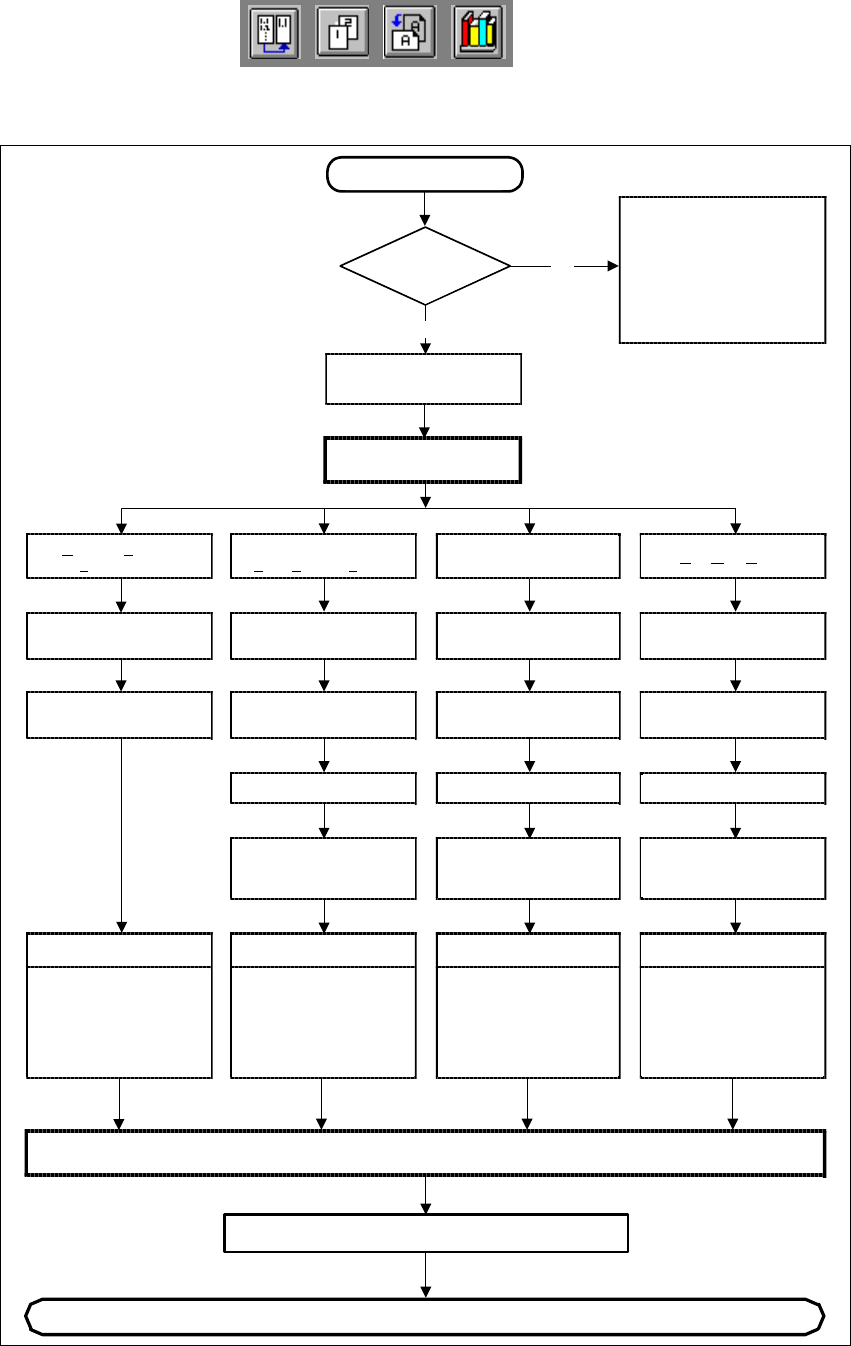
Instrucc iones de uso SIPLACE HS-50 6 Funciones ópticas Versión de s oftware SR.501.xx E dición 12/99 ES 6.7 Guía para la descripción de empaquetados 303 t I I t 6 Fig. 6.7 - 3 Diagrama de flujo "Programar y probar …

6 Funciones ópticas Instrucciones de uso SIPLACE HS-50
6.7 Guía para la descripción de empaquetados Versión de software SR.501.xx Edición 12/99 ES
302
t IIt
6.7.2 Diagramas de flujo para programar y probar una empaquetado (GF)
En las máquinas automáticas SIPLACE se centran los componentes de forma óptica. Para ello
es necesario elaborar primero la descripción del empaquetado del componente en la computa-
dora de la línea SIPLACE. Nosotros aconsejamos siempre tomar las definiciones y dimensiones
de empaquetado de la hoja de datos. 6
Los ajustes - GF pueden modificarse en la estación. Existen diferentes métodos de medición. De
igual forma, varían también los ajustes de iluminación. Con la combinación óptima de todas las
posibilidades de ajuste pueden centrarse de forma óptica prácticamente todos los componentes.6
Sin embargo, observe que muchos empaquetados ya están definidas como estándar y por ello la
manipulación de empaquetados en la estación debe permanecer como una excepción. 6
Además le ofrecemos como servicio la definición - GF para elementos especiales y componentes
con dificultades de centrado. En caso de necesidad diríjase a nuestro departamento "Applika-
tion". 6

Instrucciones de uso SIPLACE HS-50 6 Funciones ópticas
Versión de software SR.501.xx Edición 12/99 ES 6.7 Guía para la descripción de empaquetados
303
t IIt
6
Fig. 6.7 - 3 Diagrama de flujo "Programar y probar un empaquetado (GF),
Parte 1 - computadora de línea
Beachten Sie bitte, daß bei
den Standard-GF’s durch
BE-TESTEN eine Änderung
der BE-Erkennung vorge-
nommen werden kann.
(nötigenfalls GF-file
[_.SST file] umkopieren)
GF Datei mit Nr. >1499
programmieren
Gehäusetyp wählen
Unregelmäßige
FDC
Regelmäßige
F
ully defined Comp.
P
artially defined
C
omponent
Ball GridArray
Anwenderkommentar
eintragen
Anwenderkommentar
eintragen
Anwenderkommentar
eintragen
Anwenderkommentar
eintragen
GF-Nennmaße und
Toleranzwerte
GF-Nennmaße und
Toleranzwerte
GF-Nennmaße und
Toleranzwerte
GF-Nennmaße und
Toleranzwerte
KörperdimensionenKörperdimensionen Körperdimensionen
Bearbeitungsdaten
Pipettentyp (Kamera)
Sensorsystemtyp
Vakuumchecks / Bearbei-
tungsparameter / Redu-
zier. Beschleunigungen
Bearbeitungsdaten
Pipettentyp (Kamera)
Sensorsystemtyp
Vakuumchecks / Bearbei-
tungsparameter / Redu-
zier. Beschleunigungen
Bearbeitungsdaten
Pipettentyp (Kamera)
Sensorsystemtyp
Vakuumchecks / Bearbei-
tungsparameter / Redu-
zier. Beschleunigungen
Bearbeitungsdaten
Pipettentyp (Kamera)
Sensorsystemtyp
Vakuumchecks / Bearbei-
tungsparameter / Redu-
zier. Beschleunigungen
SICHERN
Fortsetzung der Programmierung an der Station
Beinchengruppen-,
Beinchenmodell-
daten programm.
Beinchengruppen-,
Beinchenmodell-
daten programm.
Ballraster-,
Ballmodelldaten
programm.
Neues Bauelement
GF-Datei
vorhanden?
Nein
Ja
Dateizusatzinformationen programmieren
6
Nuevo componente
6
¿Existe fichero -
GF?
6
Programar fichero - GF
con N° >1499
6
No
6
Selecc. tipo caja
6
Partially defined
component
6
Registrar comentario
del usuario
6
Dimensión nominal GF
y valores de tolerancia
6
Datos de procesamiento
6
Tipo de pipetas (cámara)
Sistema de sensores
Controles de vacío/
Parámetros de procesa-
miento/Aceleraciones
6
Regular
Fully defined comp.
6
Irregular
FDC
6
6
Ball Grid Array
6
Dimensiones del cuerpo
6
Grupos de patillas,
programar datos de
modelo de patillas
6
GUARDAR
6
Programar informaciones adicionales del fichero
6
Continuar la programación en la estación
6
Observe que las GF están-
dar por medio de prueba de
componente puede ejecu-
tarse una modificación del
reconocimiento de compo-
nentes.
(si es necesario, copiar el
fichero - GF
6
Sí
6
Registrar comentario
del usuario
6
Registrar comentario
del usuario
6
Registrar comentario
del usuario
6
Dimensión nominal GF
y valores de tolerancia
6
Dimensión nominal GF
y valores de tolerancia
6
Dimensión nominal GF
y valores de tolerancia
6
Dimensiones del cuerpo
6
Dimensiones del cuerpo
6
Grupos de patillas,
programar datos de
modelo de patillas
6
Grupos de patillas,
programar datos de
modelo de patillas
6
Datos de procesamiento
6
Tipo de pipetas (cámara)
Sistema de sensores
Controles de vacío/
Parámetros de procesa-
miento/Aceleraciones
6
Datos de procesamiento
6
Tipo de pipetas (cámara)
Sistema de sensores
Controles de vacío/
Parámetros de procesa-
miento/Aceleraciones
6
Datos de procesamiento
6
Tipo de pipetas (cámara)
Sistema de sensores
Controles de vacío/
Parámetros de procesa-
miento/Aceleraciones

6 Funciones ópticas Instrucciones de uso SIPLACE HS-50
6.7 Guía para la descripción de empaquetados Versión de software SR.501.xx Edición 12/99 ES
304
t IIt
6
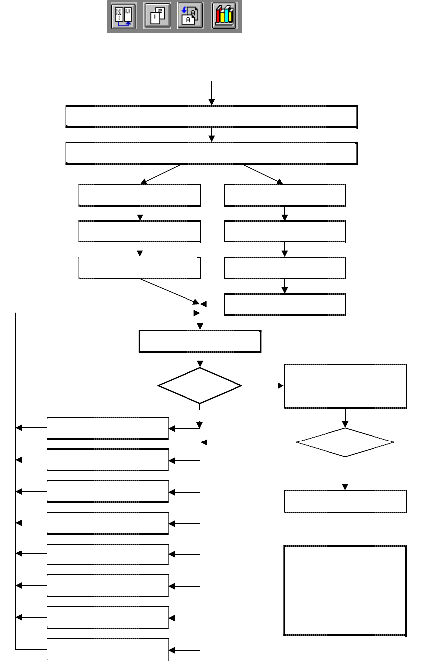
Fig. 6.7 - 4 Diagrama de flujo "Programar y probar un empaquetado (GF),
Parte 2 - computadora de línea
Programm und Rüstung mit dieser Gehäuseform an Station schicken und rüsten
Im „Visionsystem“ „BE testen“ GF nach Bedarf verändern
Revolverkopf
GF (BE) abholen
Pick & Place - Bestückkopf
GF (BE) abholen
BE darstellen BE messen
GF (BE) prüfen, Return für
für nächsten Meßschritt
BE darstellen
GF (BE) prüfen, Return für
nächsten Meßschritt
GF (BE) messen
Meßvorgang mehrmals wiederholen
(BE auf Pipette verschieben
simuliert Abholen verschiedener
BE) und Resultate prüfen
Immer gleich ?
Mehrmals bestücken !
Wichtiger Hinweis:
Das Manipulieren von
Bauelementen an der Station
muß die Ausnahme bleiben.
In der Regel müssen nur
wenige Bauelemente
verändert werden
8. Kontrast programmieren
(Tafel programmieren)
7. Pin/Ball-Dimensionen
verändern
6. Pin/Ball-Kontrast verändern
5. Bauteildimension verändern
4. Meßmodi und Meßparameter
verändern
3. Beleuchtung verändern
2. Bauelement darstellen
1. Handling-Fehler: Abholwinkel,
Pipettentyp, BE an Pipette, etc.
Nein
Nein
Ja
Tritt Fehler-
meldung auf?
Ja
1. ¿Error manipul.: ángulo recogida
tipo pipeta, comp. en pipeta, etc.?
6
2. Representar el componente
6
3. Modificar la iluminación
4. Modificar modos y parámetros
de medición
6
5. Modificar dimensiones - CO
6
6. Modif. contraste Pin/Bolita
7. Modificar las dimensiones
Pin/Bolita
8. Programar el contraste
(programar tabla)
6
¡Colocar el compon. varias veces!
Indicación importante:
La manipulación de componentes
en la estación debe permanecer
como una excepción. Por regla
general se deben modificar sola-
mente algunos componentes
6
Sí
6
No
6
¿Siempre igual?
6
No
6
¿se presenta
mensaje de error?
Repetir el proceso de medición varias
veces (desplazar componente en la
pipeta, simular recogida de dif. compo-
nentes) y controlar los resultados
6
Medir forma caja (componente)
6
Probar GF (BE), Return para paso
de medición siguiente
6
Representar el componente
6
Cabezal revólver
recoger GF (componente)
6
Probar - GF (comp.), Return para
el siguiente paso de med.
6
Representar el componente
6
Medir el componente
6
Cabezal de colocar Pick & Place
recoger GF (componente)
6
Modificar según sea necesario la f. caja en el módulo óptico "Probar el componente"
6
Enviar y equipar a la estación el programa y setup con este empaquetado