Hanwha SM482 PLUS Multi-Functional Placer - 第135页
Page +$1:+$ 135 SM482 PLUS SM482 PLUS Harness Wiring Diagram(6/6) DOCKING CAR T SM421N FBLD SM421N FBRD FEEDER IO BOARD FEEDER INPUT EXT BOARD AM03-001738E J91741071A CN1 CN11 SM_FD017 J9080857B AM03-006346A AM03-006345A…

Page
+$1:+$
134
SM482
PLUS
SM482 PLUS Harness Wiring Diagram(5/6)
CONVEYOR I/F
BOARD
FLAT CABLE
[CV]
CN23
CAN
CN2
FDOCK1
FDOCK2
FRONT DOCKING CART SENSOR1(LEFT TO FRONT)
FRONT DOCKINF CART SENSOR2(RIGHT TO FRONT)
CN24
RDOCK1
RDOCK2
REAR DOCKING CART SENSOR1(LEFT TO FRONT)
REAR DOCKINF CART SENSOR2(RIGHT TO FRONT)
CN10
F/D_CART SOL1
F/D_CART SOL2
FRONT D_CART SOL1
FRONT D_CART SOL2
CN 111
J90831150B
R/D_SOL1
R/D_SOL2
REAR D_CART SOL1
REAR D_CART SOL2
FFD-EN2
FFD-EN3
FFD-CN2
FFD-CN3
SM48C_IT004
CAN
CAN
PC RACK
IT MASTER
CAN_CH1_L
CAN_CH3_L
F-24V-EX
AM03-001729A
AM03-001730A
RFD-EN3
RFD-EN2
RFD-CN3
RFD-CN2
CN3
CN21
[AXIO#1]
CN3
[SC]
[SC]
CN22
CAN_CH2_R
CAN_CH4_R
R-24V-EX
Front DOCKING CART EXT.
Rear DOCKING CART EXT.
F-DCART
R-DCART
HD-CAN
Front DOCK ING CART
Rear DOCK ING CART
5557-24R
5557-24R
DOCK ING CART (OPTION)
CAN
CAN
CAN
AM03-014388C
SM411N_FD010_DC
SM33_CV029
SM411N_FD011_DC
AM03-006704A
SM471_CV020
5559-24P
AM03-001731C
SM411N_FD012_DC
5559-24P
AM03-001731C
SM411N_FD012_DC
SM48C_IT005
AM03-014385A
AM03-006703A
SM471_CV019
J90831149B
SM33_CV028
SM48_CA104
AM03-020584A
FL-#19 (CAN)
SM482_CA105
AM03-007453C
AM03-021132B
AM03-010656A
SM41_CA003
SM48_CA106
SM48_CA102
AM03-006876B
FIX-ILL-R
AM03-025118A

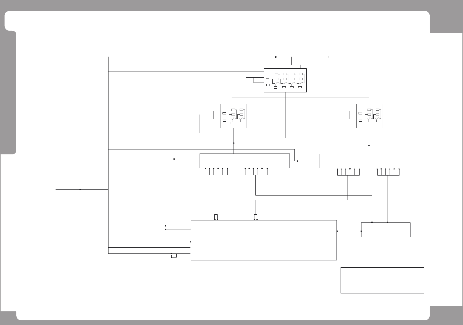
Page
+$1:+$
135
SM482
PLUS
SM482 PLUS Harness Wiring Diagram(6/6)
DOCKING CART
SM421N FBLD
SM421N FBRD
FEEDER IO BOARD
FEEDER INPUT EXT BOARD
AM03-001738E
J91741071A
CN1
CN11
SM_FD017
J9080857B
AM03-006346A
AM03-006345A
DEVICENET
PW
DEVICENET
SM421N_FD024_DC
AM03-001746A
SM411N_FD025_DC
AM03-001747A
SM411N_DC003
AM03-001738E
JK1
JK2
JK3
JK4
JK5
JK6
JJ1
JJ2
JJ3
JJ4
JJ5
JJ6
JK1
JK2
JK3
JK4
JK5
JK6
JJ1
JJ2
JJ3
JJ4
JJ5
JJ6
CN5 CN7
SM_FD012
J9080852D
CN6 CN8
SM_FD014
J9080854C
CN5
SM_FD013
J9080853B
SM_FD015
J9080855B
CN3
DEVICENET RIGHT
DEVICENET LEFT
CN3
CAN
CN4
FEEDER IO BD 24V
CN10
F/R DOCK SIG
DCART-PW
DEVICE-EX(D-SUB 15PIN)
TO IT WORKSTATION
CONNECTOR
1
5
9
14(+)
13(-)
2
6
10
3
7
11
4
8
12
D-NET-CAN
SM411N_DC004
AM03-001748D
1
4
(5~8)
RELAY #1
1
3
5
8(+)
7(-)
2
4
6
1
3
5
8(+)
7(-)
2
4
6
RELAY #2
RELAY #3
FD-CN13
CN7
FD-CN13-EX
FD-CN7-EX
SM411N_FD001_DC
AM03-001739A
FD-CN13-EX
SM411N_FD002_DC
AM03-001740B
PW
SM411N_DC005
AM03-003463B
SM411N_DC005
AM03-003463B
(9~12)
D24V/F24V
D24V
F24V
F24V
D24V
D24V
D24V
F24V
F24V
D24V/F24V
D24V/F24V
SM411N_DC007
AM03-006455B
SM411N_DC008
AM03-013728A
RY#1 1-2,3-4 SHORT
FD_CN4
SM411N_DC006
AM03-006535B
RELAY #1 -1
RELAY #1 -4
SM411N_FD016_DC
AM03-001745C

Page
+$1:+$
136
SM482
PLUS
Axio B/D#1 Slave(1/9)
AXIO BD #1
BOARD
CN1
CN2
01
02
03
04
01
02
03
04
01
02
03
04
SAFTY CONTROL
01
02
03
04
CN27
SM48_SC007
11
12
01
02
09
08
07
20
CN6
CN5
02
03
04
05
06
07
08
09
10
11
12
20 B1
AXIO BD #1
BOARD
CN7
CN9
01
03
05
02
04
06
13
09
11
08
14
19
09
11
08
14
19
01
02
07
08
13
14
30
A1
A3
B1
B2
A5
A7
A9
SM48_AX005_LT
B1
AXIS SENSOR
BOARD
CN10
BOARD
AXIS SENSOR
BOARD
CN9
A1
A3
B1
B2
A5
A7
A9
Y11_HOME
Y11_PL
Y11_NL
Y12_HOME
Y12_PL
Y12_NL
WD_H
24G
X1_H
X1_P
X1_M
01
02
07
08
13
14
30
PCIE ADAPTER #1
PC RACK
SM48_AX005_LT
11
12
01
02
09
08
07
A7
A4
A5
A6
A1
A2
A3
B1
A7
A4
A5
A6
A1
A2
A3
01
02
03
04
05
06
07
08
09
10
11
12
01
02
03
04
05
06
07
08
09
10
11
12
01
02
03
04
05
06
07
08
09
10
11
12
01
FLAT CABLE
HD-SOL
SM482_VI006
H1-VAC
H2-VAC
H3-VAC
H4-VAC
H5-VAC
H6-VAC
H6-BLOW
H4-BLOW
H5-BLOW
H3-BLOW
H2-BLOW
H1-BLOW
PCB WAIT
PCB IN
REAR FEEDER UNLOCK
FRONT FEEDER UNLOCK
PCB OUT
PCB QUICK
PCB WORK
01
03
05
02
04
06
13
07 07
20 20
02
03
04
05
06
07
08
01
30 30
02
03
04
05
06
07
08
01
A11 A11
AX-CN9-EXT
02
03
04
05
01
02
03
04
05
01
24G
24V
FLAT CABLE
SW_H
R34_H
R12_H
R56_H
Z1 HOME
Z2 HOME
Z3 HOME
Z4 HOME
Z5 HOME
Z6 HOME
05
06
07
08
09
10
11
12
13
14
FLAT CABLE
02
03
04
01
05
06
07
08
09
10
11
12
13
14
02
03
04
01
02
03
04
01
24G
24V
24V
24G
24G
24V
24V
24G
SM482_AX006
24G
24V
24V
24G
02
03
04
01
02
03
04
01
SM48_SC007
SACO B/D
02
03
04
01
CN28
CN3
FIX ILL
CN2
BOARD
SM48_CA001
A1
A2
A3
B1
B2
B3
A1
A2
A3
B1
B2
B3
A1
A2
A3
B1
B2
B3
CAN_H
CAN_L
24GND
12V GND
+12V
1
1
2
3
4
2
5