Hanwha SM482 PLUS Multi-Functional Placer - 第167页
Page +$1:+$ 167 Conveyor IF B/D(2/5) SM482 PLUS NO. PA R T N O . P ART NAME Q'TY Old No. Supply Supply L T Refere nce 1 AM03-003541C CABLE ASSY -INLINE_IN-OUT_CVIF 1 AM03-003541 A SM421_CV106 -1 2 AM03-003542B CABLE…

Page
+$1:+$
166
SM482
PLUS
Conveyor IF B/D(2/5)
CONVEYOR
I/F BOARD
CONVEYOR
I/F BOARD
CN9P
6P
CN9S
4
3
2
4
3
2
33
1
4
1
4
1
2
1
2
INLINE AFTER
INLINE BEFORE
5
3
5
3
4
6
4
6
2
2
11
BUSY OUTPUT
AVAILABLE OUTPUT
DF1B-6D P-2.5DSA
SM421_CV106-1
SM421-CV106-2
3
4
2
1
3
4
2
1
SMEMA
DF1B-24D P-2.5DSA
CN12P
6P
CN12S
6
4
2
5
3
1
2
1
GND
+24V
2
1
HEAD MAIN AIR
VACUUM PUMP PWR
SM471_PW146-1
3
1
6
4
2
5
DF1B-6D P-2.5DSA
CN11P
6P
CN11S
6
2
5
4
3
1
3
1
6
2
5
4
DF1B-6D P-2.5DSA
CN10P
6P
CN10S
6
2
5
4
3
1
3
1
6
2
5
4
DF1B-6D P-2.5DSA
2
1
2
1
2
1
2
1
+24V
REAR D_CART SOL1
+24V
REAR D_CART SOL2
+24V
FRONT D_CART SOL1
+24V
FRONT D_CART SOL2
DOCKING CART OPTION
SM33_CV028
FRONT DOCKING CART SOL VALVE
SM33_CV029
REAR DOCKING CART SOL VALVE
DF1B-6D P-2.5DSA
22
4
5
6
4
5
6
33
CN7P
6P
CN7S
11
CN13S
2
5
6
3
4
6P
CN13P
1
2
5
6
3
4
1
TW-BZ
SM48_CV004
DF1B-6D P-2.5DSA
CN14S
24P
CN14P
23
21
19
16
18
14
24G
+24V
PLACE STOPPER DOWN
+24V
PLACE STOPPER UP
24G
23
21
19
16
18
14
11
2
3
2
3
PLACE STOPPER UP SENSOR
P-UP
11
2
3
2
3
PLACE STOPPER DOWN SENSOR
P-DN
6
5
4
2
3
1
6
5
4
2
3
1
22
24
22
24
15
17
12
13
8
11
10
15
17
12
13
8
11
10
23
21
20
23
21
20
16
18
19
16
18
19
1414
24P
CN5P
9
7
6
4
3
5
2
1
9
7
6
4
3
5
2
1
CN5S
2
1
DF1B-24D P-2.5DSA
2
1
2
1
2
1
PLACE STOPPER SOL
BUT SOL
EDGE FIXER SOL
ANC SHUTTER SOL
GREEN
24G
2
4
3
RED
BLUE
1
BLUE
GREEN
TOWER LAMP
RED
24G
RED LAMP
BLUE LAMP
GREEN LAMP
BUZZER
2
1
+24V
BZ
BUZZER
RED
TOWER LAMP
GREEN
BLUE
+24V
BZ
2
4
3
1
2
1
SM421_CV151
SM41_CV151-1
SM48_CV102
2
1
3
4
5
6
7
8 9

Page
+$1:+$
167
Conveyor IF B/D(2/5)
SM482
PLUS
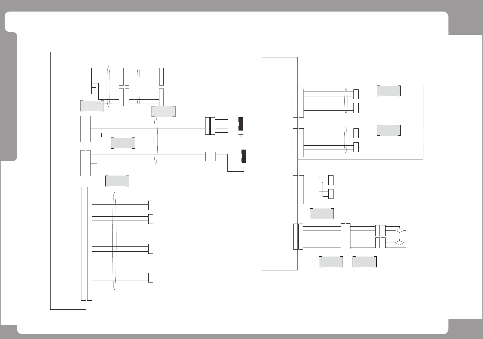
NO. PART NO. PART NAME Q'TY Old No. Supply Supply LT Reference
1 AM03-003541C CABLE ASSY-INLINE_IN-OUT_CVIF 1 AM03-003541A SM421_CV106-1
2 AM03-003542B CABLE ASSY-INLINE_IN-OUT 1 AM03-003542A SM421_CV106-2
3 AM03-006878A CABLE ASSY-TOWER LAMP EXT 1 SM48_CV004
4 AM03-007691B CABLE ASSY-CONV_SOL 1 AM03-007691A SM48_CV102
5 J90831149B F_DOCKING_CART_SOL_CABLE_ASSY 1 SM33_CV028
6 J90831150B REAR_DOCKING_CART_SOL_CABLE_ASSY 1 SM33_CV029
7 AM03-005699A CABLE ASSY-VACUUM_EJECTOR_PWR 1 SM471_PW146-1
8 AM03-003871A CABLE ASSY-PLACE STOPPER SENSOR 1 SM421_CV151
9 AM03-003872A CABLE ASSY-PLACE STOPPER SENSOR EXT 1 SM421_CV151-1

Page
+$1:+$
168
SM482
PLUS
Conveyor IF B/D(3/5)
22
24
22
24
15
17
12
13
8
11
10
15
17
12
13
8
11
10
23
21
20
23
21
20
16
18
19
16
18
19
1414
CONVEYOR
I/F BOARD
24P
CN15P
9
7
6
4
3
5
2
1
9
7
6
4
3
5
2
1
CN15S
CONVEYOR
I/F BOARD
24P
CN16P
2
1
PUMP ALARM
DF1B-24D P-2.5DSA
PUMP TEMP ALARM
24G
11
2
3
2
3
BUT UP SENSOR
+24V
FRONT ANC CL
BUT-UP
SM421_CV150
1
2
3
1
2
3
SM421_CV150-1
24
22
24
22
11
15
17
12
13
8
11
10
15
17
12
13
8
11
10
23
21
23
20
21
20
18
16
19
18
16
19
14 14
2
3
3
1
2
1
3
2
2
3
CN16S
9
7
6
4
3
5
2
1
9
7
6
4
3
5
2
1
ANC CLOSE SENSOR
ANC OPEN SENSOR
+24V
ANC CL
24G
+24V
ANC OP
24G
SM421_CV109 SM_CV010
A-CL
A-OP
SM48_PW147
1
3
2
4 5