JUKI_2050说明书_.pdf - 第66页
第 2 荤 生产 Rev03 2-8-3-1 生 产状态 按下 《 START) 开关 ,生 产开 始后, 画面中 显 示生产 状态。 画面显 示根据 "工 具* / "操 作选 项特的 以生产 (显 示) 总标签 的设定 (是 否途中 回用大 号字体 显 示生产 基板 的数 量耳) 而不同 . (参见 62 操作 选项 0 遗常 的生产 状态显 示国面 图 2-24 生产 状态显 示画面 O 当 在操作 选项的 “…

第
2
章
生产
Rev03
2-0-3
生
产开始
指定
生产条
件,
按
下操作
面板的
<START>
开关.
开始
生产,
显
示生产
状态
画面.
如果
在按下
《STAKT》
开关
时原
点定位
尚未
完成,
雌下
4081d邮植
进行
原点定
位后,
再
次按下
<START〉
移,
A
注意
接下
<START>
开关,
贴片
氧立即
移动,
开加
生产。
为避
免人身
物事,
在运
行过程
申切勿
将零放
入装
部,
也不
要带雅
和头靠
近装
在接下
<START>
开
美前,
湾务态
确认装
部无入
作业.
在按下
8TAm
开
关前,
请确认
奘量醋
近没
有会受
到人身
楼看
的人。
在按下
<START>
开
关前,
请事
队知内
部没有
安装、
安
放会妨
碍装
行的
物体
(
W
工具等
L
含
如果尚
未迸行
过推将
给台架
职期
(在
重回原
点后.
或
升起、
降下
台架后
),
躺在移
动数
取位
自动进
行送科
窗台架
识别.
此时,
由于
贴片头
会横跨
供给装
上方,
因
此清我
科手、
般等
,近或
伸入装
2-29

第
2
荤
生产
Rev03
2-8-3-1
生
产状态
按下
《
START)
开关
,生
产开
始后,
画面中
显
示生产
状态。
画面显
示根据
"工
具*
/
"操
作选
项特的
以生产
(显
示)
总标签
的设定
(是
否途中
回用大
号字体
显
示生产
基板
的数
量耳)
而不同
.
(参见
62
操作
选项
0
遗常
的生产
状态显
示国面
图
2-24
生产
状态显
示画面
O
当
在操作
选项的
“生产
O
示严
标签
中选中
.用大
号字体
显示生
产基板
数*”
项时.
S2-2E
生产
状态星
示画面
做大
II
承)
2-30

第
2
章
生产
Rev03
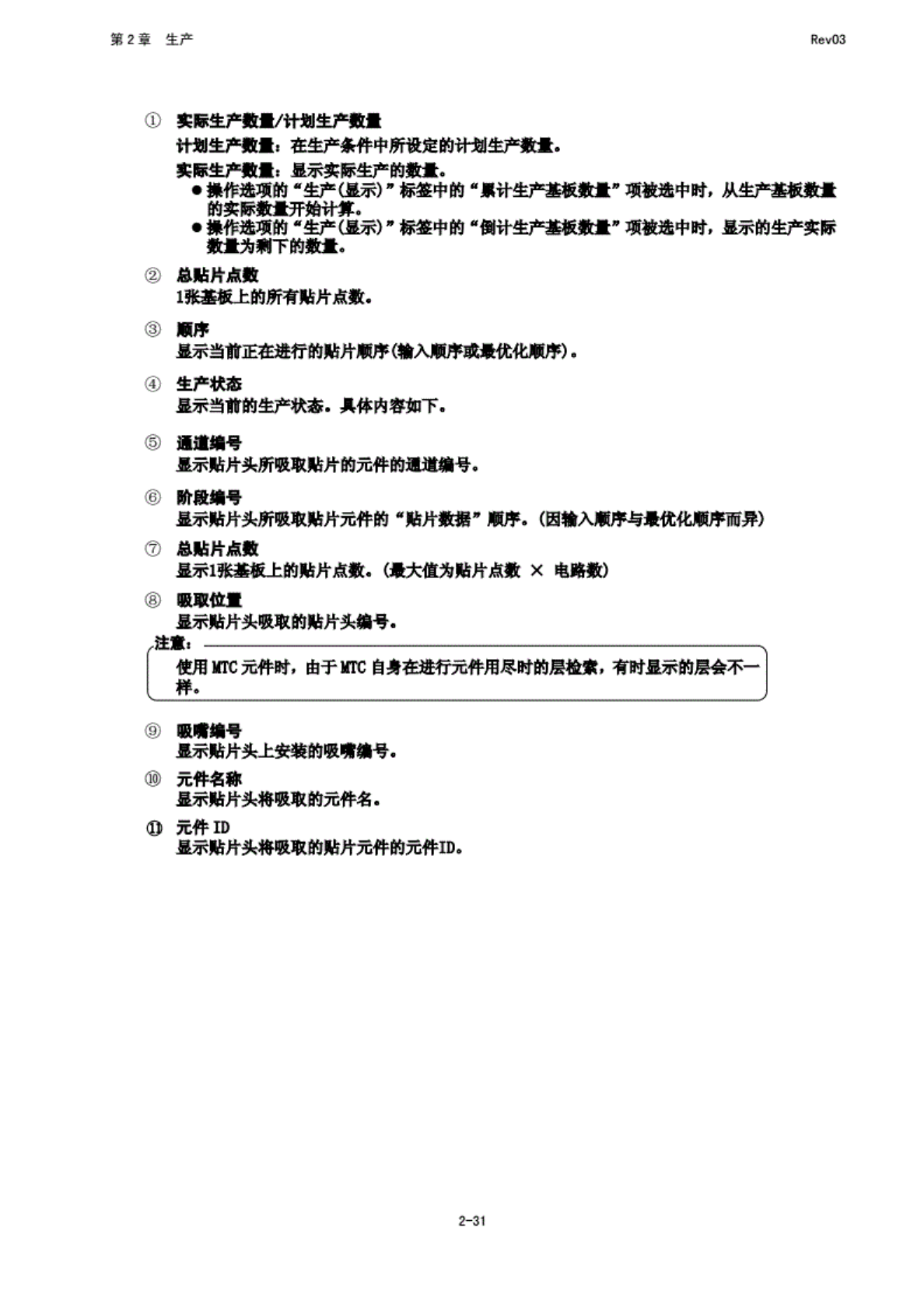
实际
生产政
计划生
产我.
计划
生产数
M
在生产
条件
申所设
定的计
划生产
数量.
实
际生产
救*:
显示实
题生产
的神.
.操作
选项的
,生
产保
示产标
签中的
*栗
计生产
基板效
景
R
项被逸
中时,
从
生产基
板数量
的
实际敷
1BF
始计算
,
操作
选项的
“生
产保
示)*
标
签中的
“倒
针生
产基板
款・”
项被逸
中时,
显示
的生产
实际
数
*为
剩下的
数量.
总贴
片点敷
1
张基板
上的
所宥贴
片点
数.
顺
序
显
示当前
正在送
行的贴
片版序
(输
入顺
序或最
优化
顺序)
.
生产楣
6
显示当
防
的生产
状态.
具
体内容
如下.
通
道编号
显示
贴片头
所吸取
贴片
的元件
的通道
编号.
阶
段靖号
显
示贴片
头所吸
取贴片
元件的
“贴片
数据”
瓶序.
(因输
入瓶序
与最优
化顺序
而异》
总贴
片点敷
显示】
张基
板上
的油片
点数.
(
A
大值
为贴
片点费
x
电
路数)
吸取位
显示贴
片头
吸取的
贴片头
编号.
「注值
g
>
使用
MK
元件
时,
由于
MC
自
身在进
行元件
用尽时
的层检
索,
有时显
示的层
会不一
〔样,
_
J
电
)
眼鹿
娘号
显示
贴片头
上安装
的吸嘴
编
号.
元
件名都
显示贴
片头
将吸
城的元
件名.
元件
ID
显
示贴片
头将吸
取的贴
片元件
的元件
ID.
2-31