YSM20R_KMK-1b_cwd - 第10页
Confidential & P roprietary P A G E CVS1 CN5 I/O C ONVEYOR -4- CN41 CV+24V CVP CN1 J0401 POW BOARD ASSY P091 J0402 48V PO W IC POW CAMERA SEL P OW 48V/24V/ EMG CV C/R I/O UNIT ASSY CVP CN3 CN3 CN1 CN4 CN2 XT31 QF53 S…

Confidential & Proprietary
PAGE
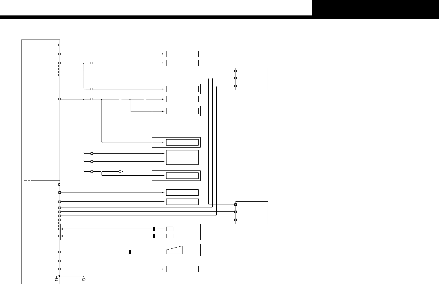
CONTROL BOX ASSY A01
REMOTE IF
LAN1
IF GOOD
RAS
USB1
USB2
USB3
USB4
LAN2
IF LAN2 J0186
C/R GOOD
DC12V IN
FRONT TOUCH PANEL LCD1
VGA
LCD1
SERIAL
RS232C F
J0101
I/O
IF I/O I/O A I/O A 1
SYSTEM
LAN1
LAN2
SYS LAN2 J0191
LAN3
J0195
VGA1
J0205
J0206
VGA2
SERIAL1
RS1 SERIAL1 J0207
SERIAL2
RS2 J0208
VGA
LCD2
SERIAL
RS232C R
I/O AI/O A 4
DC12V IN
REAR TOUCH PANEL LCD2
SYS LAN3
CN20
I/O CONVEYOR -2-J0102
POWER CIRCUIT
SIGNAL
J0103
J0109
CVS1 CN8
CONTROL BOX -1-
I/O F-ANC
J0911
LCD1
LCD2
See Page 2
I/O CONVEYOR -4-
FEEDER STRUCTURE
I/O D
J0913
I/O
I/O D
J0912
J0104
F-FEEDER HOLDER
F-CAL.CMN
R-FEEDER HOLDER
R-CAL.CMN
CONVEYOR C/R
I/O B
I/O C
CR I/O B
CR I/O C
I/O CONVEYOR -3-
I/O CONVEYOR -3-
J0266
LCD2
IF RAS J0203
LCD1
J0901
UPS SIG
KEY
MOUSE
USB1
USB2
J0931
J0932
A42
A41
FRONT BARCODE READER
REAR BARCODE READER
F
R
SYS USB1
SYS USB2
E36
E37
USB4
J0210
J0209
USB3
AC IN
AC100V J0032
PE
POWER CIRCUIT
A06
USB MEMORY
See Page 2
SYS3
SYS4SYS4
SYS3
QF21
XT21
USB KEYBOARD
E38
2TURN
J0666
SRV2 ECAT IN
I/O A 3I/O A 2
CN33
I/O CONVEYOR -4-
HB LAN
J0252
HEAD
ANC(Option)
KEYBOARD ASSY(Option)
REAR CALIB.ST.(Option)
FRONT CALIB.ST.(Option)
UPS(Option)
IT OPTION(Option)
See Page 7
See Page 4
See Page 10
See Page 17-21
See Page 11
See Page 10
See Page 9
See Page 11
See Page 14
CC.V0
6
CONTROL BOX -3-
YSM20R-1

Confidential & Proprietary
PAGE
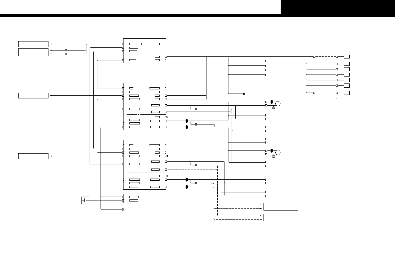
CVS1 CN5
I/O CONVEYOR -4-
CN41
CV+24V
CVP CN1J0401
POW BOARD ASSY P091
J0402
48V POW
IC POW
CAMERA SEL POW48V/24V/EMG
CV C/R I/O UNIT ASSY
CVP CN3
CN3
CN1
CN4CN2
XT31
QF53
See Page 2
CVP CN2
J0080POWER CIRCUIT
ENC BOARD ASSY P095
INC ENC 2CN2
INC ENC 1CN1
CN8 BATTERY
CN4MOTOR 2
CN1MOTOR 1
J0196
DI2 CN5CN8B ETHER OUT
CVD1 CN5
CN5 MOTOR POW
DRV BOARD ASSY P094
J0404 CVE1 CN8
CN4SER ENC2
DI2 CN5CN8B ETHER OUT
CVD2 CN5
CN1MOTOR 1
CN5 MOTOR POW
MOTOR 2 CN4
INC ENC 2CN2
INC ENC 1CN1
CN8 BATTERY
SER ENC1 CN3
FAN CN5
BATT BOARD ASSY-1 P101
DRV BOARD ASSY P097
ENC BOARD ASSY P098
E43
E44
J0417
FAN CN5
HE CN5
J0416
SER ENC1 CN3
SER ENC2 CN4
E41
E42
CV1P
CV1M
M11
E51
W1M
W1P
M15
E56
J0056
J0424CVE1 CN4
J0423CVE1 CN3
W1M
J0421
J0422
CVD1 CN1
CVD1 CN4
J0805
J0426CVE2 CN3
CVE2 CN4
ATAP
W4P
CV2P
CV2M
CV3P
CV3M
CV4P
CV4M
W2P
W2M
W3P
J1707
J0252
CV EMG
CN33
W1P
J0809
CVD2 CN1 J0425
CVD2 CN4
ATAM
W4M
W3M
HE CN5
J0412
REAR ATS
ATHBP
ATHBM
FRONT ATS
ATHAP
ATHAM
R ATS LAN
REAR ATS
REAR ATS(Option)
FRONT ATS(Option)
REAR ATS(Option)
□42 100W
□42 100W
W1-AXIS
CV1-AXIS
CV7
CV8
CV9
CV10
CV4 L
CVI CN7 J0411
I/O BOARD ASSY P092
DO INCN6
J0403 CVI CN6
CN8DO1
CN7DO0
CV1 R J0441
(Ext.Conv.op.)
SQ041
CV SEN CV SEN CV1 R
SQ074
CV4
(L>R,EXIT)
(R>L,ENTRANCE)
CONVEYOR1 RIGHT SENSOR
N2302000
N2302005/T2302705
N2302001/T2302701
CV SENSOR 2
N2302002/T2302702
CV SENSOR 3
N2302003/T2302703
CV SENSOR 4
N2302004/T2302704
(R>L,EXIT)
(L>R,ENTRANCE)
N2302006
CONVEYOR1 LEFT SENSOR
SQ071
CV1
SQ072
CV2
SQ073
CV3
SQ075
CV5
CV6
CV1 L J0443
SQ042
(Ext.Conv.op.)
CV1 LCV SEN CV SEN
CV SENSOR 1(L510/L810 Conv.op)
CV SENSOR 5(L510/L810 Conv.op)
CONTROL BOX -3-
SYS LAN3
CVS1 CN8
CVS1 CN6
SRV BOARD ASSY P093
CV C/R SERVO UNIT ASSY-1
CN8A ETHER IN
OPTION IF CN1
S-POWERCN6
DOCN7
CVS1 CN7
J0195 CVS1 CN3
VAC CN2
DI1 CN3
CVS2 CN6
SRV BOARD ASSY P096
CV C/R SERVO UNIT ASSY-2
CN8A ETHER IN
OPTION IF CN1
S-POWERCN6
DOCN7
CVS2 CN8
CVS2 CN5
DI1 CN3
VAC CN2
CN2 BATT OUT
CN1 BATT IN
GB11 BAT1 CN2
BAT2 CN2
See Page 19,21
See Page 18,20
See Page 19,21
See Page 6
See Page 11
CC.V0
7
CONVEYOR C/R
YSM20R-1

Confidential & Proprietary
PAGE
CLAMP
CLAMP
CLAMP
CLAMP
UNCLAMP
UNCLAMP
UNCLAMP
UNCLAMP
T0100006/T0100007
T0100004/T0100005
REAR1 FES32 YV023
T0100002/T0100003
FRONT2 FES32 YV022
T0100000/T0100001
FRONT1 FES32 YV021
REAR2 FES32 YV024
FES32 FEEDER STRUCTURE Spec.
FES DI/DO
F1 FWD
CN3 J0302 FES32 FEEDER
FES DO
J0303CN5
DI4,5,6 CN5
CN4DI3,4
SQ144A
SQ144B
SQ143A
SQ143B
SQ142A
SQ142B
SQ141A
SQ141B
SQ141A
SQ141B
SQ143A
SQ143B
SQ131
N0100425
N01004D0
N01004C7
I/O CONVEYOR -3-
CN28
F ION FLOW
R ION FLOW
F
FRONT IONIZER FLOW METER
REAR IONIZER FLOW METER
SF21
SF22
SAFETY UNIT(Standard)
J0311
J0310
R2 PIN ST
YV074
T0100043
R2 PIN STATION UP
YV073
T0100045
R1 PIN STATION UP
R1 PIN ST
CN16
BLOW CN16
CN15
DI11,DO4 CN15
CN14 J0309
KM11CN1424E
J0941CN13
F IONIZER
R IONIZER
J0942
ALARM DI :
ALARM DI :
F IONIZER
R IONIZER
REAR SAFETY COVER
REAR IONIZER A22
FRONT SAFETY COVER
FRONT IONIZER A21
N0100422
J0943
IONIZER ASSY(Option)
CN10 J0352
J0305
J0304CN7
J0351CN6
J0051CN1
CN2 J0301
FAN 9
C/R RIGHT-1
N0100390
FAN9 C/R R1
FAN 10
C/R RIGHT-2
N0100391
FAN10 C/R R2
FAN 11
Y-FRAME FRONT LEFT
N0100392
FAN11 FRONT YL
FAN 12
Y-FRAME FRONT RIGHT
N0100393
FAN12 FRONT YR
FAN 13
Y-FRAME REAR RIGHT
N0100394
FAN13 REAR YR
FAN 14
Y-FRAME REAR LEFT
N0100395
FAN14 REAR YL
FAN 15
TOP FRONT LEFT
N0100396
FAN15 F1 TOP
FAN 16
TOP REAR RIGHT
N0100397
FAN16 R1 TOP
FAN 1
REAR LEFT
N0100380
FAN1 REAR L
FAN 2
N0100381
POWER CIRCUIT
See Page 2
GS22
CN13IONIZER
CN12
CN11
NEXT CN11
CN12PREVIOUS
DO1,2 CN10
DI8 CN9
CN8
DI7,8 CN8
F1 FLT POW
R1 FLT POW
F2 FLT
R2 FLT
I/O CONVEYOR BOARD ASSY CN7
R2 FLT POW
FEEDER FLOAT SENSOR(FIX70 Spec.)
R FEEDER FLOAT SENSOR
N01003E4
R1 FEEDER FLOAT
R1 FLT
F2 FLT POW
F FEEDER FLOAT SENSOR
N01003E2
F1 FEEDER FLOAT
F1 FLT
CN7DI6,7
R1 FLT POW
FEEDER FLOAT SENSOR(FES32 Spec.)
N01003E2
F1 FLT POW
F1 FEEDER FLOAT
F1 FEEDER FLOAT SENSOR
F1 FLT
F2 FEEDER FLOAT SENSOR
N01003E3
F2 FLT POW
F2 FEEDER FLOAT
F2 FLT
N01003E4
R1 FEEDER FLOAT
R1 FEEDER FLOAT SENSOR
R1 FLT
R2 FEEDER FLOAT SENSOR
N01003E5
R2 FLT POW
R2 FEEDER FLOAT
R2 FLT
CN6DO0,1
N01003A2
F1 FEEDER STRUCTURE FORWARD
DI2,3 CN3
FAN CN2
CN1DC24V IN
I/O CONVEYOR BOARD ASSY P021
XA DI
FAN DI
J0381
HEAD
X ORG SENSOR
HEAD X FAN DI
I/O CONVEYOR -5-
I/O CONVEYOR -5-
See Page 13
F
FAN5 REAR R2
FAN 3
POWER TRANSFORMER
N0100382
FAN3 TM11
FAN 4
REAR RIGHT-1
N0100383
FAN4 REAR R1
FAN 5
REAR RIGHT-2
N0100384
FAN 6
C/R LEFT-1
N0100385
FAN6 C/R L1
FAN 7
C/R LEFT-2
N0100386
FAN7 C/R L2
POWER SUPPLY-2
N0100387
FAN 8FAN8 P.SUPPLY2
POWER SUPPLY-1
FAN2 P.SUPPLY1
F2 FWD
SQ132
N01003A5
F2 FEEDER STRUCTURE FORWARD
R1 FWD
SQ133
N01003B0
R1 FEEDER STRUCTURE FORWARD
R2 FWD
SQ134
I/O CONVEYOR -3-
COVER SW
N01003B3
R2 FEEDER STRUCTURE FORWARD
SQ189
R2 PIN DOWN
N0100433
R2 PIN STATION DOWN
SQ188
R2 PIN UP
N0100432
R2 PIN STATION UP
F1 PIN ST
R2 PIN STATION(Option)
F1 PIN DOWN
F1 PIN UP
SQ187
N0100437
R1 PIN STATION DOWN
R1 PIN DOWN
SQ186
N0100436
R1 PIN STATION UP
R1 PIN UP
F2 PIN ST
R1 PIN STATION(Option)
F2 PIN DOWN
F2 PIN UP
See Page 14
See Page 12
See Page 12
See Page 18-21
See Page 10
See Page 14
F1 UNCLAMP
F2 UNCLAMP
R1 UNCLAMP
R2 UNCLAMP
F1 CLAMP
F2 CLAMP
R2 CLAMP
R1 CLAMP
CC.V0
8
I/O CONVEYOR -1-
YSM20R-1