YSM20R_KMK-1b_cwd - 第15页
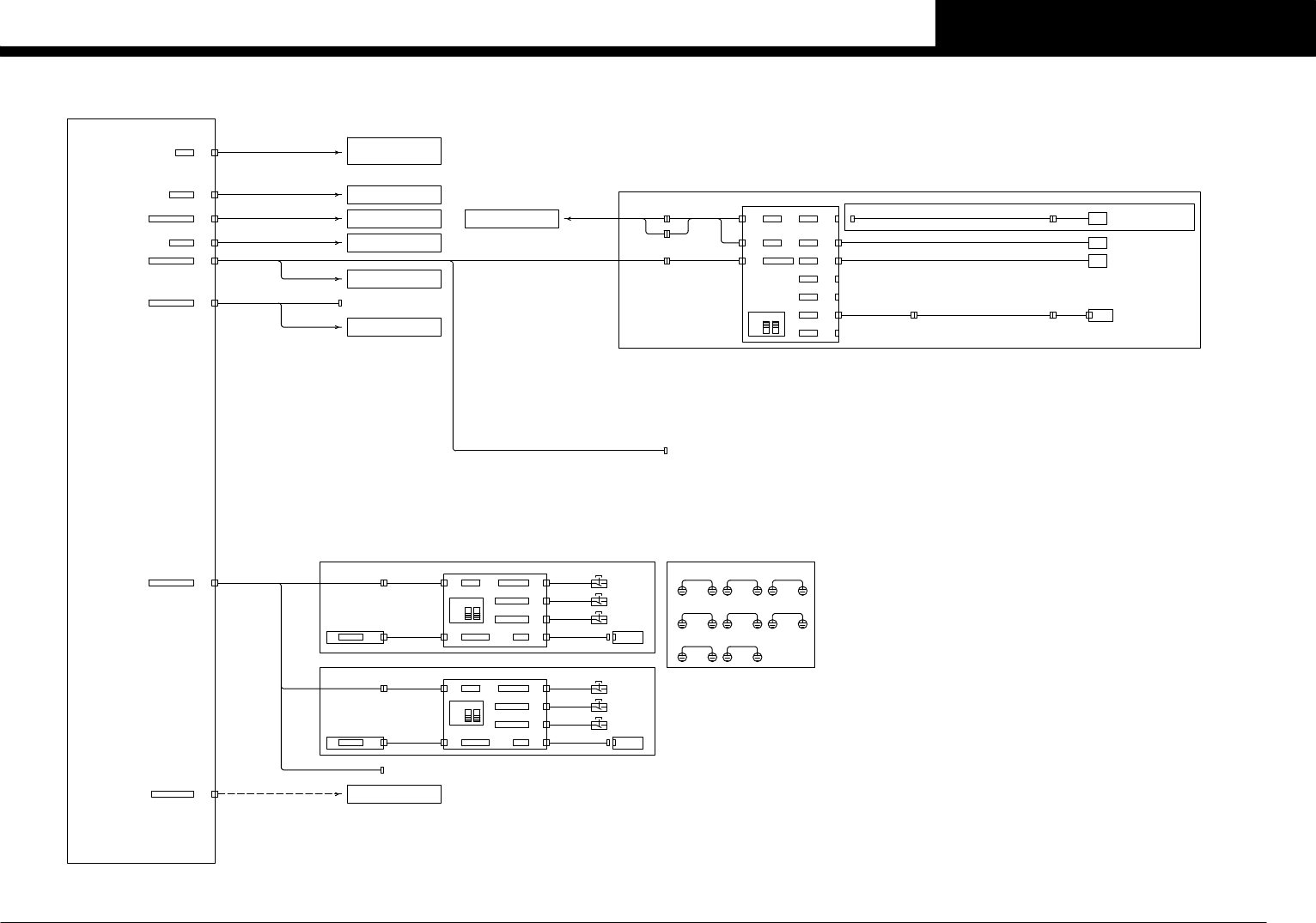
Confidential & P roprietary P A G E NEXT/P REV J0338 J0336(R> L) or J0 337(L>R) CN12 CN11 E21 CLAMP2 CN19 J0353 CV ST7 CV ST6 CV ST8 J0315 CN22 DI14,15 CN22 CN10 DO1,2 J0305 DI7,8 CN8 DI4,5,6 CN5 CN8 SIG.TO WER…

Confidential & Proprietary
PAGE
CN42 J0059
C/R FAN DC24V
CONTROL BOX -1-
CONTROL BOX -1-
CONTROL BOX -2-
CONVEYOR C/R
J0057CN43
+24V45,+24V46 CN43
HEAD B DC24V
CN38
CN38EMG1
+24V43,+24V44 CN42
SRV BK+24V
J0321
+24V39
CN39
CN39
CAMERA DC24V
J0322
+24V40,+24V41
CN40
CN40
CV C/R DC24V
J0056
CN41
CN41
+24V42
I/O CONVEYOR BOARD ASSY P021
HEAD
HA+24V
F-ANC+24V
CN19
DC24V INCN19
J0392
I/O F-ANC
I/O F-ANC
CONTROL BOX -3- J0109
I/O A
CN1
CN11DI08
ANC CTRL BOARD ASSY P160
CN1 COM1
J0376
SQ165
CN11
F NZL AMP
N0100954
PUSH UP PIN NOZZLE DETECTJ0391
PUSH UP PIN NOZZLE(Option)
FRONT ANC UNIT(Option)
DI00 CN3 SQ161
CN3 OP
N0100950
NOZZLE STATION OPEN
DI01 CN4 SQ162
CN4 CL
N0100951
NOZZLE STATION CLOSE
DI02 CN5
DI03 CN6
DO00 CN17
CN17 J0398
YV041
ANC OP
J0394
ANC OP
T0100280
NOZZLE STATION OPEN
CN18DO01
CN2
COM2CN2
21
ON
OFF
DIP SW(SW1)
+24V47,+24V48 CN44
SP+24V
FDR ST BOARD ASSY P143
REAR FEEDER SET STATION(Option)
P142
PITCH LED BOARD ASSY
J1006J1002 CN2CN1
LED IN CN1 FDR CN6 FEEDERLED OUTCN2
SB43
J1005CN5 PITCH SET SW
PITCH SET CN5
SB42
J1004CN4 PITCH DOWN SW
PITCH DWN CN4
OFF
ON
1 2
DIP SW(S1)
SB41
J1003J1001 CN3CN1
F FDR ST
PITCH UP SW
PITCH UP+24V CN3CN1
FDR ST BOARD ASSY P141
FRONT FEEDER SET STATION(Option)
CN44 J0058
J0688J0687
REAR ATS I/FFRONT ATS I/F
REAR CENTER2REAR CENTER1
J0686J0685J0684
REAR LEFT
FRONT CENTER2FRONT CENTER1
J0683J0682J0681
FRONT RIGHT
COVER EARTH
J1013J1011 CN3CN1
R FDR ST
PITCH UP SW
OFF
ON
1 2
PITCH UP+24V CN3
DIP SW(S1)
CN1
J1014CN4 PITCH DOWN SW
PITCH DWN CN4
SB48
J1015CN5 PITCH SET SW
PITCH SET CN5
SB47
SB46
P144
J1016J1012
PITCH LED BOARD ASSY
CN2CN1
LED IN CN1 FDR CN6 FEEDERLED OUTCN2
I/O CONVEYOR -3-
R DIP ST
F DIP STJ0952CN45
DI30,31,DO14 CN45
R-ANC+24V
See Page 10
See Page 14
See Page 4
See Page 7
See Page 5
See Page 4
See Page 6
SAFETY UNIT(Standard)
KM10,KM11,KM12
See Page 13
CC.V0
11
I/O CONVEYOR -4-
YSM20R-1

Confidential & Proprietary
PAGE
NEXT/PREV
J0338J0336(R>L) or J0337(L>R)
CN12
CN11
E21
CLAMP2
CN19 J0353
CV ST7
CV ST6
CV ST8
J0315CN22
DI14,15 CN22
CN10DO1,2
J0305
DI7,8 CN8
DI4,5,6 CN5
CN8
SIG.TOWER CN19
CN12PREVIOUS
CN11NEXT
I/O CONVEYOR BOARD ASSY P021
CV ST5
J0303CN5
SQ050
CV ST5EXIT ST EXIT ST
(R>L,Ext.Conv.op.)
J0445 CONVEYOR1 STOPPER UP5
N01003D4
CONVEYOR1 STOPPER UP4
N01003D3
N01003D2
CONVEYOR1 STOPPER UP3
CONVEYOR1 STOPPER UP2
N01003D1
N01003D0
CONVEYOR1 STOPPER UP1
CV ST4
SQ049
CV ST3
SQ048
CV ST2
SQ047
CV ST1
SQ046
CV ST1EXIT ST EXIT ST
(L>R,Ext.Conv.op.)
J0445
(L510/L810 Conv.op.)
(L510/L810 Conv.op.)
NEXT/PREV L
NEXT/PREV R
J0673
W1-AXIS L
J0326
J0329CV PUSH
CV PUSH
W1-AXIS R
CV PUSH1/2
CV PUSH3/4
CV PUSH5/6
CV PUSH7/8
LE OUT :T0100036
BUSY OUT:T0100035 / LR OUT:T0100034
BA OUT :T0100031 / UR OUT:T0100030
BA IN :N0100416 / UR IN :N0100417
BUSY IN:N0100410 / LR IN :N0100411
LE IN :N0100412
PCB's transportation L>R
NEXT INTERFACE
PREVIOUS INTERFACE
1TURN
1TURN
E26
E25
NEXT
A-GATE2
INTERFACE PANEL
INTERFACE PANEL
J0341
J0342 PREV
A-GATE2
BUSY OUT:T0100035 / LR OUT:T0100034
LE OUT :T0100036
BA OUT :T0100031 / UR OUT:T0100030
LE IN :N0100412
BUSY IN:N0100410 / LR IN :N0100411
BA IN :N0100416 / UR IN :N0100417
PCB's transportation R>L
PREVIOUS INTERFACE
NEXT INTERFACE
1TURN
1TURN
E25
E26
A-GATE2
PREV
INTERFACE PANEL
INTERFACE PANEL
J0342
J0341
A-GATE2
NEXT
CV ST8
CV ST7
CV ST6
N0100475
FAN 18
NPN CN1CN2 PNP
PNP CHANGER BRD ASSY
P025
FAN18 R2 TOP FAN18 R2 TOP
TOP REAR LEFT
PUSH2-2
PUSH2-1
PUSH1-2
PUSH1-1
PUSH2
PUSH1
PUSH2
PUSH1
CONVEYOR1 PUSH SAFETY CLAMP2-2
CONVEYOR1 PUSH SAFETY CLAMP2-1
N01003F7
N01003F6
N01003F3
CONVEYOR1 PUSH SAFETY CLAMP1-2
N01003F2
CONVEYOR1 PUSH SAFETY CLAMP1-1
SQ066
SQ065
SQ062
SQ061
N0100474
NPN CN1CN2 PNP
PNP CHANGER BRD ASSY
FAN17 F2 TOP
P024
FAN17 F2 TOP
TOP FRONT RIGHT
FAN 17
PU-AXIS ORIGIN
PUB ORG
N0100473
SQ008
PUA ORG
UB ORG
UA ORG
Y-AXIS ORIGINJ0371
Y ORG2
N0100467
SQ002
Y ORG2
Y ORG1
HA AIR
J0382
HEAD AIR PRESSURE
N0100465
SP12
P
HB AIR
SIGNAL TOWER
HL11
EMERGENCY STOP(RED/WHITE)
T0100052
ERROR(YELLOW/BLUE)
T0100053
RUN(GREEN)
T0100054
HL11
BUZZER
T0100060
L1 PREV
L1 NEXT L1 PREV
L1 NEXT
CN10 J0352
CLAMP3
YV007
T0100023
CONVEYOR1 CLAMP3
(R>L Standard)
F SHUT.DO
R1 SHUT.DO
R2 SHUT.DO
(L>R L510/L810 Convop.)
CONVEYOR1 STOPPER5
T0100021
T0100022
CONVEYOR1 CLAMP1
(L>R Standard)
CV ST5
YV005
CLAMP1
YV006
(R>L L510/L810 Conv.op.)
T0100017
CONVEYOR1 STOPPER3
CV ST3
YV003
CONVEYOR1 STOPPER4
T0100020
CV ST4
YV004
(R>L L810 Conv.op.)
(L>R L510/L810 Conv.op)
CONVEYOR1 STOPPER2
T0100016
(R>L L510/L810 Conv.op.)
(L>R L810 Conv.op.)
CV ST2
YV002
CV ST1
YV001
T0100015
CONVEYOR1 STOPPER1
CC.V0
12
I/O CONVEYOR -5-
YSM20R-1

Confidential & Proprietary
PAGE
CN14
24E CN14
CN10
DO1,2 CN10
DI8 CN9
CN4DI3,4
DI19 CN26
EMG1 CN38
CN38
I/O CONVEYOR BOARD ASSY P021
J0309
J0352
S11
KM11 A1 +24B KM11 A2 0V
KM11 54 KMONKM11 53 +24V
KM11 21 FB1
KM11 61 FB1
KM11 73 +24V
KM11/KM11A
W54
V54
U54
W52
V52
U52
21 22
73 74
83 84
53 54
A1 A2
1/L1
3/L2
5/L3
2/T1
4/T2
6/T3
61 62
KM12 54 KMONKM12 53 +24V
KM12 21 FB2
KM12 61 FB2
KM12 A2 0VKM12 A1 +24C
21 22
73 74
83 84
53 54
A1 A2
1/L1
3/L2
5/L3
2/T1
4/T2
6/T3
61 62
+48VB
S12
+48V
KM10 A1 +24V
KM10 A2 0V
KM10T11 SAFE0
KM10T12 SAFE1
KM10 T31 FB0
KM10 T32 FB3
KM10T23 SAFE1
KM10 13 +24V
KM10 23 +24V
KM10 43 +24V
KM10 14 +24B
KM10 24 SRVON
KM10 44 +24C
Control
Circuit
13
23
33
43
53
61
14
24
34
44
54
Off
Delay
Timer
K1K2
K3K4
62
*OFF-delay time setting switch
Set time 0.5sec
DC
LOGIC
AC
A1
A2
T11
T12
KM10
B
PE
A
T21
T22
T23
T31
T32
1
2
3
4
5
6
7
NF11
POWER CIRCUIT
See Page 2
J0014
GS31
POWER CIRCUIT
See Page 2
J0072
KM12 22 FB3
KM12 62 FB3
KM11 22 FB2
KM11 62 FB2
J0257
J0255
J0256
J0258
QF52
QF51
QF53
POWER CIRCUIT
See Page 2
J0073
KM11 74 +24E
AC230V
CONTROL BOX POWER CIRCUIT
See Page 2
J0015
F SHUT.DO
R1 SHUT.DO
R2 SHUT.DO
I/O CONVEYOR -5-
See Page 12
KM12/KM12A
CC.V0
13
SAFETY UNIT(Standard Spec.)
YSM20R-1