00191369-02 - 第208页
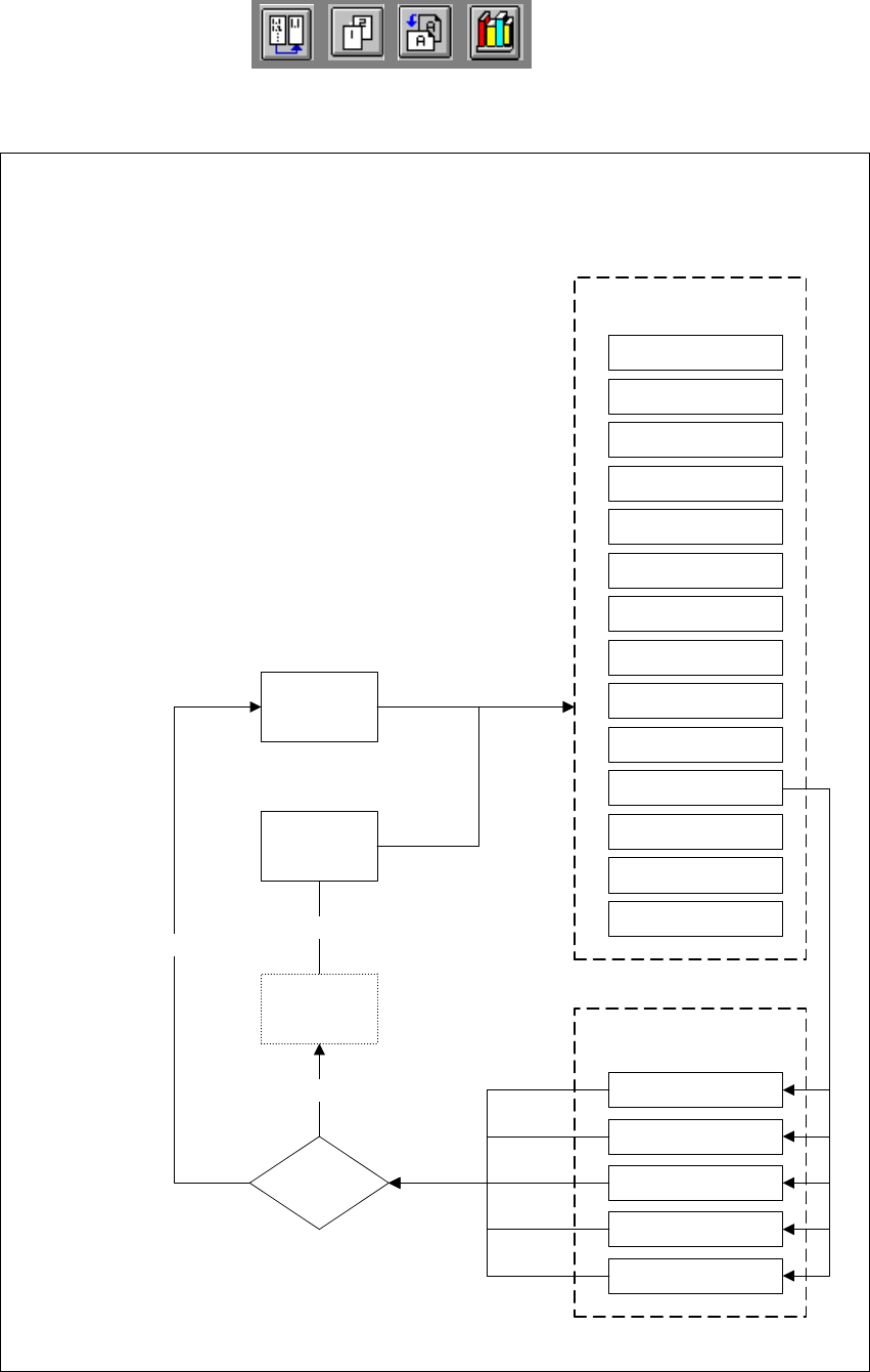
6 Vision functions User M anual HS-50 6.5 Teach Fiducial Software Version SR.501.xx 12/99 Issue U S 208 t I I t 6 Fig. 6.5 - 1 T each fiducial flow chart - menu options Mai n vi ew Teach fiducial menu options Main view m…

User Manual HS-50 6 Vision functions
Software Version SR.501.xx 12/99 Issue US 6.5 Teach Fiducial
207
t IIt
6.5.2.3 Buttons
For selecting options the system provides the following buttons: 6
– Select the teaching gantry
Use the mouse to select the teaching gantry.
– Save fiducial
The fiducial parameters just generated will be saved when you click on this button.
– Load fiducial
Once you have selected the desired fiducial from the lists field, click on the Load fiducial but-
ton. The fiducial parameters will be loaded.
6.5.2.4 Video Images
The camera image of the MVS system (vision analysis unit) can be displayed on the screen of the
station computer. In addition the screen will include header and footers: 6
– The header includes, for example, the currently selected menu option, the fiducial number,
analysis criteria, measurement results and so on.
– The footers include command sequences, keyboard commands, camera coordinates and so
on.
You can always quit displays of video images with the ESC key. The corresponding menu window
will then reappear. 6
6.5.2.5 Warning and Message Boxes
Messages are text fields which contain information regarding actions, warnings and so on. They
will appear under the following circumstances: 6
– incorrect operator actions (for example, a board still on the processing conveyor).
– requests to the operator to carry out certain actions (for example, remove board).
– instructions (for example, input the name of a fiducial).
– indicates the system is busy performing an action (for example, loading fiducial data).

6 Vision functions User Manual HS-50
6.5 Teach Fiducial Software Version SR.501.xx 12/99 Issue US
208
t IIt
6
Fig. 6.5 - 1 Teach fiducial flow chart - menu options
Main view
Teach fiducial menu options
Main view menu
Set-up
Error
Feeders
Gantry 3 functions
Gantry 4 functions
PCB transport 2
PCB transport 1
Teach fiducial
Test component
SITEST
GEM
Main view
Markenauswahl
Teach fiducial
Contrast graduation
Test fiducial
Save
fiducial
Teach fiducial
menu option
Select fiducial
Fiducial
processed?
Fiducial is
restored
Fiducial
is saved
OK
Yes
Cancel
Gantry 1 functions
Gantry 2 functions

User Manual HS-50 6 Vision functions
Software Version SR.501.xx 12/99 Issue US 6.5 Teach Fiducial
209
t IIt
6
Fig. 6.5 - 2 ’Teach fiducial’ flow chart, ’Select fiducial’ menu’
’Teach fiducial’ menu options
’Select fiducial’ menu
Select the teach gantry:
gamtry 1, gantry 2,
gantry 3, gantry 4
Save
fiducial
Define
new fiducial
Load
fiducial
Change
fiducial name
Fiducial loaded
or taught?
Change
fiducial name *)
Select fiducial
number
Yes
A
Select fiducial
’New fiducial’
input box
Cancel
No
OK
*) ’Change fiducial name’ input box