00191369-02 - 第246页
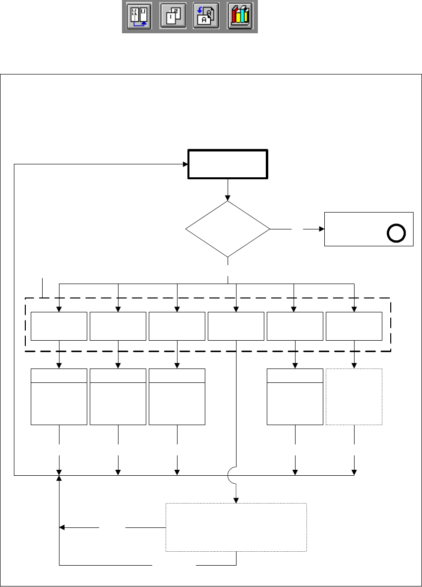
6 Vision functions User M anual HS-50 6.6 Test Component Software V ersion SR.501.xx 12/99 Issue U S 246 t I I t 6 Fig. 6.6 - 4 ’T es t component’ flow chart - ’Edit GF data’ menu ’ Test component’ menu options ’ Edit GF…

User Manual HS-50 6 Vision functions
Software Version SR.501.xx 12/99 Issue US 6.6 Test Component
245
t IIt
6
Fig. 6.6 - 3 ’Test component’ flow chart, ’Test component’ menu, ’Component’ menu item’
’Test component’ menu
No
Test component
GF data
loaded?
Select package
form menu
A
Yes
Test Measure Display Store image Evaluation time
ESC
Perform GF-
specific meas.
steps one after
the other
Video image
Measure
package form.
Display meas.
results
Video image
Display synthetic
description
Video image
Video image is
saved on hard
disk of MC
controller
Evaluation time
Video image
ESC ESC
Pickup
component from
feeder and rotate
it underneath the
component
camera
Component
Pickup
ESC

6 Vision functions User Manual HS-50
6.6 Test Component Software Version SR.501.xx 12/99 Issue US
246
t IIt
6
Fig. 6.6 - 4 ’Test component’ flow chart - ’Edit GF data’ menu
’Test component’ menu options
’Edit GF data’ menu
Test component
GF data
loaded?
Yes
Cancel
Edit package form data
Illumination
No
Select package
form menu
A
Package
dimension
Pin
dimension
Transform Ball image
Measure
mode
ESC
Video image
ESC
Video image
ESC
Modification
of
GF data
Video image
ESC
Modification
of
GF data
Video image
ESC
See menu
options ’Test
component’,
from Figs.
6.6-5 to 6.6-8
Cancel Accept
Input box
’Select contrast graduation’:
Program LUT
Accept data
Modification
of
GF data
Modification
of
GF data

User Manual HS-50 6 Vision functions
Software Version SR.501.xx 12/99 Issue US 6.6 Test Component
247
t IIt
6
Fig. 6.6 - 5 ’Test component’ flow chart, ’Test component’ menu option - ’Measure mode’ menu
’Test component’ menu options
’Measure mode’ menu
SIZE
ROW
Measure
mode
Set
ROW measure
mode menu
Set
CORNER
CORNER measure
mode menu
Set
LEAD
LEAD measure
mode menu
Set
GRID
GRID measure
mode menu
Set
BALL
BALL measure
mode menu
Set
Hex input
SIZE measure
mode menu
Cancel
Accept
Cancel
Accept
Cancel
Accept
Cancel
Accept
Cancel
Accept
ROWSIZE
CORNER
LEAD GRID BALL
P1
P1a
P1
P2
P2a
P3
P1
P2
P3
P4
P5
P1
P1a
P2
P2a
P1
P2
P3
P3a
P1
P1a
P2
P3_5
’Measure mode 2’
menu
Cancel
Accept
Cancel Accept
’Measure mode’ menu
Cancel
Accept