00191369-02 - 第303页
User Manual HS-50 6 Vision functions Software Vers ion SR.501.xx 12/99 Issue US 6.7 G uidelines for Describing Package Form s 303 t I I t The package fo rm i nterpret er proc esse s standard compon ents and a utomati cal…

6 Vision functions User Manual HS-50
6.7 Guidelines for Describing Package Forms Software Version SR.501.xx 12/99 Issue US
302
t IIt
6.7 Guidelines for Describing Package Forms
6.7.1 Transfer of Package Form Data and the Package Form Interpreter
If a package form is transferred to the station without an .SST file, the package form interpreter
will make certain settings to enable the package form to be measured in accordance with the
package form description. 6
6
Fig. 6.7 - 1 Transfer of package form data without package form manipulation
In SIPLACE automatic placement machines, the package form interpreter is located in the ma-
chine controller. The communication module transfers the signals for controlling the lighting from
the MC to the cameras. 6
Tasks of the Package Form Interpreter 6
– Automatic selection of suitable measuring modes
– Automatic selection of the measuring parameters
– Differentiation between cubic/not cubic
– Automatic setting of the lighting
LC
Package form library
Describe package for & components
Assign nozzles
Select cameras
.OGF
Package form interpreter
SC
MVS
Automatic selection of meas. modes
Automatic lighting selection
Hard disk
GF manipulator

User Manual HS-50 6 Vision functions
Software Version SR.501.xx 12/99 Issue US 6.7 Guidelines for Describing Package Forms
303
t IIt
The package form interpreter processes standard components and automatically identifies spe-
cial components. Under certain circumstances, other components have to be post-processed. If
the package form settings have to be manipulated, these changes will be stored in the .SST file
and transferred back to the line computer. 6
6
Fig. 6.7 - 2 Transfer of package form data with package form manipulation
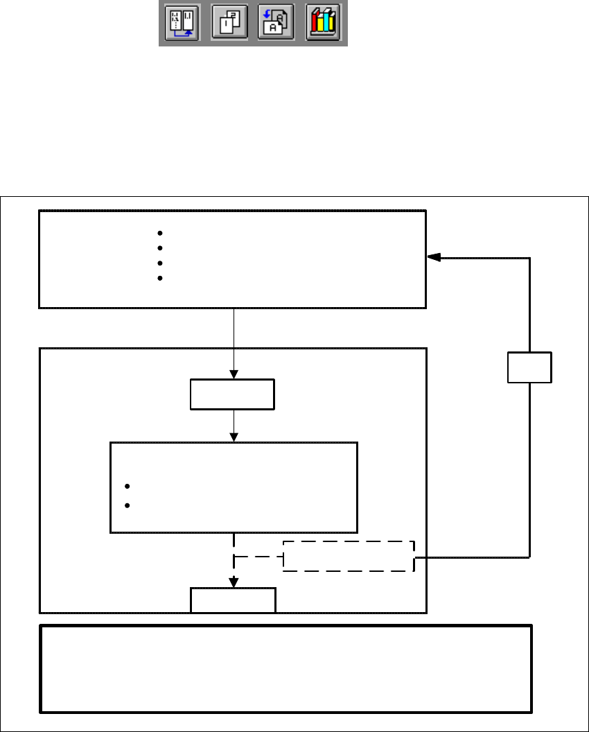
If a package form is transferred to the station with the .SST file, then the settings for the .SST file
for measuring the package form will also be transferred. The package form interpreter will remain
inactive. 6
LC
Package form library
Describe package form & components
Assign nozzles
Select cameras
.OGF
Package form interpreter
SC
MVS
Automatic selection of meas. modes
Automatic lighting selection
Hard disk
GF manipulator
.SST
Important note:
Manipulation of components at the station must be the exception and not the rule
In general, only a few components have to be changed.

6 Vision functions User Manual HS-50
6.7 Guidelines for Describing Package Forms Software Version SR.501.xx 12/99 Issue US
304
t IIt
6.7.2 Flow Charts for Programming and Testing a Package Form (GF)
Components are optically centered in SIPLACE automatic placement systems. It is also neces-
sary to create the package form description for the component on the SIPLACE line computer first.
We recommend that you always take the package form definitions and dimensions from the data
sheet. 6
The package form settings can be modified at the station. There are different measuring methods.
This means that the lighting settings will also vary. Almost all components can be optically cen-
tered by combining all the setting options in the optimum manner. 6
You should note, however, that a great many package forms have already been defined as stan-
dard. This means that the manipulation of package forms at the station should be the exception,
rather than the rule. 6
We can also provide the package form definitions of special components and hard to center com-
ponents as an extra service. Contact us for further details of this application. 6