CX-1_OPE.pdf - 第216页
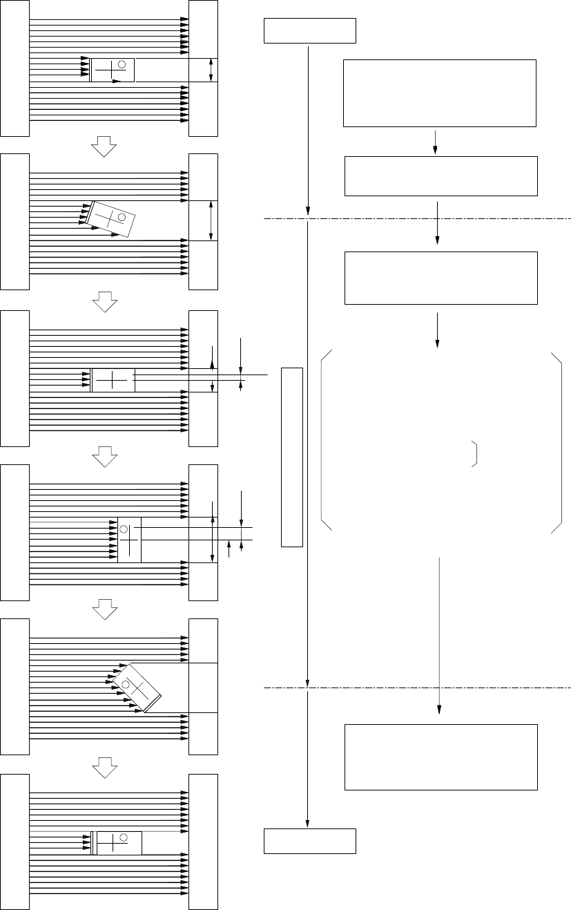
第 4 章 生产程序制作 A D d X B C d Y E 因已知吸嘴中心, 故可从与 元件中心 的差值,得知 Y方向的偏移 dX X方向的偏移 dy 此外还可根据③或④的θ马达的移 位传感器得知角度偏移值 dθ。 寻找测量过程中阴影宽度最小的③ ④。 后,进行贴片 角度偏移 (dθ) 修正 位置偏移 (dX, dY) 贴片 修 正 激光线测量 (元件中心) ( + ) 旋转 修 正 ( + ) 旋转 ( - ) 旋转 (预旋转) (…

第 4 章 生产程序制作
5) 激光识别算法
能指定供激光识别用的算法。主要用途如下:
算法 操作 用途
1 找出影宽最小的边(第 1 最小影宽 A),从所找出的
最小宽度的边起旋转+90 度,找出第 2 个最小宽度
(第2最小影宽 B),对位置偏移、角度偏移进行修
正并贴片。
芯片元件
2 找出影宽最小的边(第 1 最小影宽 A),从所找出的
最小宽度的边起正方向转动,在激光校正的同时找
出第2个小宽度的影(第2个最小影宽 B),对位置
偏移、角度偏移进行修正并贴片。
SOP 等带引脚的元件
3 保持吸取姿势,找出最小影宽(第1最小影宽 A),
从该边起旋转 90 度,找出第 2 个最小宽度(第2最
小影宽 B),对位置偏移、角度偏移进行修正并贴片。
用于没有角的圆筒形芯片。
此时,忽视角度(极性被忽
视),仅求出元件的中心。
0 从吸取姿势起按贴片角度转动并贴片。 用于激光定心不稳定的元件
(超出规格的极薄的元件)。
此时不进行定心而直接进行
贴片。因此贴片位置受吸取
位置影响。
注意
算法的初始值根据元件种类而定。一般情况下,如果改变算法会
导致错误发生率增大。因此除特殊情况外,请绝对不要变更。
6) 预旋转角度
对吸取的激光识别元件在定心前旋转多少度进行设置(预旋转角度)。
预旋转角度默认值,是在进行外形尺寸初始设置输入时设置的。变更外形尺寸时不设置默认
值。
初始值被设置为30°(只有0603、0402元件为40°)。如果变更,会影响定心的稳定性(大多数
情况下,定心会变得不稳定)。
* 要贴装0402元件时,需要配备0402元件对应功能选项。
注意
由于会影响贴片精度,因此没有 JUKI 的指示,请绝对不要变更角度。
4-53

第 4 章 生产程序制作
A
D
d X
B
C
d Y
E
因已知吸嘴中心,故可从与元件中心
的差值,得知
Y方向的偏移 dX
X方向的偏移 dy
此外还可根据③或④的θ马达的移
位传感器得知角度偏移值 dθ。
寻找测量过程中阴影宽度最小的③
④。
后,进行贴片
角度偏移 (dθ)
修正 位置偏移 (dX, dY)
贴片
修
正
激光线测量
(元件中心)
(
+
)
旋转
修
正
(
+
)
旋转
(
-
)
旋转
(预旋转)
(
+
)
旋转
③
②
①
元件吸取
驱动 Z 轴吸收元件,将元件对准
激光照射线高度
(吸
嘴中
心)
预旋转
使θ轴向(+)方向旋转、
激光线开始测量定心
接着,使θ按(-)方向旋转
(预旋转)
④
⑤
⑥
4-54

第 4 章 生产程序制作
7)MTS/DTS
●MTS速度: 可指定MTS托盘的拉出速度。
●DTS速度: 可指定DTS托盘的拉出速度。
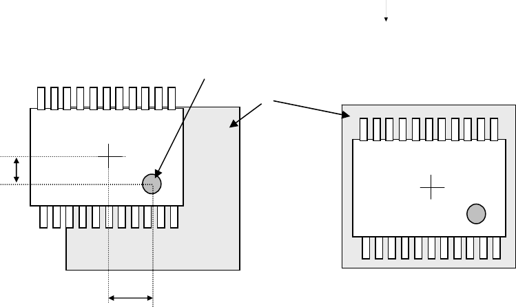
8) 识别中心偏移值
图像定心是通过将吸取中心位置(通常是元件中心位置)移动到VCS的中心位置来进行。但象
MCM(Multi Chip Module)之类的元件,因不能吸取元件中心,如果超出VCS视角范围时,将不
能进行图像定心。此时,可通过输入如下图的偏移值(a、b),使识别得以正常进行。
吸取中心位置=VCS 中心位置
b
VCS(的视角)
⇒
(俯视图)
a
4-55