MAN00000772_SI-G200BB_SVCPDFA.pdf - 第430页
CDGB-10102-01 Output Port T able Ver2.0 additionalchange Ver2.1additionalchange V er2.2additionalchan ge V er2.3additionalchange Ver2.4additionalcha n g e NodeNo. bit15 bit14 bit13 bit12 bit11 bit 10 bit9 bit8…

CDGB-10102-01
Output Port Table
Ver2.0additionalchange Ver2.1additionalchange Ver2.2additionalchange Ver2.3additionalchange Ver2.4additionalchange
NodeNo. bit15 bit14 bit13 bit12 bit11 bit10 bit9 bit8 bit7 bit6 bit5 bit4 bit3 bit2 bit1 bit0
1345 1344 1343 1342 1341 1340 1339 1338 1337 1336 1335 1334 1333 1332 1331 D1330
RearDoor
Interlock
Invalidity(Rear)
FrontDoor
Interlock
Invalidity(Rear)
RearSoftware
EmergencyStop
cancellation
1365 1364 1363 1362 1361 1360 1359 1358 1357 1356 1355 1354 1353 1352 1351 1350
Reserved
4Head
Communication
Reserved
4Head
Communication
Reserved
4Head
Communication
Reserved
4Head
Communication
Reserved
4Head
Communication
Reserved
4Head
Communication
Reserved
4Head
Communication
Reserved
4Head
Communication
Reserved
4Head
Communication
Reserved
4Head
Communication
Reserved
4Head
Communication
Reserved
4Head
Communication
Reserved
4Head
Communication
Reserved
4Head
Communication
Reserved
4Head
Communication
Reserved
4Head
Communication
D1385 D1384 D1383 D1382 D1381 D1380 D1379 D1378 D1377 D1376 D1375 D1374 D1373 D1372 D1371 D1370
RearPartsCam.
Refl.Light
BrightnessSwitch
bit8(MSB)
RearPartsCam.
Refl.Light
BrightnessSwitch
bit7
RearPartsCam.
Refl.Light
BrightnessSwitch
bit6
RearPartsCam.
Refl.Light
BrightnessSwitch
bit5
RearPartsCam.
Refl.Light
BrightnessSwitch
bit4
RearPartsCam.
Refl.Light
BrightnessSwitch
bi3
RearPartsCam.
Refl.Light
BrightnessSwitch
bit2
RearPartsCam.
Refl.Light
BrightnessSwitch
bit1(LSB)
RearPWBCam.
LightBrightness
Switchbit8(MSB)
RearPWBCam.
Lig
htBrightness
Switchbit7
RearPWBCam.
LightBrightness
Switchbit6
RearPWBCam.
LightBrightness
Switchbit5
RearPWBCam.
LightBrightness
Switchbit4
RearPWBCam.
LightBrightness
Switchbit3
RearPWBCam.
LightBrightness
Switchbit2
RearPWBCam.
LightBrightness
Switchbit1(LSB)
1405 1404 1403 1402 1401 1400 1399 1398 D1397 D1396 D1395 D1394 D1393 D1392 D1391 D1390
RearPickup
Check.Light
ON
Impossibleofuse Impossibleofuse Impossibleofuse
RearPartsCam.
Trans.Light
BrightnessSwitch
bit8(MSB)
RearPartsCam.
Trans.Light
BrightnessSwitch
bit7
RearPartsCam.
Trans.Light
BrightnessSwitch
bit6
RearPartsCam.
Trans.Light
BrightnessSwitch
bit5
RearPartsCam.
Trans.Light
BrightnessSwitch
bit4
RearPartsCam.
Trans.Light
BrightnessSwitch
bit3
RearPartsCam.
Trans.Light
BrightnessSwitch
bit2
RearPartsCam.
Trans.Light
BrightnessSwitch
bit1(LSB)
D1425 D1424 D1423 D1422 D1421 D1420 D1419 D1418 D1417 D1416 D1415 D1414 D1413 D1412 D1411 D1410
Rear
・Partsescape1
(Option)
Rear
・Conv.rotate1
・Partsplace1
・TapeUp1
(Option)
Rear
・Partsescape2
(Option)
Rear
・Conv.rotate2
・Partsplace2
・TapeUp2
(Option)
Rear
・Partsescape3
(Option)
Rear
・Conv.rotate3
・Partsplace3
・TapeUp3
(Option)
Rear
・Partsescape4
(Option)
Rear
・Conv.rotate4
・Partsplace4
・TapeUp4
(Option)
Rear
・Partsescape5
(Option)
Rear
・Conv.rotate5
・Partsplace5
・TapeUp5
(Option)
Rear
・Partsescape6
(Option)
Rear
・Conv.rotate6
・Partsplace6
・
TapeUp6
(Option)
Rear
・Partsescape7
(Option)
Rear
・Conv.rotate7
・Partsplace7
・TapeUp7
(Option)
Rear
・Partsescape8
(Option)
Rear
・Conv.rotate8
・Partsplace8
・TapeUp8
(Option)
SV1445 SV1444 D1443 D1442 D1441 D1440 D1439 SV1438 1437 1436 1435 1434 1433 1432 1431 1430
RearCartDown
(Option)
RearCartUp
(Option)
RearDoorLock
PartsConveyor
rotationor32mm
Cass.TapeUp
(Option)
RearCass.I/For
1chCass.I/F
PowerON(Option)
RearBlowON(A)
1465 1464 1463 1462 1461 1460 1459 1458 1457 1456 1455 1454 1453 1452 1451 1450
1485 1484 1483 1482 1481 1480 1479 1478 1477 1476 SV1475 SV1474 SV1473 SV1472 SV1471 SV1470
Reserved
NozzleChange
Reserved
NozzleChange
Reserved
NozzleChange
Reserved
NozzleChange
Reserved
NozzleChange
Reserved
NozzleChange
Reserved
NozzleChange
Reserved
NozzleChange
Reserved
NozzleChange
Reserved
NozzleChange
RearNozzle
Changest.6Up
(AHeadOption)
orNotused
(BHeadOption)
RearNozzle
Changest.5Up
(AHeadOption)
orNotused
(BHeadOption)
RearNozzle
Changest.4Up
(AHeadOption)
orRearNozzle
ChangeUnlock
(BHeadOption)
RearNozzle
Changest.3
Up
(AHeadOption)
orNotused
(BHeadOption)
RearNozzle
Changest.2
Up
(AHeadOption)
orNotused
(BHeadOption)
RearNozzle
Changest.1
Up
(AHeadOption)
orRearNozzle
ChangeUp
(BHeadOption)
41,40
Rear
BaseBottom
DW6-R
43,42
Rear
BaseBottom
DW4-R
45,44
47,46
RearNCBase
D
W8-R
33,32
I/OUnit
EL-R
35,34
37,36
I/OUnit
LC-R
39,38
I/OUnit
LC-R

CDGB-10102-01
Output Port Table
Ver2.0additionalchange Ver2.1additionalchange Ver2.2additionalchange Ver2.3additionalchange Ver2.4additionalchange
NodeNo. bit15 bit14 bit13 bit12 bit11 bit10 bit9 bit8 bit7 bit6 bit5 bit4 bit3 bit2 bit1 bit0
D1505 1504 1503 1502 1501 1500 1499 1498 1497 1496 SV1495 SV1494 SV1493 SV1492 SV1491 SV1490
Reserved
TrayChanger
Reserved
TrayChanger
Reserved
TrayChanger
Reserved
TrayChanger
Reserved
TrayChanger
Reserved
TrayChanger
Reserved
TrayChanger
Reserved
TrayChanger
Reserved
TrayChanger
Reserved
TrayChanger
LowerTrayChange UpperTrayChange
LowerTray
doorLock
UpperTray
doorLock
TrayShutterOpen
TrayDrawerPin
Out
1525 1524 1523 1522 1521 D1520 D1519 D1518 D1517 D1516 D1515 D1514 D1513 D1512 D1511 D1510
Impossibleofuse Impossibleofuse Impossibleofuse Impossibleofuse Impossibleofuse
IndicationLED
Read(/Write)
IndicationLED
LowerTray
(/UpperTray)
IndicationLED
Control
IndicationLED
LightPattern
Bit2
IndicationLED
LightPattern
Bit1
IndicationLED
TrayNo.Bit6
IndicationLED
TrayNo.Bit5
IndicationLED
TrayNo.Bit4
IndicationLED
TrayNo.Bit3
IndicationLED
TrayNo.Bit2
IndicationLED
TrayNo.Bit1
D1545 D1544 D1543 D1542 D1541 D1540 D1539 D1538 D1537 D1536 D1535 D1534 D1533 D1532 D1531 D1530
PCmutualcontrol
outputBit16
PCmutualcontrol
outputBit15
PCmutualcontrol
outputBit14
PCmutualcontrol
outputBit13
PCmutualcontrol
outputBit12
PCmutualcontrol
outputBit11
PCmutualcontrol
outputBit10
PCmutualcontrol
outputBit9
PCmutualcontrol
outputBit8
PCmutualcontrol
outputBit7
PCmutualcontrol
outputBit6
PCmutualcontrol
outputBit5
PCmutualcontrol
outputBit4
PCmutualcontrol
outputBit3
D1531
PCmutualcontrol
outputBit1
D1565 D1564 D1563 D1562 D1561 D1560 D1559 D1558 D1557 D1556 D1555 D1554 D1553 D1552 D1551 D1550
PCmutualcontrol
outputBit32
PCmutualcontrol
outputBit31
PCmutualcontrol
outputBit30
PCmutualcontrol
outputBit29
PCmutualcontrol
outputBit28
PCmutualcontrol
outputBit27
PCmutualcontrol
outputBit26
PCmutualcontrol
outputBit25
PCmutualcontrol
outputBit24
PCmutualcontrol
outputBit23
PCmutualcontrol
outputBit22
PCmutualcontrol
outputBit21
PCmutualcontrol
outputBit20
PCmutualcontrol
outputBit19
PCmutualcontrol
outputBit18
PCmutualcontrol
outputBit17
D1585 D1584 D1583 D1582 D1581 D1580 D1579 D1578 D1577 D1576 D1575 D1574 D1573 D1572 D1571 D1570
RearAUXCam.
MiddleLight
BrightnessSwitch
bit8(MSB)
RearAUXCam.
MiddleLight
BrightnessSwitch
bit7
RearAUXCam.
MiddleLight
BrightnessSwitch
bit6
RearAUXCam.
MiddleLight
BrightnessSwitch
bit5
RearAUXCam.
MiddleLight
BrightnessSwitch
bit4
RearAUXCam.
MiddleLight
BrightnessSwitch
bit3
RearAUXCam.
MiddleLight
BrightnessSwitch
bit2
RearAUXCam.
MiddleLight
BrightnessSwitch
bit1(LSB)
RearAUXCam.Top
LightBrightness
Switchbit8(MSB)
RearAUXCam.Top
LightBrightness
Switchbit7
RearAUXCam.Top
LightBrightness
Switchbit6
RearAUXCam.Top
LightBrightness
Switchbit5
RearAUXCam.Top
LightBrightness
Switchbit4
RearAUXCam.Top
LightBrightness
Switchbit3
RearAUXCam.Top
LightBrightness
Switchbit2
RearAUXCam.Top
LightBrightness
Switchbit1
(LSB)
D1605 D1604 D1603 D1602 D1601 D1600 D1599 D1598 D1597 D1596 D1595 D1594 D1593 D1592 D1591 D1590
RearBHeadAUX
Cam.Coaxial
LightBrightness
Switchbit8(MSB)
RearBHeadAUX
Cam.Coaxial
LightBrightness
Switchbit7
RearBHeadAUX
Cam.Coaxial
LightBrightness
Switchbit6
RearBHeadAUX
Cam.Coaxial
LightBrightness
Switchbit5
RearBHeadAUX
Cam.Coaxial
LightBrightness
Switchbit4
RearBHeadAUX
Cam.Coaxial
LightBrightness
Switchbit3
RearBHeadAUX
Cam.Coaxial
LightBrightness
Switchbit2
RearBHeadAUX
Cam.Coaxial
LightBrightness
Switchbit1
RearAUXCam.
BottomLight
BrightnessSwitch
bit8(MSB)
RearAUXCam.
BottomLight
BrightnessSwitch
bit7
RearAUXCam.
BottomLight
BrightnessSwitch
bit6
RearAUXCam.
BottomLight
BrightnessSwitch
bit5
RearAUXCam.
BottomLight
BrightnessSwitch
bit4
RearAUXCam.
BottomLight
BrightnessSwitch
bit3
RearAUXCam.
BottomLight
BrightnessSwitch
bit2
RearAUXCam.
BottomLight
BrightnessSwitch
bit1(LSB)
D1625 D1624 D1623 D1622 D1621 D1620 D1619 D1618 D1617 D1616 D1615 D1614 D1613 D1612 D1611 D1610
RearBHeadAUX
Cam.TopCoaxial
LightBrightness
Switchbit8(MSB)
RearBHeadAUX
Cam.TopCoaxial
LightBrightness
Switchbit7
RearBHeadAUX
Cam.TopCoaxial
LightBrightness
Switchbit6
RearBHeadAUX
Cam.TopCoaxial
LightBrightness
Switchbit5
RearBHeadAUX
Cam.TopCoaxial
LightBrightness
Switchbit4
RearBHeadAUX
Cam.TopCoaxial
LightBrightness
Switchbit3
RearBHeadAUX
Cam.TopCoaxial
LightBrightness
Switchbit2
RearBHeadAUX
Cam.TopCoaxial
LightBrightness
Switchbit1
Rear45°Parts
Cam.Refl.Light
BrightnessSwitch
bit8(MSB)
Rear45°Parts
Cam.Refl.Light
BrightnessSwitch
bit7
Rear45°Parts
Cam.Refl.Light
BrightnessSwitch
bit6
Rear45°Parts
Cam.Refl.Light
BrightnessSwitch
bit5
Rear45°Parts
Cam.Refl.Light
BrightnessSwitch
bit4
Rear45°Parts
Cam.Refl.Light
BrightnessSwitch
bit3
R
ear45°Parts
Cam.Refl.Light
BrightnessSwitch
bit2
Rear45°Parts
Cam.Refl.Light
BrightnessSwitch
bit1(LSB)
D1645 D1644 D1643 D1642 D1641 D1640 D1639 D1638 D1637 D1636 D1635 D1634 D1633 D1632 D1631 D1630
Output
BrightnessSwitch
bit8(MSB)
(Reserved)
Output
BrightnessSwitch
bit7
(Reserved)
Output
BrightnessSwitch
bit6
(Reserved)
Output
BrightnessSwitch
bit5
(Reserved)
Output
BrightnessSwitch
bit4
(Reserved)
Output
BrightnessSwitch
bit3
(Reserved)
Output
BrightnessSwitch
bit2
(Reserved)
Output
BrightnessSwitch
bit1(LSB)
(Reserved)
RearAHeadAUX
Cam.Coaxial
LightBrightness
Switchbit8(MSB)
RearAHeadAUX
Cam.Coaxial
LightBrightness
Switchbit7
RearAHeadAUX
Cam.Coaxial
LightBrightness
Switchbit6
RearAHeadAUX
Cam.Coaxial
LightBrightness
Switchbit5
RearAHeadAUX
Cam.Coaxial
LightBrightness
Switchbit4
RearAHeadAUX
Cam.Coaxial
LightBrightness
Switchbit3
RearAHeadAUX
Cam.Coaxial
LightBrightness
Switchbit2
RearAHeadAUX
Cam.Coaxial
LightBrightness
Switchbit1
57,56
I/OUnit
LC-R
59,58
I/OUnit
LC-R
61,60
I/OUnit
LC-R
63,62
I/OUnit
LC-R
49,48
TI
51,50
TI
53,52
Front
BaseBottom
DW12-R
55,54
YFrame
Rightside
DW10-R

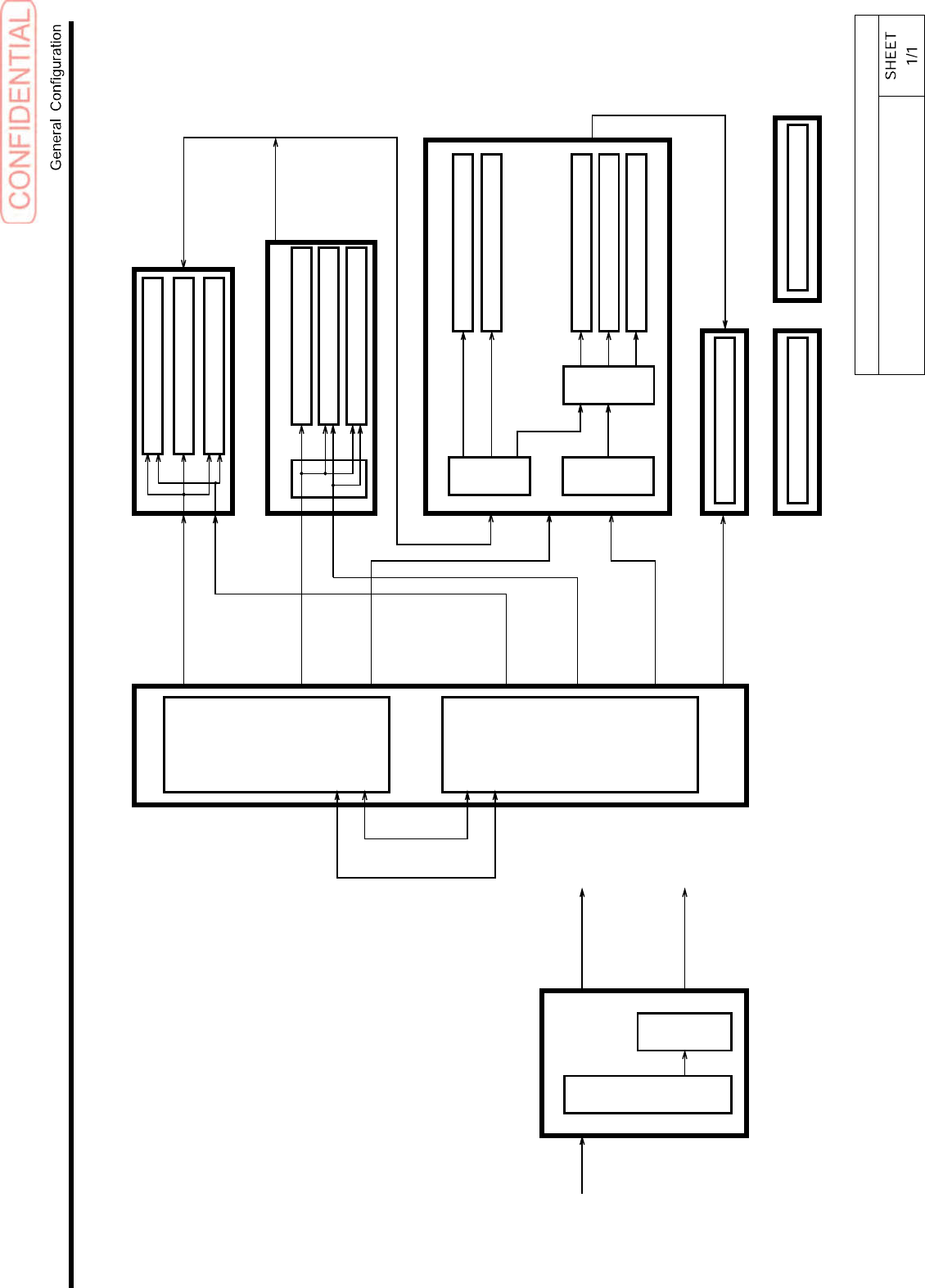
CDGB-10201-01
General Configuration
AC Servo Motor
Conveyor Adjustment Motor
Conveyor Ejector Motor
A Head Motor
B Head Motor
Transfer Conveyor
LED Illumination
Serial I/O
DRIVER UNIT
SERVO
MOTOR
DRIVER
SERVO I/F
UNIT
SERVO MOTOR BLOCK
AC & DC Power
AC200V
Servo Motor
Control
Servo Motor
Control
General I/O
Control
General I/O
Control
Camera Control
Safety Interlock
Control
Image Processing
Control
Man Machine I/F
Control
Man Machine I/F
Control
Each Block
AC Power
Each Block
I/O UNIT
I/O UNIT BLOCK
POWER UNIT
POWER SUPPLY BLOCK
PC UNIT (FRONT)
PC UNIT (REAR)
LANParallel
DRIVER UNIT
Main Console
Handy Console
Touch Panel Display
MAN MACHINE I/F BLOCKPC UNIT BLOCK
Image Processing
IMAGE PROCESSING BLOCK
Cassette I/F
OPTION
Nozzle Change