MAN00000772_SI-G200BB_SVCPDFA.pdf - 第521页

1 L206 1 1 1 2 L306 2 2 2 3 E 3 3 4 1 1 1 2 2 2 3 3 3 ○ ○ 4 4 4 5 5 1 1 6 6 2 2 3 3 4 7 6 5 3 4 6 8 1 7 1 8 2 9 3 10 4 11 12 13 1 7 1 14 2 8 2 15 3 9 3 16 17 REF CABLE PARTS No. 1 18 A 1-835-4 76-1 2 19 B 1-835-4 77-1 3 …

100%1 / 712
CDGB-11205-01
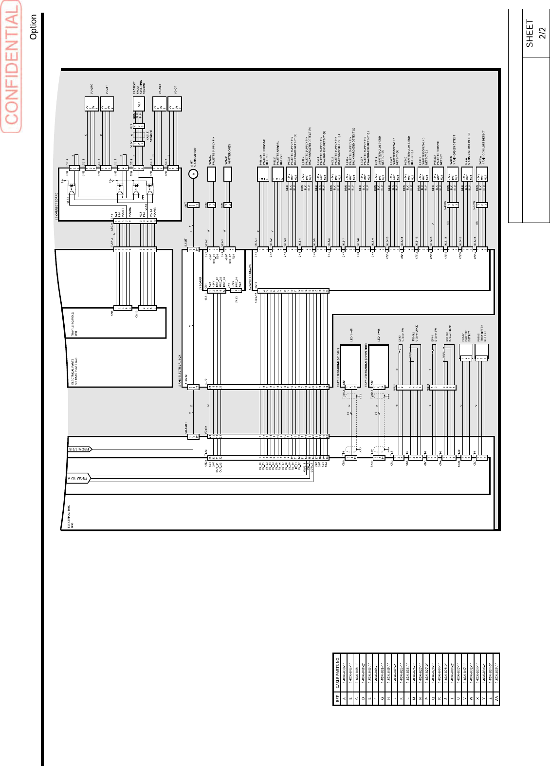
Tray Unit Peripheral Circuit
1
L206
1
1
1
2
L306
2
2
2
3
E
3
3
4
1
1
1
2
2
2
3
3
3
4
4
4
5
5
1
1
6
6
2
2
3
3
4
7
6
5
3
4
6
8
1
7
1
8
2
9
3
10
4
11
12
13
1
7
1
14
2
8
2
15
3
9
3
16
17
REF CABLE PARTS No.
1
18
A
1-835-476-1
2
19
B
1-835-477-1
3
20
C
1-835-478
D
1-833-288
1
E
1-835-482-1
2
F
1-835-482-3
3
G
1-834-329-1
H
1-835-481-1
I
1-835-483
J
1-835-484-1
1
2
1
3
54
64
2
53
63
3
34
44
33
43
12
22
1
11
21
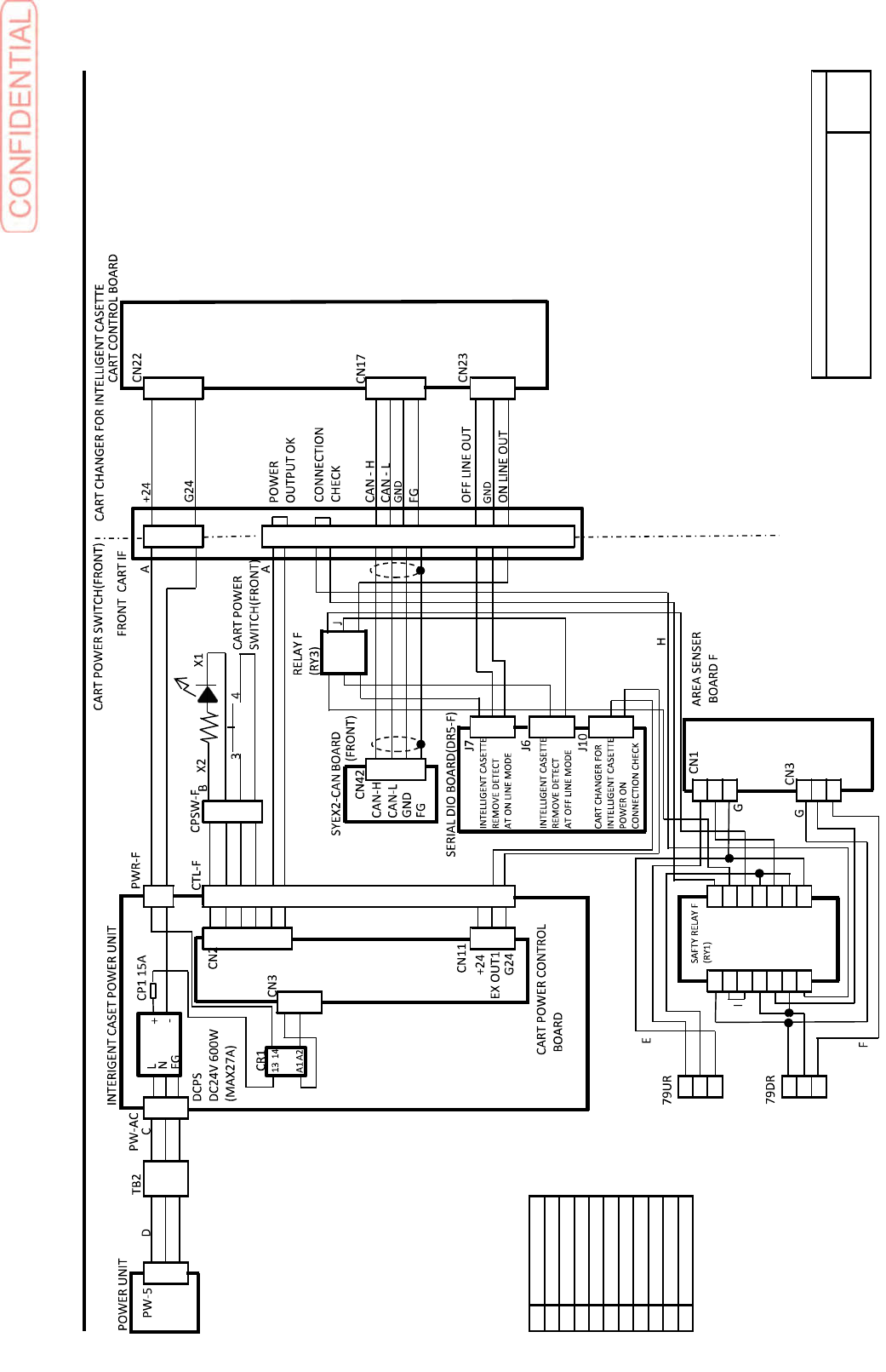
For Model SI-G200AAIC, SI-G200BBIC, SI-G200MK3IC
2
0
1
1
3
2
CDGB-11301-01
3
Front Intelligent Cassette Peripheral
Circuit
1/1
SHEET
1
L206
1
1
1
2
L306
2
2
2
3
E
3
3
4
1
1
1
2
2
2
3
3
3
4
4
4
5
5
1
1
6
6
2
2
3
3
4
7
6
5
3
4
6
8
1
7
1
8
2
9
3
10
4
11
12
13
1
7
1
14
2
8
2
15
3
9
3
16
17
REF CABLE PARTS No.
1
18
A
1-835-476-2
1
2
19
B
1-835-477-2
2
1
3
20
C
1-835-478
2
D
1-833-288
1
E
1-835-482-2
2
F
1-835-482-4
3
G
1-834-329-2
H
1-835-481-2
I
1-835-483
J
1-835-484-2
1
K
1-835-975
2
1
3
54
64
2
53
63
3
34
44
33
43
12
22
1
11
21
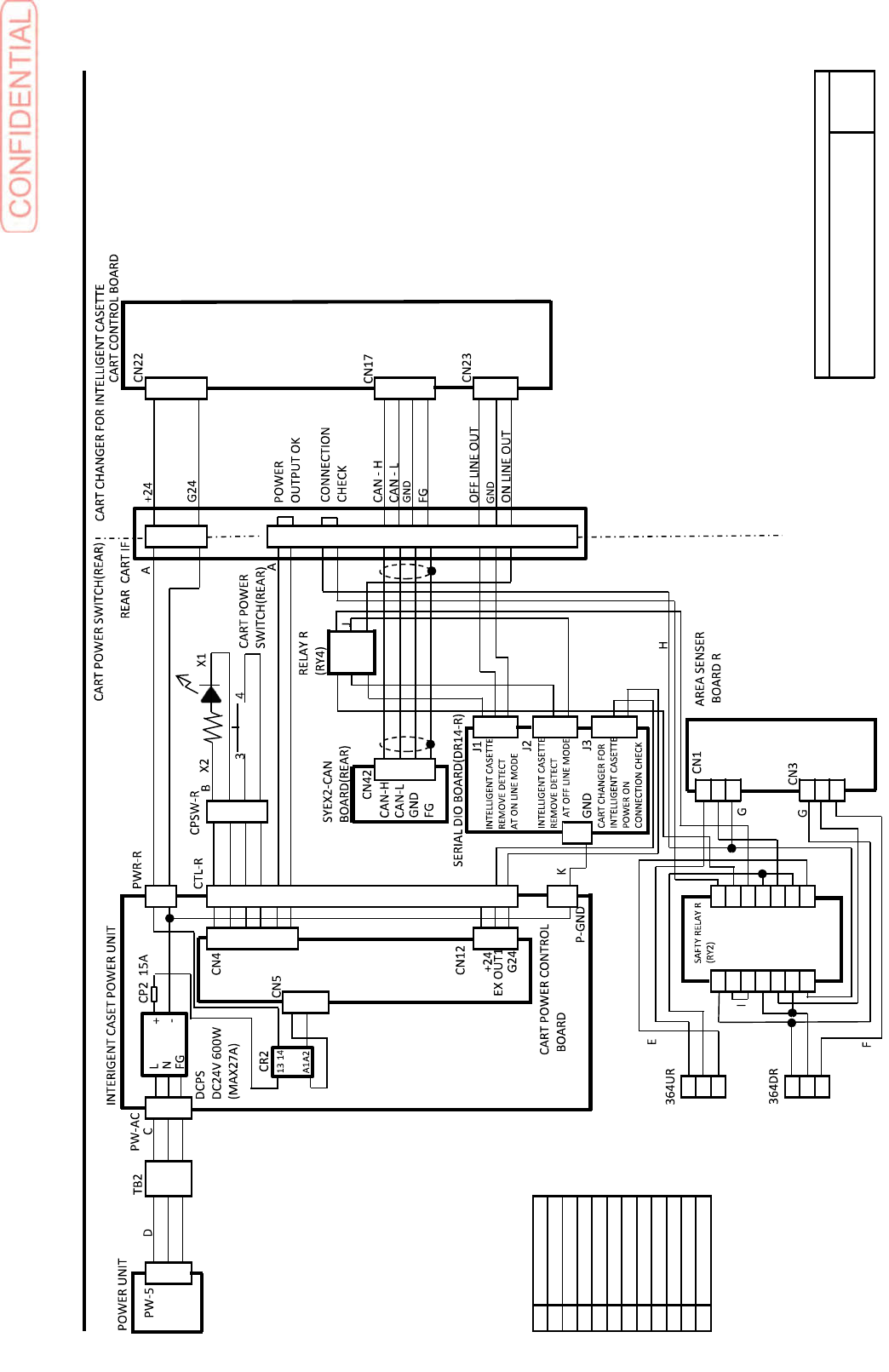
For Model SI-G200AAIC, SI-G200BBIC, SI-G200MK3IC
2
0
1
1
3
2
CDGB-11302-01
3
Rear Intelligent Cassette Peripheral
Circuit
1/1
SHEET