00193574-02 - 第64页
2 Sicurezza d’esercizio Manu ale per l'uso SIPLACE HF 2.6 Dispositivi di sicurezza Versione software SR.504.xx Edizione 07/2003 IT 64 2.6.5.2 S truttura del circui to di segn alazione I sei con tatti di segn alazion…

Manuale per l'uso SIPLACE HF 2 Sicurezza d’esercizio
Versione software SR.504.xx Edizione 07/2003 IT 2.6 Dispositivi di sicurezza
63
2.6.5 Circuito di sicurezza e di segnalazione
2.6.5.1 Struttura del circuito di sicurezza
I seguenti contatti sono allacciati in serie e formano il ciclo del circuito di sicurezza:
– Contatti di chiusura dei quattro interruttori delle cappe di protezione
– Contatti di chiusura dei due rivestimenti di trasporto CS
– Contatti di chiusura dei due tasti di ARRESTO D'EMERGENZA
– Contatti di chiusura dei quattro carrelli CO
– Contatti di chiusura dei coperchi di rivestimento (opzione) tramite i tasti per agganciare e sgan-
ciare il carrello CO
– Canali 2 e 3 della combinazione di protezione di sicurezza CPS K6
Se il circuito di sicurezza è chiuso, oltre al LED verde della combinazione di controllo di rete si
accendono i due LED verdi dei canali 2 e 3. 2
2
Fig. 2.6 - 8 LED di segnalazione della combinazione di protezione di sicurezza
(1)Rete / Power
(2)Canale 1 / Channel 1
(3)Canale 2 / Channel 2
2 Sicurezza d’esercizio Manuale per l'uso SIPLACE HF
2.6 Dispositivi di sicurezza Versione software SR.504.xx Edizione 07/2003 IT
64
2.6.5.2 Struttura del circuito di segnalazione
I sei contatti di segnalazione delle cappe sono collegati in parallelo e costituiscono il circuito di
segnalazione "Cappa M". Se si aprono una o più cappe si chiudono i contatti - il segnale di 24 V
raggiunge il CAN-bus e segnala che una delle cappe è aperta.
I due contatti di segnalazione dei tasti d'ARRESTO D’EMERGENZA sono collegati in parallelo e
formano il circuito di segnalazione "tasto M di ARRESTO D'EMERGENZA". Premendo il tasto
d'ARRESTO D'EMERGENZA un segnale da 24 V raggiunge il CAN bus e segnala che è premuto
un tasto d'ARRESTO D'EMERGENZA. I quattro contatti di segnalazione dei coperchi di sicurezza
sui tasti sono collegati in parallelo. Formano il circuito di segnalazione "coperchi M". Se si solle-
vano uno o più coperchi, nel CAN-bus c'è un segnale di 24 V che segnala che uno dei coperchi
di rivestimento non è chiuso.
I quattro contatti di segnalazione del carrello CO vengono interrogati singolarmente. Il carrello CO
mancante viene localizzato e visualizzato sul monitor. Tutti e 4 i carrelli CO devono essere aggan-
ciati per formare il segnale "M-tavolo CO". Il segnale nell'entrata Bus CAN è quindi di circa 16V.
Se manca un carrello CO, la tensione del segnale è di 0 Volt.
2.6.5.3 Descrizione del funzionamento del circuito di sicurezza
Per l'avvio e per il funzionamento del dispositivo automatico si devono soddisfare le seguenti con-
dizioni:
– Tutti i quattro carrelli CO devono essere attaccati e collegati.
– Tutte le cappe - quattro sopra i portali ed una sul convogliatore d'entrata o d'uscita CS devono
essere chiuse.
– I due tasti d'ARRESTO D'EMERGENZA devono essere sbloccati.
– I coperchi di rivestimento (opzione) sui caricatori devono essere chiusi.
– La pressione d'esercizio minima deve essere raggiunta.
– Il segnale "attivazione del software" deve essere attivato. Il circuito di sicurezza è quindi
chiuso.
– 24 V CC dell'alimentazione della corrente vanno ai tasti d'avvio ed alla combinazione di prote-
zione di sicurezza.
– Premendo ora uno dei tasti d'avvio, si attiva la combinazione di protezione di sicurezza CPS
K6, che attiva i seguenti componenti:
– Tensione del circuito intermedio a 250 V CC per i servoamplificatori degli assi dei portali
– Tensione del circuito intermedio a 145 V CC per gli assi della stella
– L'unità degli assi (Axis Unit) riceve un segnale di "Servo Enable" per il servoamplificatore
– 34 V CC di tensione d'esercizio vanno al carrello CO
– 24 V CC di tensione d'esercizio vanno ai dispositivi di taglio della cinghia vuota.
– Il comando dei trasporti CS riceve il segnale di attivazione per il bloccaggio CS, lo stopper
CS ed il comando del tavolo di sollevamento
La macchina è pronta al funzionamento.

Manuale per l'uso SIPLACE HF 2 Sicurezza d’esercizio
Versione software SR.504.xx Edizione 07/2003 IT 2.6 Dispositivi di sicurezza
65
2
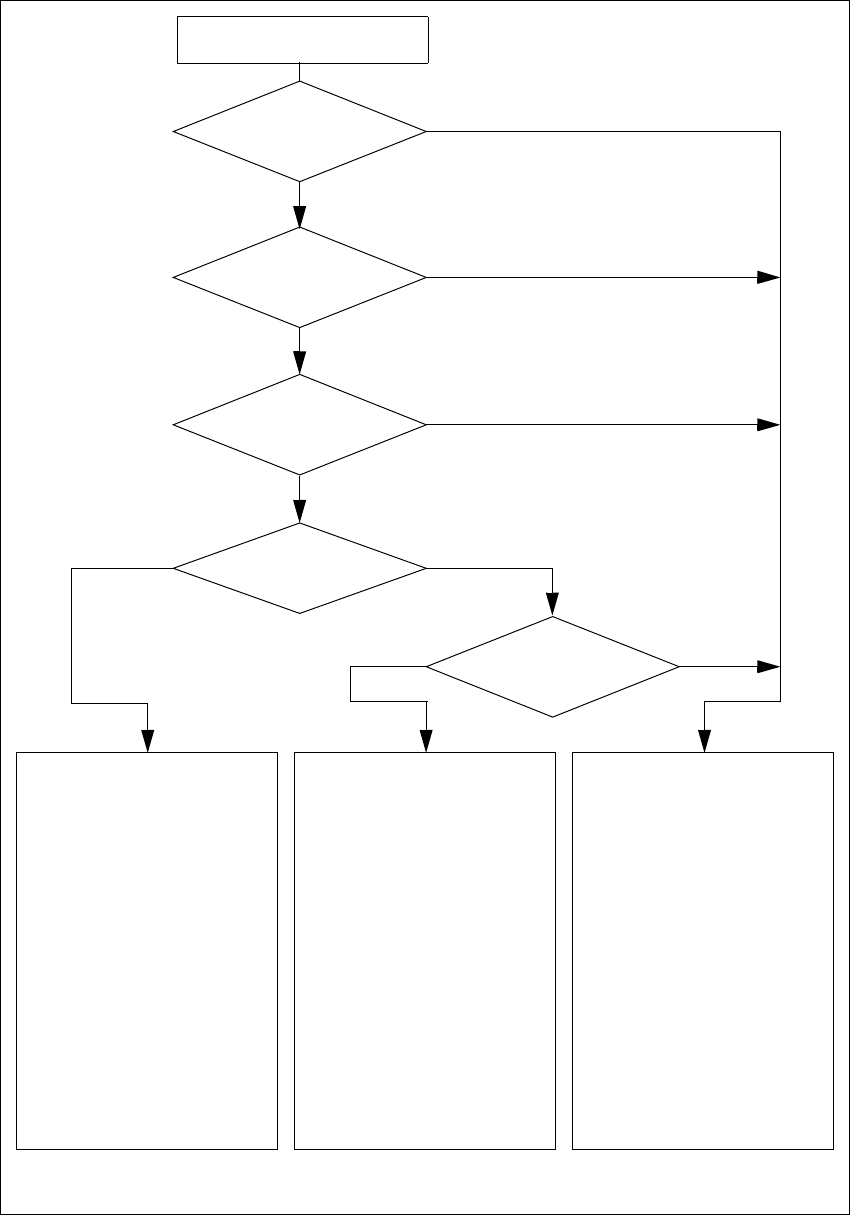
Fig. 2.6 - 9 Cicli di sicurezza
Tasto Start premuto.
Aria
compressa min. 0,5 MPa
(5,0 bar)?
no
Tasto di
ARRESTO D‘EMERGENZA
premuto?
La cappa di protezione
è aperta?
Blocco
attivato nel pannello
di comando?
no
È interrotto
il ciclo di sicurezza del
carrello CO?
sì
no
no
sì
sì
no
2
Attivo
CPS*) sì
Tensione
Asse Y 250 V CC
Asse X 250 V CC
Asse a stella 145 V CC
Asse DP 40 V CC
Asse Z 40 V CC
Attivo
Trasporto del CS sì
Tavolo di sollevamento sì
Bloccaggio CS sì
Spostamento della larghezza sì
Relè fotoelettrico sì
Dispositivo di taglio per
cinghia vuota sì
Rientro del carrello CO sì
sì
2
Attivo
CPS*) no
Tensione
Asse Y 0 V
Asse X 0 V
Asse a stella 0 V
Asse DP 40 V CC
Asse Z 40 V CC
Attivo
Trasporto del CS sì
Tavolo di sollevamento no
Bloccaggio CS no
Spostamento della larghezza sì
Relè fotoelettrico no
Dispositivo di taglio per
cinghia vuota no
Rientro del carrello CO sì
2
Attivo
CPS*) no
Tensione
Asse Y 0 V
Asse X 0 V
Asse a stella 0 V
Asse DP 40 V CC
Asse Z 40 V CC
Attivo
Trasporto del CS no
Tavolo di sollevamento no
Bloccaggio CS no
Spostamento della larghezza no
Relè fotoelettrico no
Dispositivo di taglio per
cinghia vuota no
Rientro del carrello CO no
*) Combinazione di protezione di sicurezza CPS K6
sì