GC-GCMS_005_0
DFTPP 调谐指 导说明 (适 用于单 四极杆 GCMS) 因岛津 Excellence in Science

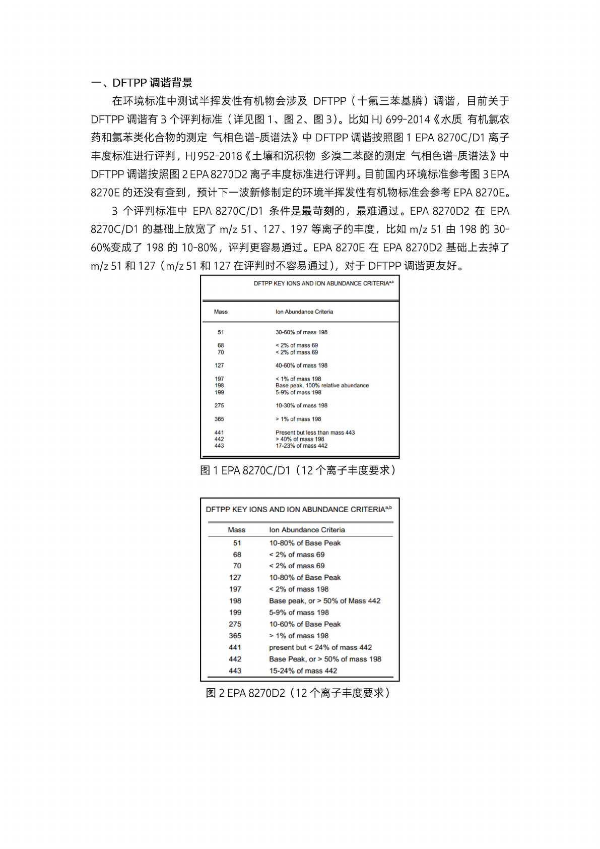
DFTPP
调谐指
导说明
(适
用于单
四极杆
GCMS)
因岛津
Excellence
in
Science

一
、
DFTPP
调
谐背景
在环境
标准中
测试半
挥发性
有机物
会涉及
DFTPP
(十
氟三苯
基瞬)
调谐,
目
前关于
DFTPP
调谐有
3
个评
判标准
(详
见图
1、
图
2、
图
3)。
比如
HJ
699-2014
《水质
有
机氯农
药和
氯苯类
化合物
的测定
气相色
谱-质
谱法》
中
DFTPP
调谐
按照图
1
EPA
8270C/D1
离子
丰度标
准进行
评判,
HJ
952-201
8
《土
壤和
沉积物
多浸
二苯醛
的测定
气相色
谱-质
谱法》
中
DFTPP
调谐
按照图
2EPA8270D2
离子
丰度标
准进行
评判。
目前
国内环
境标准
参考图
3
EPA
8270E
的
还没有
查到,
预计下
一波新
修制定
的环境
半挥发
性有机
物标准
会参考
EPA
8270E。
3
个评判
标准中
EPA
8270C/D1
条件
是最苛
刻的,
最难
通过。
EPA
8270D2
在
EPA
8270C/D1
的
基础上
放宽了
m/z
51
、
127、
197
等
离子的
丰度,
比如
m/z
51
由
198
的
30-
60%
变成了
198
的
10-80%,
评判
更容易
通过。
EPA
8270E
在
EPA
8270D2
基础上
去掉了
m/z
51
和
[
27
(m/z
51
和
1
27
在
评判时
不容易
通过)
,
对于
DFTPP
调谐更
友好。
DFTPP
KEY
IONS
AND
ION
ABUNDANCE
CRITERIAg
Mass
Ion
Abundance
Criteria
51
30-60%
of
mass
198
68
<
2%
of
mass
69
70
<
2%
of
mass
69
127
40-60%
of
mass
198
197
<1%
of
mass
198
198
Base
peak,
100%
relative
abundance
1
99
5-9%
of
mass
1
98
275
10-30%
of
mass
198
365
>
1%
of
mass
198
441
Present
but
less
than
mass
443
442
>
40%
of
mass
1
98
443
17-23%
of
mass
442
图
1
EPA
8270C/D1
(12
个离
子丰度
要求)
DFTPP
KEY
IONS
AND
ION
ABUNDANCE
CRITERIAab
Mass
Ion
Abundance
Criteria
51
10-80%
of
Base
Peak
68
<
2%
of
mass
69
70
<
2%
of
mass
69
127
10-80%
of
Base
Peak
197
<
2%
of
mass
1
98
1
98
Base
peak,
or
>
50%
of
Mass
442
199
5-9%
of
mass
198
275
10-60%
of
Base
Peak
365
>
1%
of
mass
1
98
441
present
but
<
24%
of
mass
442
442
Base
Peak,
or
>
50%
of
mass
198
443
1
5-24%
of
mass
442
图
2
EPA
8270D2
(
1
2
个
离子丰
度要求
)

DFTPP
KEY
IONS
AND
ION
ABUNDANCE
CRITERIA'*
Mass
Ion
Abundance
Criteria
68
<2%
of
哪
69
69
Present
70
<2%
of
欣
z
69
197
<2%ofniZz198
198
Base
peak
or
present
199
5-9%ofm/z198
365
>1%
of
Base
Peak
441
<150%
of
Wz
443
442
Base
peak
or
present
443
15-24%
of
m/z
442
图
3EPA8270E
(10
个离
子丰度
要求)
二、
DFTPP
调
谐过程
1
、
注册
EPA
调
谐程序
(要求
GCMS
solution
版本在
4.45SP1
以上)
,在
C:\GCMSsolution\Regist
里
找
至
U
Tuning
一
for_DFTP
巳
BFB.REG
(见图
4
)
,
双击
Tuning_for_DFTP
已
BFB.REG
文件,
出
现的对
话框选
择是,
最后
出现图
5
的对
话框,
点击确
定后
关闭。
图
4
加
Tu
n
i
n
g_Defau
It.
reg
zyxwvutsrqponmlkjihgfedcbaZYXWVUTSRQPONMLKJIHGFEDCBA
2017/10/5
13:49
1
KB
组
Tuning
一
for_DFTPP
一
BFB.REG
2017/10/5
13:49'
注
册表项
i
ke|
图
5