ASM贴片机 X 系列机型电路图 - 第152页
2 - 82 Z03_CPP-0201 01LD3 Z-Achse, CPP-Kop f, Portal 3, SIPLACE X2/X3/X4 /X4 I (Bl. 1 v . 2) Z axis, CPP hea d, gantry 3 , SIPLACE X2/X3/X4/ X4I (sh. 1 of 2) Z track A Z track B Z track B 25 24 21 22 PE Z track A 20 20 2…

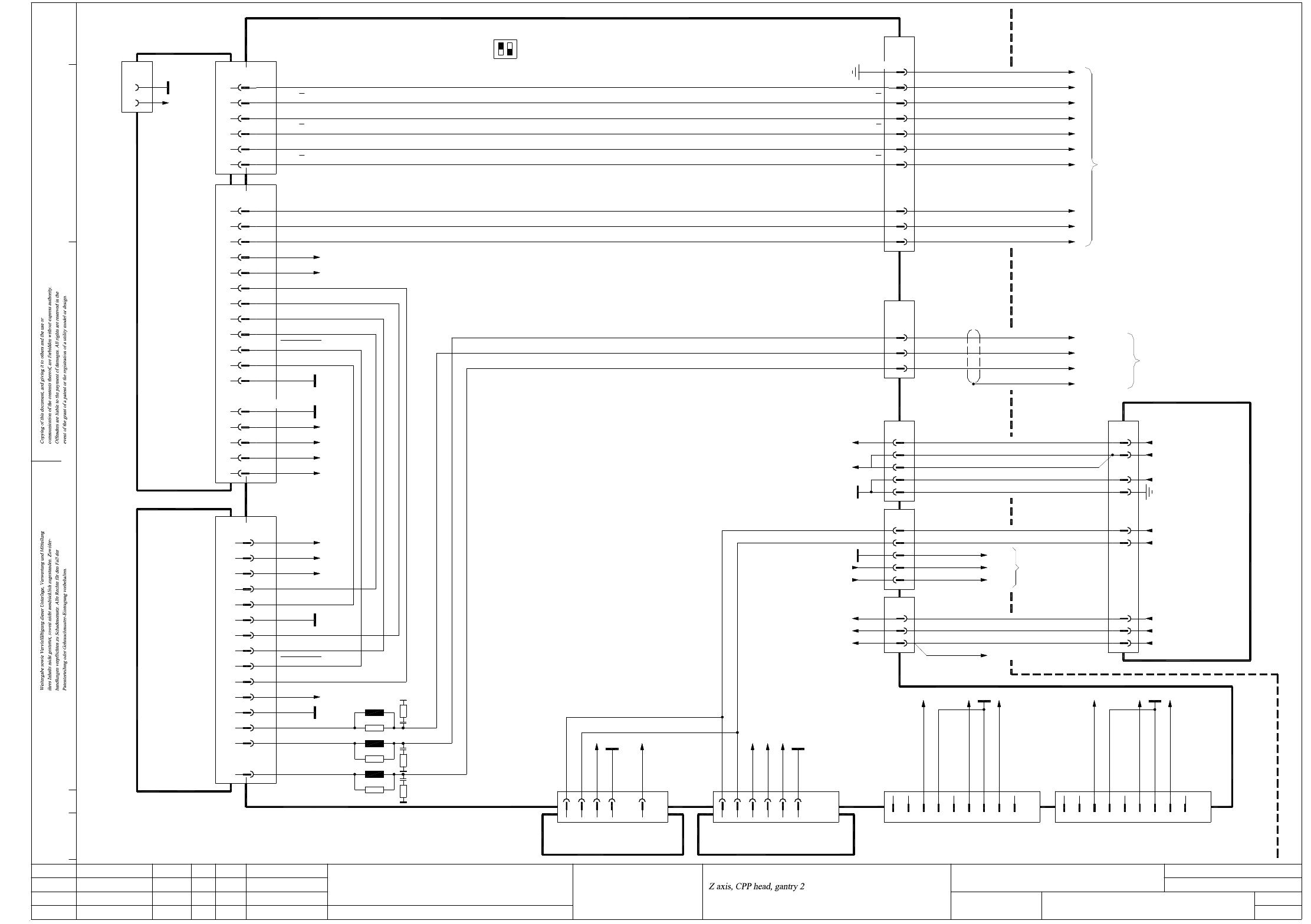
2 - 81
Z02_CPPX4X4I-020101LD3 Z-Achse, CPP-Kopf, Portal 2, SIPLACE X4/X4I (Bl. 2 v. 2)
Z axis, CPP head, gantry 2, SIPLACE X4/X4I (sh. 2 of 2)
OFF
ON
S1
12
26-pole
25
12
10
19
18
22
24
21
X1tp /
Axis unit
03048879 (sq)
Backplane
1,4,7,17,20,23,26
PE
(S1.2 n.u.)
11
A/D22; B/E22,24,25; C20,25
C23
B/E18
C12
C13
A25
A24
E25
D22
D23
X21_2sq
E24
X2sa
C16
D16; E17
D17
D24
E19
D25
A/C/E3,4,7,8,11
E16
B/D1,2,5,6,9-11
Gantries 2 and 3
X04_2sq
A/C32
A/C30
C26; A/C28
C10
C18; A/C20
C14
C12
A12
A8
C8
A/C2
C4
A4
X1sq
GND
AGND
-15V
+15V_Servo
+5V
X4sa
C1
C5
AGND End signal
DC/DC converter 5V/±15V
00353449
DC/DC converter ±15V
00353450
X51sq
X50sq
Z4,8,20
Z8,16
GND
AGND
R2
L1
R5
L2
R6
L3
X04_1sq
X24ba
Sheet 1
03009794
+5V
Z sensor stop
OPTO_GND
Track A
Track A
Track B
Track B
Track N
Track N
C22
2
1
BN
GN
WH
BK
BN
GN
WH
+40V_Z/DP
+150V_Star
X14ba
Sheet 1
X13
1
4
Star motor_V
Star motor_U
Star motor_W
Screen
00354626
Power supply
B12, C17
C14, C18
EMERG._STOP_HEAD_AXIS
POWER_FAIL
X47sq:2
+15V
03057572
02.
01.
01.
Status
Function status
Revision status
Document status
Modified Date Name
Date
Author
Check.
Stand.
Mat. no.:
CAD file:
Orig./Repl.f./Repl.by
Sh.
Sh.(s)
17.02.11
17.02.11
17.02.11
04.03.2009TDH
TDH
TDH
TDH
Z02_CPPX4X4I-020101LD3_SH02.DWG
Copyright ©
ASM Assembly Systems
GmbH & Co. KG
SIPLACE X-Series
Z02_CPPX4X4I-020101LD3
2
2
Z-Achse, CPP-Kopf, Portal 2
SIPLACE X4/X4I
+15V
Axis unit
Z sensor stop
+5V
X3sa
X21_3sq
(W1)
+150V_Star
43
Main distributor 03046225
Main distributor 03046225
POWER_FAIL_24VDC
EMERG.-STOP_MAIN_AXIS
POWER_FAIL
POWER_FAIL_24VDC
Vin(+)Axis
-15V
+15V
PGND
Vin(-)Axis
PGND
X47sq
WH+BN (W4)
(W5)
(W5)
(W5)
3
2
1
WH
GY
BN
X4qa:1
(W2)
(W2)
(W3)
(W3)
(W3)
(W1)
(W1)
1
2
5
3
4
WH
BN
GN
X46sq
1
5
4
2
GNYE
2
X4qa:2
X4qa:1
X4qa:3
POWER_FAIL_24VDC
SERVO_ENABLE
POWER_FAIL_AXIS
POWER_FAIL_24VDC
10
2
11
Vin(+)_AXIS
Vin(-)_AXIS
GND_Z/DP
6
9
3
7
Phase_W
Phase_V
Phase_U
+40V_Z/DP
03050894
X04_3sq
03050900
(W1)
(W1)
X45sq
2
1
3
1
3
03036027 (sa)
Axis card A364, gantry 2 SDS60/3Z1 servo amplifier
03002141 (sq)
Track A
Track A
Track B
Track B
Track N
Track N
OPTO_GND
UB_Power_OK
Inom_W
Inom_U
+15V_Servo
-15V_Servo
Servo_Ready
AGND
Inom_W
Inom_U
Servo_Enable
+40V_Z/DP
UB_Power_OK
+150V_Star
Phase_V
Phase_U
Phase_W
D18
Servo_Enable
Servo_Ready
I²t
PGND
C22; A/C24
C16 I²t
D22
+15V_Servo
-15V_Servo
+5V
+15V
-15V
D10,18
D30
Z28
Z20;D22
Z4; D6
D30
D10
Z28
Z16;D18
D6
8
X30_1sq
1
3
2
4
5
6
7
PA1_CAN_L
GND
PA1_CAN_H
9
n.u.
n.u.
n.u.
n.u.
9
n.u.
1
5
n.u.
n.u.
7
8
6
n.u.
3
4
2
X30_2sq
PA2_CAN_H
PA2_CAN_L
GND

2 - 82
Z03_CPP-020101LD3 Z-Achse, CPP-Kopf, Portal 3, SIPLACE X2/X3/X4/X4I (Bl. 1 v. 2)
Z axis, CPP head, gantry 3, SIPLACE X2/X3/X4/X4I (sh. 1 of 2)
Z track A
Z track B
Z track B
25
24
21
22
PE
Z track A2020
21
Z track A21
17
24
23
18
Z track N17
Z track B
Z track B
Z track N
23
24
18
6 Z motor WZ motor W3 6
1,4,7,17,20,23,26
X24ca
4
PE
+15V 25
28+24V
19
15
22
16, 31
7
GND
-15V
+5V
Z sensor stop
+15V25
+24V28
X18:2,4,6
X18:12
GND
-15V
+5V
Z sensor stop
16, 31
19
22
15
7
X18:8
X18:14
J3:60
Gantry 1 or 3
03010612 (ca)
Cable carrier interface
Z motor V
Z motor U
2
1
X14ca
Z1/DP1 motor
03052307 (X4/X4I)
Carrier cable 7,2GO
2
3
5
4
1,8,9,10,34
X7ca
PE
Z motor U
Z motor V
3
5
4
2
PE
X7cc
1,8,9,10,34
GN
GN
GN
Color
GND
Track B,
Track B,
Track N,
Track N,
R14
470R
8
4
6
2
J3:58
J3:56
J3:46
J3:44
7
5
3
1
Key
9
10
8
6
7
5
VCC
VCC
Track N
Track N
Track B
Track B
V108
V106
V107
(Z sensor stop)
+15V
GND
GND
GND
50 Track A
Track A
Z_BOTTOM_SENSOR
Track A,
Track A,
X7cc:15
X1cc:18
61
60
48
8
6
J3:50
J3:48
7
5
R13
470R
Track N
Track B
Track B
Track N
58
46
44
56
+15V
-15V
90
89
88
87
38 38 Z_A
2
4
3
1PE
X5cq
PE
Track A
Track A
Z tracks
Test plug
11
X2cq
39
40PE
03074061-W2
LED
Z_A
Z_BOTTOM_5V
11
X2
40
39
PE
32
35
36
37
33
34VCC
31
20
28
-15V
32 Z_N
Z_B
Z_B
Z_N
35
37
36
GND
34
33
+5V
+15V
31 GND
20
28
-15V
+5VDC
-15VDC
+15VDC
Voltage
ZV1 - CPP PCB
03065295
Z_W
Z_U
Z_V
95 Z motor W 6 6
GND
PGND
PE
GND
VCC
134, 140
92
85
91
83
PE
VCC
SPI_INT_EN
DC/DC converter
X14cc:63
126
97
18 GND18
23
13
7
8PE
23
13 GND
7
8 PE
105
101
99
X22cc/J3
103
Z motor V
Z motor U
CPP head adapter
03077980 (cq)
3
5
4
2
1PE
X1cq
03074061-W1
3
5
4
2
1
X1
PE
26-pole
34-pole 34-pole
140-pole
40-pole40-pole
PE
X1up /
X08_1sq
To sheet 2
X08_3sq
To sheet 2
+24V
-15V
1
2
GND
+5V
4
5
3+15V
X50ca
03009808
Voltage
(W1)
(W1)
(W2)
(W2)
(W1)
1
2
14
2
5
3
WH
GN
BN
X5qa
Cable carrier interface
n.u.
6
-15V
+24V
+15V
+5V
0V
X1qa
Main distributor
03046225 (qa)
WH
OG
PK
RD
BU
Key
WH
BK
RD
3 ~
M
03074423
Linear motor
CPP
W phase
U phase
2
1
Screen
3
5
4
02.
01.
01.
Status
Function status
Revision status
Document status
Modified Date Name
Date
Author
Check.
Stand.
Mat. no.:
CAD file:
Orig./Repl.f./Repl.by
Sh.
Sh.(s)
17.02.11
17.02.11
17.02.11
04.03.2009TDH
TDH
TDH
TDH
Z03_CPP-020101LD3_SH01.DWG
Copyright ©
ASM Assembly Systems
GmbH & Co. KG
SIPLACE X-Series
Z03_CPP-020101LD3
1
2
Z-Achse, CPP-Kopf, Portal 3
SIPLACE X2/X3/X4/X4I
Z sensor stop
Z track A
Z track A
Z track B
Z track B
Z track N
Z track N
+5V
OPTO_GND
Phase_W
Phase_V
Phase_U
BN
03009814
Actual value
Z1 axis
BK
Cable carrier interface
GN
WH
03050904
Z1 motor
Head interface
03000901 (cc)
Gantry 3
Z sensor stop
Service connector
X19:9
X19:11
DC/DC converter
Z track N18
Z sensor stop
Z track N
12
11
+5V
10
19
GND
Z track A
X24
n.u.6
V phase
n.u.
Flash
EPROM
SCK
SI
SO
CS
+5V/F
GND/F
GND/G
GND/G
US
GND/G
Screen
03039873
CPP
Z-axis
Encoder
+5V
Z_N
Z_B
GND
PE
Z_A
18
19
20
16
13
14
15
17
9
7
T1
T1
Screen
X22
2
3
1PE
Z_A
T2
T2
+5V/G
6
5
Z_B
8
RI
12
11
10
RI
Z_N
4
GND GND/G
CLK_Geber
MOSI_Geber
MISO_Geber
CS_Z_Geber
Z_Count_Error
Z_W
Z_U
Z_V
CPP cable set
+24V
86
84
Service connector
X3bp:3
D21
614
Z_Count_ErrorZ_Count_Err
15+24V
15 +24V_head
Z_BOTTOM_X2
6
X26/X30
40-pole
5
To X2:10
X19
10
Vacuum sensor
Holding circuit
03036806
12-pole
RD
YE
Color
V111
V117
LED
Z_BOTTOM_ (ZDS)
Z_Count_Err (Z_C)
Function
LOGIC
10 13
U4
ZV2 - CPP PCB
03052586
8-pole
X14
Test connector
GND
2
6
OFF
ON
12
S1
03038077 (X2/X3)
Carrier cable 7, 1G

2 - 83
Z03_CPP-020101LD3 Z-Achse, CPP-Kopf, Portal 3, SIPLACE X2/X3/X4/X4I (Bl. 2 v. 2)
Z axis, CPP head, gantry 3, SIPLACE X2/X3/X4/X4I (sh. 2 of 2)
+15V
Axis unit
Z sensor stop
+5V
X22_3sqX3sb
(W1)
+150V_Star
43
Main distributor 03046225
Main distributor 03046225
POWER_FAIL_24VDC
EMERG.-STOP_MAIN_AXIS
POWER_FAIL
POWER_FAIL_24VDC
Vin(+)Axis
-15V
+15V
PGND
Vin(-)Axis
PGND
X47sq
WH+BN (W4)
(W5)
(W5)
(W5)
3
2
1
WH
GY
BN
X4qa:1
(W2)
(W2)
(W3)
(W3)
(W3)
(W1)
(W1)
1
2
5
3
4
WH
BN
GN
X46sq
1
5
4
2
GNYE
2
X4qa:2
X4qa:1
X4qa:3
POWER_FAIL_24VDC
SERVO_ENABLE
POWER_FAIL_AXIS
POWER_FAIL_24VDC
10
2
11
Vin(+)_AXIS
Vin(-)_AXIS
GND_Z/DP
6
9
3
7
Phase_W
Phase_V
Phase_U
+40V_Z/DP
03050904
X08_sq
03050900
(W1)
(W1)
X45sq
2
1
3
1
3
DC/DC converter 5V/±15V
00353449
DC/DC converter ±15V
00353450
X51sq
X50sq
Z4,8,20
Z8,16
GND
AGND
R28
L13
R29
L14
R30
L15
X08_1sq
X24ca
Sheet 1
03009814
+5V
Z sensor stop
OPTO_GND
Track A
Track A
Track B
Track B
Track N
Track N
C22
OFF
ON
S1
12
26-pole
25
12
10
19
18
22
24
21
X1up /
Axis unit
03048879 (sq)
Backplane
1,4,7,17,20,23,26
PE
(S1.2 n.u.)
11
A/D22; B/E22,24,25; C20,25
C23
B/E18
C12
C13
A25
A24
E25
D22
D23
X22_2sq
E24
X2sb
C16
D16; E17
D17
D24
E19
D25
A/C/E3,4,7,8,11
E16
B/D1,2,5,6,9-11
Gantry 3 (X3)
Gantries 2 and 3 (X4/X4I)
X08_2sq
A/C32
A/C30
C26; A/C28
C10
C18; A/C20
C14
C12
A12
A8
C8
A/C2
C4
A4
X1sq
GND
AGND
-15V
+15V_Servo
+5V
X4sb
C1
C5
AGND End signal
2
1
BN
GN
WH
BK
BN
GN
WH
+40V_Z/DP
+150V_Star
X14ca
Sheet 1
X13
1
4
Star motor_V
Star motor_U
Star motor_W
Screen
00354626
Power supply
B12, C17
C14, C18
EMERG._STOP_HEAD_AXIS
POWER_FAIL
X47sq:2
+15V
Gantries 1 and 3 (X2)
03057572
02.
01.
01.
Status
Function status
Revision status
Document status
Modified Date Name
Date
Author
Check.
Stand.
Mat. no.:
CAD file:
Orig./Repl.f./Repl.by
Sh.
Sh.(s)
17.02.11
17.02.11
17.02.11
04.03.2009TDH
TDH
TDH
TDH
Z03_CPP-020101LD3_SH02.DWG
Copyright ©
ASM Assembly Systems
GmbH & Co. KG
SIPLACE X-Series
Z03_CPP-020101LD3
2
2
Z-Achse, CPP-Kopf, Portal 3
SIPLACE X2/X3/X4/X4I
03036027 (sb)
Axis card A364, gantry 3 SDS60/3Z1 servo amplifier
03002141 (sq)
Track A
Track A
Track B
Track B
Track N
Track N
OPTO_GND
UB_Power_OK
Inom_W
Inom_U
+15V_Servo
-15V_Servo
Servo_Ready
AGND
Inom_W
Inom_U
Servo_Enable
+40V_Z/DP
UB_Power_OK
+150V_Star
Phase_V
Phase_U
Phase_W
D18
Servo_Enable
Servo_Ready
I²t
PGND
C22; A/C24
C16 I²t
D22
+15V_Servo
-15V_Servo
+5V
+15V
-15V
D10,18
D30
Z28
Z20;D22
Z4; D6
D30
D10
Z28
Z16;D18
D6
8
X30_1sq
1
3
2
4
5
6
7
PA1_CAN_L
GND
PA1_CAN_H
9
n.u.
n.u.
n.u.
n.u.
9
n.u.
1
5
n.u.
n.u.
7
8
6
n.u.
3
4
2
X30_2sq
PA2_CAN_H
PA2_CAN_L
GND