ASM贴片机 X 系列机型电路图 - 第227页
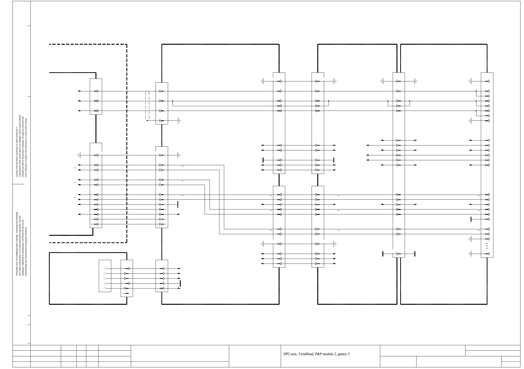
2 - 157 DPTH032_X2X3X4- 030202LD3 DP2-Achse, T winHead, P&P-Mod ul 2, Portal 3 , SIPLACE X2/X3/X4 (Bl. 1 v . 3) DP2 axis, T winHead, P&P module 2, gantry 3, SIPLACE X2/X3/ X4 (sh. 1 of 3) DP2 motor U DP2 mot or V…

2 - 156
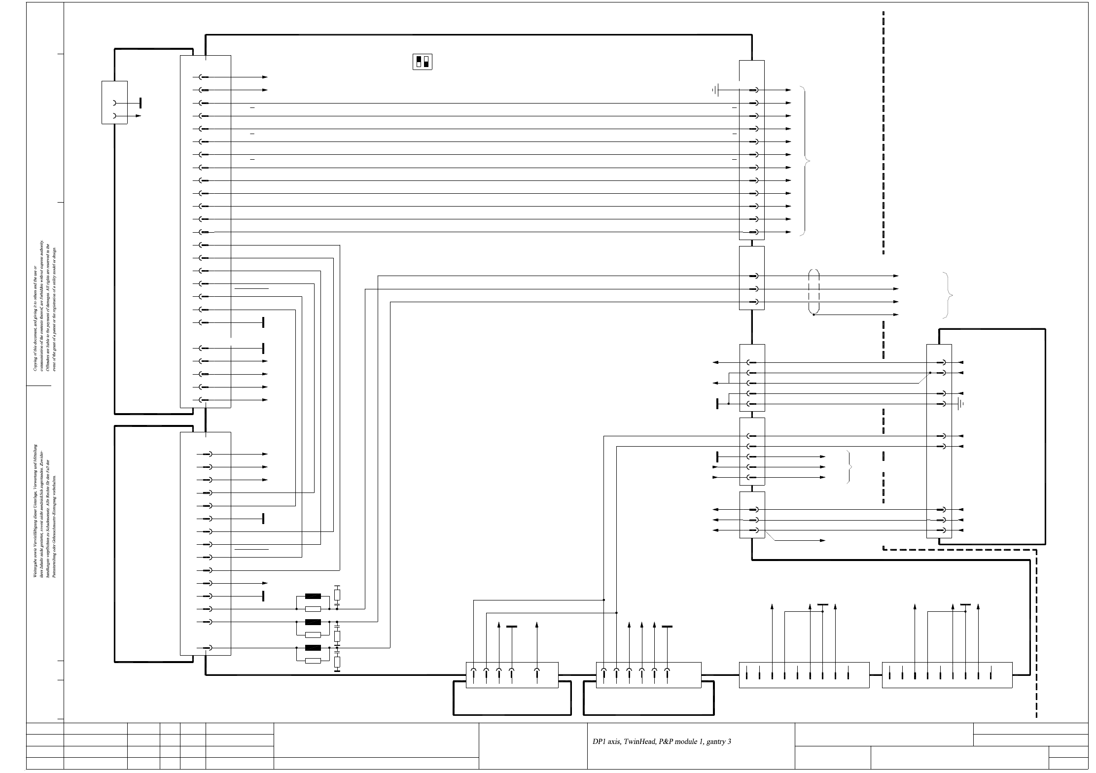
DPTH031_X2X3X4-030202LD3 DP1-Achse, TwinHead, P&P-Modul 1, Portal 3, SIPLACE X2/X3/X4 (Bl. 3 v. 3)
DP1 axis, TwinHead, P&P module 1, gantry 3, SIPLACE X2/X3/X4 (sh. 3 of 3)
Sheet 2
X16ca
X26ca
Sheet 2
DP1 motor_W
Screen
DP1 motor_U
DP1 motor_V
C22 +15V
OPTO_GND
Track N
Track N
Track A
Track B
Track B
Track A
+5V
n.u.
n.u.
n.u.
X11_3sq
03009815
03050906
n.u.
+5V
n.u.
n.u.
+15V, EMERG_STOP_HEAD_AXIS
POWER_FAIL, X47sq:2
C14, C18
B12, C17
03057572
Gantry 3 (X3)
Gantries 2 and 3 (X4)
Gantries 1 and 3 (X2)
BK
7
42 (W1)
Main distributor 03046225
Main distributor 03046225
EMERG.-STOP_MAIN_AXIS
POWER_FAIL
POWER_FAIL_24VDC
+15V
-15V
PGND
Vin(+)Axis
Vin(-)Axis
PGND
1BN (W5)
(W5)
(W5)
WH+BN (W4)
3
2
WH
GY
X4qa:1
(W1)
(W2)
(W2)
(W3)
(W3)
(W3)
X47sq
4
5
3
GN
WH
BN
1
2
X46sq
5
2
1
GNYE
X4qa:1
X4qa:2
X4qa:3
11
POWER_FAIL_24VDC
POWER_FAIL_AXIS
SERVO_ENABLE
2
03036027 (sc)
Axis card A364, gantry 3 SDS60/1D1 servo amplifier
03002142 (sq)
Track A
Track A
Track B
Track B
Track N
Track N
OPTO_GND
UB_Power_OK
Inom_W
Inom_U
+15V_Servo
-15V_Servo
Servo_Ready
AGND
Inom_W
Inom_U
Servo_Enable
+40V_Z/DP
UB_Power_OK
+150V_Star
Phase_V
Phase_U
Phase_W
A18
C19
Servo_Enable
Servo_Ready
I²t
PGND
C22; A/C24
C16 I²t
1
2
3
WH
GN
BN
WH
GN
BN
Phase_U
Phase_V
Phase_W
D22
+15V_Servo
-15V_Servo
+5V
+15V
-15V
D10,18
D30
Z28
Z20;D22
Z4; D6
D30
D10
Z28
Z16;D18
D6
8
X30_1sq
1
3
2
4
5
6
7
Powerfail_24VDC
PA1_CAN_L
GND
PA1_CAN_H
9
n.u.
n.u.
n.u.
n.u.
9
n.u.
OFF
ON
S1
12
26-pole
6
12
13
14
10
9
8
3
5
2
X3up /
Axis unit
03048879 (sq)
Backplane
1,4,7,17,20,23,26
PE
(S1.2 n.u.)
11
A/D22; B/E22,24,25; C20,25
C23
B/E18
C12
C13
B13
A13
B15
A14
B14
X23_3sq
A15
X3sc
A12
A16; B17
A17
A24
B19
A19
A25
A/C/E3,4,7,8,11
B16
B/D1,2,5,6,9-11
Axis unit
X11_2sq
A/C32
A/C30
C26; A/C28
C10
C18; A/C20
C14
C12
A12
A8
C8
A/C2
C4
A4
X1sq
GND
AGND
-15V
+15V_Servo
+5V
X4sc
C1
C4
AGND End signal
10
GND_Z/DP
Vin(-)_AXIS
Vin(+)_AXIS
9
6
3
+150V_Star
+40V_Z/DP
(W1)
(W1)
(W1)
03050900
1
2
3
X45sq
1
3
4
+150V_Star
+40V_Z/DP
4
1
X13
Power supply
00354626
03.
02.
02.
Status
Function status
Revision status
Document status
Modified Date Name
Date
Author
Check.
Stand.
Mat.no.:
CAD file:
Orig./Repl.f./Repl.by
Sh.
Sh.(s)
09.03.08
04.03.09
17.02.11
11.01.2005TDH
TDH
TDH
TDH
DPTH031_X2X3X4-030202LD3_SH03.DWG
Copyright ©
ASM Assembly Systems
GmbH & Co. KG
DP1-Achse, TwinHead, P&P-Modul 1, Portal 3
SIPLACE X2/X3/X4
SIPLACE X-Series
DPTH031_X2X3X4-030202LD3
3
3
1
5
n.u.
n.u.
7
8
6
n.u.
3
4
2
X30_2sq
PA2_CAN_H
PA2_CAN_L
Powerfail_24VDC
GND
DC/DC converter 5V/±15V
00353449
DC/DC converter ±15V
00353450
X51sq
X50sq
Z4,8,20
Z8,16
GND
AGND
R40
L19
R41
L20
R42
L21
X11_1sq

2 - 157
DPTH032_X2X3X4-030202LD3 DP2-Achse, TwinHead, P&P-Modul 2, Portal 3, SIPLACE X2/X3/X4 (Bl. 1 v. 3)
DP2 axis, TwinHead, P&P module 2, gantry 3, SIPLACE X2/X3/X4 (sh. 1 of 3)
DP2 motor U
DP2 motor V
DP2 motor W
Z2 temperature sensor
Z2-Force-SCLK
Z2-Force-SCLK
Z2-Force-Dir
Z2-Force-Dir
Z2-Force-CS
Z2-Force-CS
Z2-Force-DATA
Z2-Force-DATA
50
33
34
32
31
30
26
27
29
28
PE
DP2 track A
+24V
GND
DP2 track A
DP2 track B
DP2 track B
DP2 track N
DP2 track N
DP2 track A
50 PE
34
33
n.u.
+24V28
DP2 track A
DP2 track B
DP2 track B
GND31
32
29
30
DP2 track N
DP2 track N
27
26
X31cd:7, 8
X31cd:5, 6
X31cd:3, 4
2
4
5
3
1
7
8
19
21
23
22
6
24
25
X32cr
Z2 temperature sensor
Z2 reference point
Z2 clamping
+15V
-15V
VCC
PE
DP2 motor W
DP2 motor V
DP2 motor U
P&P head adapter
03000902 (cr)
Sheet 2
PE
03.
02.
02.
Status
Function status
Revision status
Document status
Modified Date Name
Date
Author
Check.
Stand.
Mat.no.:
CAD file:
Orig./Repl.f./Repl.by
Sh.
Sh.(s)
09.03.08
04.03.09
17.02.11
11.01.2005TDH
TDH
TDH
TDH
DPTH032_X2X3X4-030202LD3_SH01.DWG
Copyright ©
ASM Assembly Systems
GmbH & Co. KG
DP2-Achse, TwinHead, P&P-Modul 2, Portal 3
SIPLACE X2/X3/X4
SIPLACE X-Series
DPTH032_X2X3X4-030202LD3
1
3
+15V 17
+5V
GND
20
19
18
-15V
14
16
15
13
12
+15V17
20
19
18
GND
+5V
14
16
15
-15V
13
12
DP2 track N
10
11
9
8
7
DP2 track B
DP2 track N
DP2 track B
DP2 track A
DP2 track A
5
6
4
2
3
10
11
9
8
7
5
6
4
2
3
2
1
2
6
7
1
-
+
3
9
10
14
15 J13 J12
Force sensor
DP unit control cable
03005289
X8cd
PE 1
X8ce
1PE
00352809 (ce)
C37
220n
+5V
+5V2
Force transducer
U-Sensor +
OUT -
B- (W)
X16ce
Key
5
6 YE
4
3
DISC-Magnetic-Motor
03000100
OUT +
RI
RI
T1
T2
T2
T1
X15ce
GND 1
2
8
6
7
5
3
4
03000046
Encoder
Pick&Place module
GND
X18ce
GND 1
PE
U-Sensor -
2
Z2 temperature sensor
Z2 clamping
Z2 reference point
23
24
25
+15V
21
22
-15V
19 VCC
7
8 PE
DP2 motor U
DP2 motor V
DP2 motor W
4
5
6
3
X31cd:18
X5cd:4
X31cd:20
X31cd:21
X31cd:24
X31cd:23
X31cd:14
X31cd:15
X31cd:17
Twin flat ribbon cable loom
03004332-W3
1
X30cd
PE
00352833 (cd)
C600 head main board, P&P module 2
BN B+ (V)
P310.
4DP2 motor V22121
Z2 temperature sensor
Z2 motor W
Z2 motor U
Z2 motor V
DP2 motor V1
DP2 motor U
30 30
Z2 motor U 24
Z2 motor W
Z2 motor V
27
28
29
25
26
23
22
24
27
28
29
25
26
23
22
00353135
Key
GND
Key
7
8
6
BN
YE
Temperature sensor
A- (V)
A+ (U)
X17ce
3
Key
4
5
1
2
BU
WH
GY
1
Key
2
3
GY
BU
Linear drive
Z2 axis
Linear motor
03014681
U-Sensor
C700 TwinHead force meas. board, P&P module 2
DP2 motor W
DP2 track B
DP2 track B
DP2 track A
DP2 track A
DP2 track N
DP2 track N

2 - 158
DPTH032_X2X3X4-030202LD3 DP2-Achse, TwinHead, P&P-Modul 2, Portal 3, SIPLACE X2/X3/X4 (Bl. 2 v. 3)
DP2 axis, TwinHead, P&P module 2, gantry 3, SIPLACE X2/X3/X4 (sh. 2 of 3)
+24V
-15V
+15V
PE
VCC
-15V
DP2 motor U
DP2 motor V
DP2 motor W
DP2 track N
DP2 track N
DP2 track B
DP2 track B
DP2 track A
DP2 track A
+15V
+24V
+24V
GND
PE
Sheet 3
DP2 track B
X1qa
Main distributor
03046225 (qa)
+5V
+15V
0V
-15V
+24V
DP2 track N
DP2 track N
12+5V
n.u.
n.u.
14
13
n.u.
OPTO_GND
9
11
10
8
-15V
+15V
GND
+5V
+24V
Voltage
03009808
Cable carrier interface
2BN2(W1)BU
PK
RD
WH
5 25(W2)
n.u.
66
GN33
441
(W1)
(W2)
X5qa
OG WH1(W1)
2
5
3
4
X50ca
1
12 +5V
14
13
n.u.
n.u.
9
11
10
8
DP2 track N
n.u.
GND
DP2 track N
WH
1,4,7,17,20,23,26
Axis unit
Backplane
03048879 (sq)
DP2 track A
DP2 track A
DP2 track B
29
27
26
DP2 track N
DP2 track B
+24V
DP2 track N
03052308 (X4)
28
16,31
25
19
22
+15V
+24V
GND
25
28
16,31
VCC
-15V
22
19
Carrier cable 8, 2GO
DP1/DP2 motor
3
4
5
2
1,10,14,34
X8ca
DP2 motor V7
DP2 motor W
9
8
DP2 motor U6
1,10,14,34
X8cc
PE
Z2 temperature sensor
Z2 reference point
+15V
X5cc:15
X6cc:14
88,90
26
+15V
-15V 87,89
51
66
VCC 83,85
-15V
VCC
94
93
96
98
X22cc/J3
PE 91,92
PE
Head interface
03000901 (cc)
Gantry 3
Z2 reference point
Z2 temperature sensor
24
25+15V
19
21
22
23
-15V
Z2 clamping
VCC
DP2 motor W
DP2 motor V
DP2 motor U
4
7
PE 8
6
5
X32cr
3
2
PE 1
From sheet 1
P&P head adapter
03000902 (cr)
34-pole34-pole
34-pole 34-pole 140-pole
X6cc:15
Z2 clamping
03057572
03038078 (X2/X3)
Carrier cable 8, 1G
03038077 (X2/X3)
Carrier cable 7, 1G
5
6
2
3
26-pole
PE
X5up/
X12_1sq
Sheet 3
GN2Phase_V
Phase_W 3 BN
Phase_U
X12_3sq
1
Axis unit
03050905
03009816
Actual value
DP2 axis
5
6
2
3
DP2 track B
DP2 track B
DP2 track A
DP2 track A
1,4,7,17,20,23,26
X25ca
26-pole
PE
DP2 motor
Cable carrier interface
2DP2 motor VGN
BK
4
BN 3
PE
DP2 motor W
X15ca
WH
1DP2 motor U
Gantry 1 or 3
Cable carrier interface
03010612 (ca)
03052307 (X4)
1,8,9,10,34 1,8,9,10,34 PE
25
28
22
+24V
-15V
+15V25
28
22
Z/DP1 motor
Carrier cable 7, 2GO
30
32
33
27
28
29
26
X7ca
DP2 track B30
DP2 track A
DP2 track A
32
33
DP2 track N
DP2 track N
DP2 track B
+24V
27
29
28
X7cc
26
GND
7,13,134,140
GND
+24V
36
34
32
40
38
84,86
42
+24V
50PE
DP2 track B 30
31
32
34
33
DP2 track A
DP2 track A
PE
GND
28
03.
02.
02.
Status
Function status
Revision status
Document status
Modified Date Name
Date
Author
Check.
Stand.
Mat.no.:
CAD file:
Orig./Repl.f./Repl.by
Sh.
Sh.(s)
09.03.08
04.03.09
17.02.11
11.01.2005TDH
TDH
TDH
TDH
DPTH032_X2X3X4-030202LD3_SH02.DWG
Copyright ©
ASM Assembly Systems
GmbH & Co. KG
DP2-Achse, TwinHead, P&P-Modul 2, Portal 3
SIPLACE X2/X3/X4
SIPLACE X-Series
DPTH032_X2X3X4-030202LD3
2
3