ASM贴片机 X 系列机型电路图 - 第240页
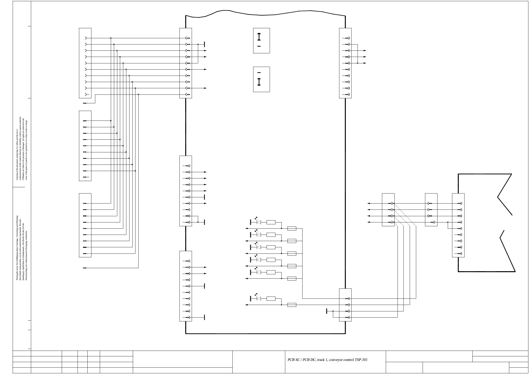
2 - 170 LPET-020302LD 3 LPET / LP DT , S pu r 1, Transportsteue rung TS P-301 (B l. 2 v . 8) PCB SC / P CB DC, track 1 con veyor contr ol TSP-30 1 (sh. 2 of 8) 2 6 0300250 4 2 1 3 2 GNYE 3 8 5 1 X15 CAN2 Termi nate 9 10 …

2 - 169
LPET-020302LD3 LPET / LPDT, Spur 1, Transportsteuerung TSP-301 (Bl. 1 v. 8)
PCB SC / PCB DC, track 1, conveyor control TSP-301 (sh. 1 of 8)
J2 conveyor interface
To I/O bus for extension card TSP-301E, cable 00365547
Conveyor control TSP-301
00370397 (ao)
1 - 2
J1 conveyor interface
1
NOT_READY+
BOARD_AVAILABLE+
BOARD_AVAILABLE-
NOT_READY-
BOARD_PASS-
V_GND
BOARD_PASS+
6
7
8
9
10
M_1
(Key)
M_1
2
4
3
5
87654321
N_GND
(Key)
10
M_1
BOARD_PASS+
BOARD_PASS-
8
9
7
6
M_1
SMEMA interface
DOWNSTREAM STATION
CONVEYOR TRACK 1
BOARD_AVAILABLE+
BOARD_AVAILABLE-
1
NOT_READY+
NOT_READY-
5
4
2
3
X4ao
E_NS_ ANGEKOMMEN
E_NS_ERLAUBNIS
N_ANFORDERUNG
N_ABGEGEBEN
N_GND_24DC
20
19
18
N_GND
15
16
17
14
13
SMEMA
ON
DIL switch S4
3
SIEMENS
1
2
SMEMA interface
UPSTREAM STATION
CONVEYOR TRACK 1
V_GND
E_VS_ANFORDERUNG
E_VS_ABGEGEBEN
X3ao
20
19
18
V_ERLAUBNIS
V_STOERSCHLEIFE
V_GN_24DC
V_ANGEKOMMEN
V_STOERSCHLEIFE
13
17
16
15
14
9
10
11
12
SIEMENS interface
CONVEYOR TRACK 1
UPSTREAM STATION
V_SMEMA_DC
V_+24DC
V_GND_24DC
4
7
6
5
8
1
2
X1ao
3
34
33
32
Step motor, "width adjustment"
Motor, "output conveyor"
Motor, "placement sector 2"
Motor, "intermediate conveyor"
Motor, "placement sector 1"
Motor, "input conveyor"
8
MOT5+
SM_B+
SM_A-
SM_A+
MOT5-
Fault signal loop
2 - 3 5 - 6 8 - 9
1 - 2 4 - 5 7 - 8
MOT4-
MOT4+
MOT3-
MOT3+
26
30
29
28
27
20
25
19
18
13
15
17
16
14
12
11
10
9
9
6
8
74
5
MOT2-
MOT2+
MOT1+
MOT1-
6
7
5
4
1
3
2
X11ao
00365548-W1
8
26
30
29
28
27
25
20
19
18
"Conveyor"
Conversion board
13
17
16
15
14
12
11
10
9
6
7
5
4
X51kt
1
3
2
N_SMEMA_DC
N_STOERSCHLEIFE
N_STOERSCHLEIFE
8
12
11
9
10
N_GND_24DC
N_+24DC
6
7
5
4
SIEMENS interface
DOWNSTREAM STATION
CONVEYOR TRACK 1
1
2
3
X2ao
M_1
J3
3
2
1
SMEMA
SIEMENS
X10
M_1
1
3
1
2
64
00359425
3131
3
OUT (12)
OUT (23)
M_1
IN (32)
IN (55)
40
38
39
26
27
2 - 3 5 - 6 8 - 9
P24_1
OUT (11)
M_1
IN (31)
OUT (0)
96
1 - 2 4 - 5 7 - 8
74
8
5
IN (0)
P24_1
SM_B-
34
1
2
X13ao
48
49
50
37
00365548-W3
3
2
X12ao
1
33
34
32
00365548-W2
3
40
26
27
38
39
34
X53kt
2
1
37
48
49
50
X52kt
3
2
1
87654321
ON
X2/X3/X4
X4I
02.
03.
02.
Status
Function status
Revision status
Document status
Modified Date Name
Date
Author
Check.
Stand.
Mat.no.:
CAD file:
Orig./Repl.f./Repl.by
Sh.
Sh.(s)
10.07.06
04.03.09
17.02.11
20.03.2003TDH
TDH
TDH
TDH
LPET-020302LD3_SH01.DWG
Copyright ©
ASM Assembly Systems
GmbH & Co. KG
LPET / LPDT, Spur 1, Transportsteuerung TSP-301
SIPLACE X2/X3/X4/X4I
SIPLACE X-Series
LPET-020302LD3
1
8

2 - 170
LPET-020302LD3 LPET / LPDT, Spur 1, Transportsteuerung TSP-301 (Bl. 2 v. 8)
PCB SC / PCB DC, track 1 conveyor control TSP-301 (sh. 2 of 8)
2
6
03002504
21
3
2
GNYE
3
8
5
1
X15
CAN2
Terminate
9
10
8
7
CAN1
Terminate
2
CAN0_L
CAN0_H
6
5
3
4
CAN2
1
X26ao
CAN OUT
Pneumatic unit
Ambient pressure sensor
1-wire CAT5 gantry
02.
03.
02.
Status
Function status
Revision status
Document status
Modified Date Name
Date
Author
Check.
Stand.
Mat.no.:
CAD file:
Orig./Repl.f./Repl.by
Sh.
Sh.(s)
10.07.06
04.03.09
17.02.11
20.03.2003TDH
TDH
TDH
TDH
LPET-020302LD3_SH02.DWG
Copyright ©
ASM Assembly Systems
GmbH & Co. KG
LPET / LPDT, Spur 1, Transportsteuerung TSP-301
SIPLACE X2/X3/X4/X4I
SIPLACE X-Series
LPET-020302LD3
2
8
Conveyor control TSP-301
00370397 (ao)
5
8
9
Component trolley
Docking unit 1
6
7
5
4
1
3
2
X116
+24V-
8
10
9
M_1
X25ao
6
7
5
4
Bootstrap/Debug
RS232
1
RXD0
TXD0
3
2
M_1
M_1
10
DGND
TxD
7
Key
9
8
RxD
6
DGND
+40V-
H106
+40V-
+40V-
H105
H104
M_1
DGND
H101
+40V-
+40V-
H102
H103
10
9
8
5
6
7
4
3
X68
2
1
10
9
8
7
03042214 (fe)
To X5fe
2
6
5
3
4
X40aa
1
X27ao
BARCODE READER
Start
Start 2
+24V
4
3
HF
2
1
9
10
8
7
+24V
CAN_IR
J6 2 - 3
3
2
1
X22ao
03010050
2
6
5
3
4
CAN1
1
CAN-RESET
CAN0_H
CAN0_L
DGND
J7 1 - 2
3
1
2
Power supply
X79
24V-
2
2
GND
4
3
00365546-W2
GNYE
3
34V- ... 42V-
F5
F6
F4
F3
34V- ... 42V-
Conveyor control
Power supply
TSP-301
1
X21ao
F2
F1
1
X21ap
GND
4
TSP-301E
Conveyor control
24V-
1
3
2
3 4
00365546-W1
1
GNYE
2
Power supply
00354626
n.c.
7
VoltagePCB(+)
9
n.c.
VoltagePCB(-)
VoltagePCB_mot(+)
GND
+24V2
GND (+24V2)
1
3
4
n.c.
n.c.

2 - 171
LPET-020302LD3 LPET / LPDT, Spur 1, Umsetzplatine "Transport" (Bl. 3 v. 8)
PCB SC / PCB DC, track 1, conversion board, "conveyor" (sh. 3 of 8)
19
18
16
17
13
14
12
11
6
8
9
10
7
5
4
3
2
X51kt
A1.99
To plug X12ao
TSP-301 (ao)TSP 301 (ao)
(sheet 1)
Conveyor control
00365548-W2
A1.2323
27
26
24
25
A1.27
A1.26
A1.24
A1.25
21
22
20
19
A1.21
A1.22
A1.20
A1.19
GND
A1.1414
16
17
18
15
A1.16
A1.17
A1.18
A1.15
13
12
11
10
A1.13
A1.12
A1.11
A1.10
7
8
6
5
A1.7
A1.8
A1.6
A1.5
2
4
3
1
X52kt
A1.4
A1.3
+24V-
22222222
25
24
26
27
23
28
29
32
31
30
33
34
Conversion board, "conveyor"
00359425 (kt)
3131
34
33
32
34
33
32
29
30
28
27
24
MOT2+
MOT2-
00365723
1
2
X54kt
1
2
X16kv
MOT1-
33
Conversion boardConversion board
Conveyor rail B, track 1
00359424
(sheet 7)
(kw)
17
21
20
19
18
15
16
14
13
8
9
7
6
5
4
8
10
12
11
9
7
6
5
4
00365724
1
2
1
2
X16kw
02.
03.
02.
Status
Function status
Revision status
Document status
Modified Date Name
Date
Author
Check.
Stand.
Mat.no.:
CAD file:
Orig./Repl.f./Repl.by
Sh.
Sh.(s)
10.07.06
04.03.09
17.02.11
20.03.2003TDH
TDH
TDH
TDH
LPET-020302LD3_SH03.DWG
Copyright ©
ASM Assembly Systems
GmbH & Co. KG
LPET / LPDT, Spur 1, Umsetzplatine "Transport"
SIPLACE X2/X3/X4/X4I
SIPLACE X-Series
LPET-020302LD3
3
8
26
25
23
29
30
28
27
24
26
25
23
A1.41
A1.42
+24V-
A1.10
A1.9
A2.28
A1.16
31
34
33
32
29
30
28
27
24
26
25
23
X55kt
10
11
12
13
15
18
17
16
14
19
20
21
MOT1+33
Conveyor rail A, track 1
17
21
20
19
18
15
16
14
13
17
21
20
19
18
15
16
14
13
8
10
12
11
9
7
6
5
4
8
10
12
11
9
7
6
5
4
00359424
(sheet 6)
(kv)
Conversion board
MOT5-
MOT5+
GND
MOT4+
MOT4-
MOT3+
MOT3-
MOT1-
MOT1+
MOT2+
MOT2-
MOT3+
MOT3-
MOT4+
MOT4-
MOT5-
MOT5+
Conversion board, "conveyor"
SM_B-
SM_B+
SM_A-
SM_A+
00359425 (kt)
29
34
33
32
30
31
28
27
26
25
22
23
24
21
20
GND
50
49
48
47
A1.48
A1.47
A2.27
A1.3737
44
45
46
43
42
A1.44
A1.45
A1.46
A1.43
A1.42
41
40
38
39
A1.41
A1.40
A1.38
A1.39
+24V-
A1.11
36
35
34
33
A1.34
A1.33
30
31
32
29
28
A1.30
A1.31
A1.32
A1.29
A1.28
A1.8
A1.15
A1.7
A1.31
A1.28
A1.30
A1.29
A1.27
MOT5-
MOT5+
MOT4-
MOT4+
MOT3-
MOT3+
MOT2-
MOT2+
MOT1-
MOT1+1
TSP-301 (ao)
Conveyor control
To plug X11ao
00365548-W1
(sheet 1)
15