ASM贴片机 X 系列机型电路图 - 第245页
2 - 175 LPET-020302LD3 LPET / LPDT , Spur 1, Umsetzp latine "Transpor twange B" (Bl. 7 v . 8) PCB SC / P CB DC, track 1, con version board, "c onveyor ra il B" (sh . 7 of 8) 5 "Conve yor" 28…

2 - 174
LPET-020302LD3 LPET / LPDT, Spur 1, Umsetzplatine "Transportwange A" (Bl. 6 v. 8)
PCB SC / PCB DC, track 1, conversion board, "conveyor rail A" (sh. 6 of 8)
03054348 (X4I)
02.
03.
02.
Status
Function status
Revision status
Document status
Modified Date Name
Date
Author
Check.
Stand.
Mat.no.:
CAD file:
Orig./Repl.f./Repl.by
Sh.
Sh.(s)
10.07.06
04.03.09
17.02.11
20.03.2003TDH
TDH
TDH
TDH
LPET-020302LD3_SH06.DWG
Copyright ©
ASM Assembly Systems
GmbH & Co. KG
LPET / LPDT, Spur 1, Umsetzplatine "Transportwange A"
SIPLACE X2/X3/X4/X4I
SIPLACE X-Series
LPET-020302LD3
6
8
3
1
2
X16kv
MOT5+
MOT4-
MOT4+
MOT3-
MOT2-
MOT3+
MOT2+
MOT1-
MOT1+
MOT3+
MOT2-
00365761
X3kv
BN
4
3
2
1
WH
6
MOT2+
1
BN
Key
5
4
2
3
X2kv
00365720
00359424 (kv)
MOT1-
MOT1+
Key
BN
WH
4
5
6
3
2
WH
2
BN
1
X1kv
1
00365719
W2
X1.1
55
Key
BU
WH
M
GND 6
5
4
2
BU
GND
BN
BN
BU
Receiver, placement sector 2
BK
00370205
Light barrier
BU
Key
Receiver, output conveyor
BK
00370206
Light barrier
4
M
BN
W1
+24V-
EA4
1
3
2
X10kv
GND 6
5
EA3
+24V-
2
3
X9kv
1
GND
6
X10.1
3
1
W2
BN
BK
W1
2
BU
+24V-
EA9
GND
3
1
W2
X9.1
BK
BN
W1
EA8
+24V-
GND
6
5
4
4
Not used
1
3
2
X15kv
6
5
Not used
2
3
X14kv
1
6
Cable, belt motor
Output conveyor
Cable, belt motor
Placement sector 2
Cable, belt motor
Intermediate conveyor
Cable, belt motor
Placement sector 1
Input conveyor
Cable, belt motor
5
"Conveyor"
28
34
33
30
32
31
29
00359425
(sheet 3)
27
26
25
24
21
22
23
20
19
MOT5-
WH
6
5
4
2
EA5
+24V-
EA7
EA9
EA8
EA6
EA4
EA3
EA2
EA1
GND
EA0
MOT5-
Key
4
MOT5+
MOT4-
BN
Key
1
3
2
X5kv
X5.1
1
00365763
W2
WH
6
5
MOT4+
MOT3-
BN
2
3
X4kv
1
00365762
WH
Key
6
Conversion board, "conveyor rail A"
00365723
To plug X54kt
Conversion board
14
18
17
15
16
13
12
11
10
7
8
9
6
5
4
BN
BN
Receiver, placement sector 1
Key
00370203
Light barrier
BU
Receiver, intermediate conveyor
00370204
Light barrier
BK
Key
BK
M
X8kv
+24V-
EA2
4
3
2
1
GND 6
M
1
+24V-
EA1
5
4
2
3
X7kv
+24V-
EA7
GND
+24V-
EA6
BN
Receiver, input conveyor
00370202
Light barrier
BU
Key
BK
M
WH
BN
W1
GND
+24V-
EA0
4
5
6
3
2
X6kv
1
3
BK
1
2
BU
BN
BK
BU
BN
W2
X6.1
W1
GND
+24V-
EA5
Limit switch, width adjustment
X13kv
00365765
4
3
WH
2
1
Key
BN
1
4
2
6
WH
Receiver module, placement sector 2
1
5
4
Key
2
3
GN
BN
Light barrier
00365774
X12kv
Receiver module, placement sector 1
4
5
6
Key
WH
3
2
BN
GN
Light barrier
00365772 (X2/X3/X4)
X11kv
1

2 - 175
LPET-020302LD3 LPET / LPDT, Spur 1, Umsetzplatine "Transportwange B" (Bl. 7 v. 8)
PCB SC / PCB DC, track 1, conversion board, "conveyor rail B" (sh. 7 of 8)
5
"Conveyor"
28
34
33
30
32
31
29
00359425
(sheet 3)
27
26
25
24
21
22
23
20
19
MOT5- 6
5
4
EA5
+24V-
EA7
EA9
EA8
EA6
EA4
EA3
EA2
EA1
GND
EA0
MOT5-
4
MOT5+
MOT4-
1
3
2
X5kw
Not used
6
5
MOT4+
MOT3-
Not used
2
3
X4kw
1
6
Conversion board, "conveyor rail B"
00365724
To plug X55kt
Conversion board
14
18
17
15
16
13
12
11
10
7
8
9
6
5
4
3
1
2
X16kw
MOT5+
MOT4-
MOT4+
MOT3-
MOT2-
MOT3+
MOT2+
MOT1-
MOT1+
MOT3+
MOT2-
X3kw
4
3
2
3
5
6
2
GND
+24V-
EA0
BU
BN
1
X6kw
Key
3
2
BU
X6.1
1
BN
W1
GND
+24V-
EA5
BU
Limit switch, width adjustment
X13kw
00365765
4
3
WH
2
1
Key
BN
BU
6
BU
3
2
1
4
2
BN
W1
Transmitter, output conveyor
1
BN
W2
5
4
Key
2
3
BN
X12.1
1
Light barrier
00370180
X12kw
4
5
6
3
2
Not used
X11kw
1
03054347 (X4I)
03054349 (X4I)
02.
03.
02.
Status
Function status
Revision status
Document status
Modified Date Name
Date
Author
Check.
Stand.
Mat.no.:
CAD file:
Orig./Repl.f./Repl.by
Sh.
Sh.(s)
10.07.06
04.03.09
17.02.11
20.03.2003TDH
TDH
TDH
TDH
LPET-020302LD3_SH07.DWG
Copyright ©
ASM Assembly Systems
GmbH & Co. KG
LPET / LPDT, Spur 1, Umsetzplatine "Transportwange B"
SIPLACE X2/X3/X4/X4I
SIPLACE X-Series
LPET-020302LD3
7
8
1
6
Not used
MOT2+
1
5
4
2
3
X2kw
Not used
00359424 (kw)
MOT1-
MOT1+
4
5
6
3
2
X1kw
1
Not used
55
4
6
5
GND
GND
W2
Transmitter, placement sector 2
00370179
Light barrier
Not used
4
2
1
3+24V-
EA4
X10kw
5
6GND
BU
3
2
1
EA1
+24V-
BN
X9kw
Key
6GND
BU
2
BU
+24V-
EA9
GND
W1
X9.1
1
BN
EA8
+24V-
GND
WH
6
5
4
Key
Key
4
Transmitter, placement sector 2
Light barrier
00365773
1
3
2
BN
X15kw
6
5
WH
Transmitter, placement sector 1
00365771
BN
2
3
X14kw
1
Light barrier
6
Transmitter, placement sector 1
00370177 (X2/X3/X4)
Light barrier
Transmitter, intermediate conveyor
00370178 (X2/X3/X4)
Light barrier
X8kw
1
3
4
2
+24V-
EA2
Key
BN
6GND
BU
1
4
3
5
2EA1
+24V-
Key
BN
X7kw
+24V-
EA7
GND
+24V-
EA6
BN
BU
W2
Transmitter, input conveyor
00370176
Light barrier
4

2 - 176
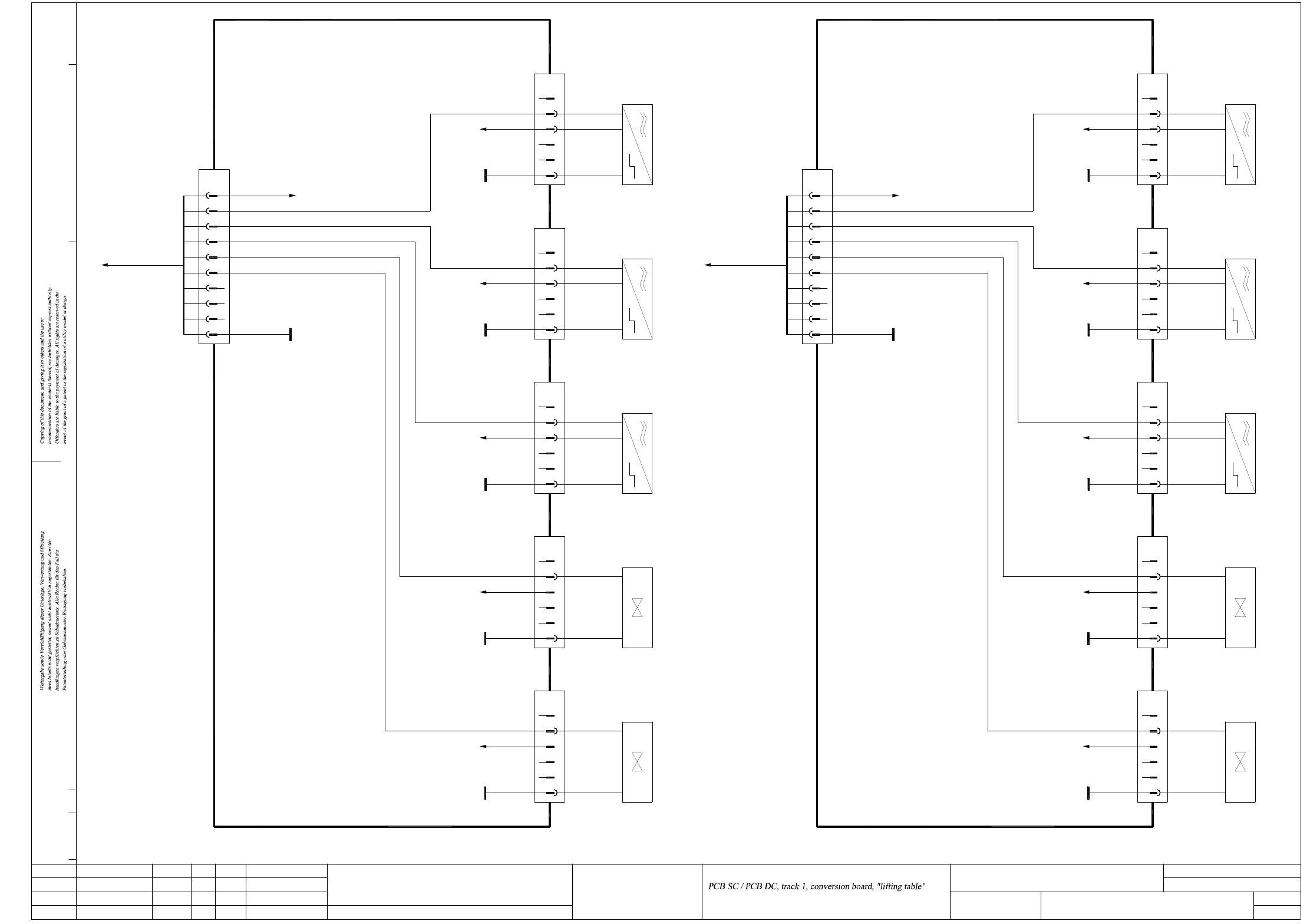
LPET-020302LD3 LPET / LPDT, Spur 1, Umsetzplatine "Hubtisch" (Bl. 8 v. 8)
PCB SC / PCB DC, track 1, conversion board, "lifting table" (sh. 8 of 8)
02.
03.
02.
Status
Function status
Revision status
Document status
Modified Date Name
Date
Author
Check.
Stand.
Mat.no.:
CAD file:
Orig./Repl.f./Repl.by
Sh.
Sh.(s)
10.07.06
04.03.09
17.02.11
20.03.2003TDH
TDH
TDH
TDH
LPET-020302LD3_SH08.DWG
Copyright ©
ASM Assembly Systems
GmbH & Co. KG
LPET / LPDT, Spur 1, Umsetzplatine "Hubtisch"
SIPLACE X2/X3/X4/X4I
SIPLACE X-Series
LPET-020302LD3
8
8
00363079 (DC)
00363111 (SC)
Light barrier, track A
Conversion board (long)
Key
5
GND 6
5
4
BK
Key
4
+24V-
1
3
2
X5lw
GND 6
5
Valve
Lifting table down
BK
03048852
BK
+24V-
2
3
1
X4lw
GND 6
Lifting table up
BK
03048851
Key
Valve
BU
Key
Conversion board, "lifting table"
Lifting table 2, valve down
Lifting table 2, valve up
Lifting table 2, limit switch
Lifting table 2, track B
Lifting table 2, track A
+24V-
GND
10
To plug X2kt
Conversion board
"Conveyor"
(sheet 4)
00359425
00369071
7
8
9
6
5
X6lw
4
3
1
2
DC = dual conveyor
SC = single conveyor
Placement area 2
00362766 (lw)
Conversion board (long)
X3lw
+24V-
4
3
2
1
GND 6
03032879
BN
BK
Limit switch
Lifting table
WH 4
1
+24V-
5
4
2
3
X2lw
Key
GN
BN
3
1
00363080 (DC)
00363113 (SC)
Light barrier, track B
Conversion board (long)
+24V-
GND
4
5
6
3
2
X1lw
1
WH
BN
GN
4
1
3
00363079 (DC)
00363111 (SC)
Light barrier, track A
Key
5
GND 6
5
4
BK
Key
4
+24V-
1
2
3
X5lv
GND
5
6
Valve
Lifting table down
BK
03048852
BK
+24V-
2
3
1
X4lv
GND 6
Lifting table up
BK
03048851
Key
Valve
BU
Key
Lifting table 1, track A
Lifting table 1, track B
Lifting table 1, limit switch
Lifting table 1, valve up
Lifting table 1, valve down
GND
+24V-
Conversion board, "lifting table"
10
Conversion board
To plug X1kt
"Conveyor"
00359425
(sheet 4)
00369020
7
8
9
6
5
X6lv
4
3
1
2
X3lv
+24V-
3
4
1
2
GND 6
03032879
BN
BK
Limit switch
4
Lifting table
WH
1
+24V-
5
4
2
3
X2lv
3
1
Key
GN
BN
00363080 (DC)
00363113 (SC)
Light barrier, track B
Conversion board (long)
Placement area 1
00362766 (lv)
GND
+24V-
4
6
5
2
3
1
X1lv
1
3
4WH
BN
GN